- 规范/图集名称:《城市道路工程监理工作标准(试行)》
- 实施日期:2021年3月
- 被替标准号:新编
标准全文
1 总则
1.0.1 为规范城市道路工程监理与相关服务工作,提高建设工程监理与相关服务水平,促进城市道路工程监理工作的程序化、标准化、规范化和科学化,制定本标准。
1.0.2 本标准适用于新建、扩建、改建城市道路工程监理与相关服务活动。村镇道路工程监理与相关服务活动,参照本标准执行。
1.0.3 实施城市道路工程监理与相关服务活动,应遵循公平、独立、诚信、科学的原则。
1.0.4 实施城市道路工程监理应遵循下列主要依据:
1 法律法规及部门规章。
2 《建设工程监理规范》GB/T 50319(简称《监理规范》)。
3 有关城市道路或市政工程的规范、标准、规程。
4 建设工程勘察设计文件。
5 监理合同及其他合同文件。
6 工程实施过程中有关的函件。
1.0.5 本标准供社会自愿采用,也可作为评价工程监理单位及项目监理机构工作的依据。
1.0.6 城市道路工程监理与相关服务活动,除执行本标准外,尚应符合国家现行有关标准的规定。
2 术语
2.0.1 质量证明文件 quality certificate document
随同进场的工程材料、构配件、器具及半成品等一同提供用于证明其质量状况的有效文件。
2.0.2 危险性较大的分部分项工程 risky sub-parts
房屋建筑和市政基础设施工程在施工过程中,容易导致人员群死群伤或者造成重大经济损失的分部分项工程。简称“危大工程”。
2.0.3 声像资料 audio/video materials
运用现代科学技术手段,以录音、录像或照相等方式记录并储存的有关建设工程活动的声音或影像。
具体分为录音资料、录像资料和照片/图片资料。
2.0.4 路基 subgrade
按照道路路线位置和横断面要求修筑的带状结构物,是路面结构的基础,承受由路面传来的行车荷载。
2.0.5 压实度 degree of compaction
筑路材料压实后的密度与标准密度之比,以百分比表示。
2.0.6 开槽施工 trench installation
从地表开挖沟槽,在沟槽内敷设管道(渠)的施工方法。
2.0.7 不开槽施工 trenchless installation
在管道沿线地面下开挖成形的洞内敷设或浇筑管道(渠)的施工方法,主要有顶管法、盾构法、定向钻法和夯管法等。
2.0.8 道路绿化 road planting
在道路两旁及分隔带内栽植树木、花草及护路林等。
2.0.9 交通管理设施 traffic management facilities
交通管理设施是为保障道路交通安全和畅通而设置的管制和引导交通的设备,包括:交通信号灯和交通监控系统等。
2.0.10 全过程工程咨询 whole process engineering consultation
工程监理单位综合运用多学科知识、工程实践经验、现代科学技术和经济管理方法,采用多种服务方式组合,为委托方(建设单位)在项目投资决策、建设实施乃至运营维护阶段持续提供局部或整体解决方案的智力性服务活动。
3 基本规定
3.0.1 实施城市道路工程监理前,工程监理单位应与建设单位以书面形式订立监理合同,合同中应包括监理工作的范围、内容、服务期限和酬金,以及双方的义务、违约责任等相关条款。
工程监理单位应与建设单位在监理合同补充条款中约定开展平行检验的项目、数量及正常工作酬金增加额。当建设单位提出本标准附录B 以外的旁站工作要求时,应在监理合同中予以约定。
当建设单位将勘察、设计和保修阶段等其他相关服务一并委托时,应在合同中明确工作范围、内容、服务期限和酬金。
3.0.2 项目监理机构应结合道路与相关工程的专业特点,依据本标准1.0.4 条规定,开展质量、造价和进度控制工作,做好合同管理和信息管理,并依法履行安全生产监督管理职责。
3.0.3 项目监理机构实施城市道路工程监理质量控制时,应包括下列主要内容:
1 审查、审核和签认施工单位提交的单位工程、分部工程、分项工程和检验批的划分方案。
2 检查工程材料、构配件、设备的名称、规格、型号、标识、标志与设计文件及相关合同的符合情况,审查质量证明文件,按规定进行见证取样,按照监理合同约定进行平行检验。
3 检查施工单位的质量管理体系,采用巡视、旁站、平行检验等手段,对隐蔽工程、检验批、分项、分部和单位工程验收等实施质量控制。
4 组织施工单位开展施工质量检查,落实质量问题的整改情况。
5 按照相关法律法规、技术标准和处理方案对工程质量问题、质量缺陷,签发监理通知单;对处理过程进行跟踪检查、验收。
6 当施工存在重大质量事故隐患或发生质量事故时,总监理工程师应及时签发工程暂停令。对需要返工处理或加固补强的质量事故,项目监理机构应要求施工单位报送质量事故调查报告和经设计等相关单位认可的处理方案,并应对质量事故的处理过程进行跟踪检查,同时应对处理结果进行验收。项目监理机构应及时向建设单位提交质量事故书面报告,并应将完整的质量事故处理记录整理归档。
7 组织工程竣工预验收,编写工程质量评估报告,签署评估意见。
8 参加建设单位组织的工程竣工验收,提交监理文件资料,落实验收提出的质量问题,签署竣工验收意见。
3.0.4 项目监理机构应按国家现行《监理规范》及相关合同约定,实施进度控制工作,包括进度计划审查、实施情况检查、分析与预测、措施调整等。
3.0.5 项目监理机构应按国家现行《监理规范》及相关合同约定,实施造价控制工作,包括工程计量和付款签证、工程量统计和分析、竣工结算审核、处理合同价款调整、工程变更及费用索赔等。
3.0.6 项目监理机构应按国家现行《监理规范》的相关规定处理城市道路工程的暂停及复工、工程变更、费用索赔、工程延期及延误和合同争议及解除等事宜。
总监理工程师遇到紧急情况签发工程暂停令而未能事先报告建设单位时,应在签发工程暂停令24小时内向建设单位作出书面报告。
3.0.7 项目监理机构应明确安全生产监督管理的监理工作内容、程序、方法和措施。检查施工单位安全生产管理体系。
施工单位安全生产管理体系审核记录表宜按本标准TBXXX-2 的要求填写。
3.0.9 项目监理机构应按照相关部门规章开展危大工程的监理工作,包括下列主要内容:
1 审查危大工程清单。
2 审查专项施工方案,落实专家组提出的完善或修改意见(超一定规模的危大工程)。
3 编制危大工程监理实施细则。
4 审查施工机械、安全设施。
5 进行专项巡视检查。
6 进行专项验收。
7 建立危大工程安全管理档案。
危大工程清单宜按本标准TBXXX-3 的要求填写;施工机械、安全设施报验表宜按本标准TBXXX-4的要求填写;危大工程专项巡视检查记录宜按本标准TBXXX-5 的要求填写;危大工程专项验收记录宜按本标准TBXXX-6 的要求填写。
3.0.10 项目监理机构应检查环境保护及文明施工管理措施的落实情况,包括下列主要内容:
1 相关责任人的符合情况。
2 施工人员教育和交底的落实情况。
3 扬尘、烟尘防治措施的落实情况。
4 噪声防治措施的落实情况。
5 生活、生产污水排放控制措施的落实情况。
6 固体废弃物管理措施的落实情况。
7 水土流失防治措施的落实情况。
8 封闭管理措施的落实情况。
9 卫生管理措施的落实情况。
10 交通便民措施的落实情况。
11 工程建设范围内地下水控制、水环境保护的落实情况。
12 其他。
3.0.11 项目监理机构应按照相关标准,要求施工单位做好夜间现场施工照明、警示灯和具有反光功能的警示标志设置。
3.0.12 组织协调工作宜采用当面交谈、专题会议、书面函件等方法,保留相关纸质或电子文件资料。
3.0.13 鼓励项目监理机构通过BIM、CIM、GIS 等技术应用,开展监理信息化、智慧化和智能化管理工作。
3.0.14 项目监理机构宜留存声像资料。
4 项目监理机构及开工前监理工作
4.1 一般规定
4.1.1 工程监理单位应在施工现场派驻项目监理机构。项目监理机构总监理工程师、专业监理工程师、
监理员或其他辅助人员组成,必要时可设总监理工程师代表。
4.1.2 工程监理单位应根据监理合同约定的服务内容、服务期限,以及工程特点、规模、技术复杂程度、环境等因素确定的项目监理机构的组织形式和规模。监理规划中的人员配备计划应满足监理工作需要。
4.1.3 工程监理单位在监理合同签订后,应及时将项目监理机构的组织形式、人员构成及对总监理工程师的任命等书面通知建设单位。
4.1.4 工程监理单位更换总监理工程师时,应按监理合同约定向建设单位书面报告;无约定时应提前7 天书面报告,经建设单位书面同意后更换。项目监理机构调换专业监理工程师时,总监理工程师应书面通知建设单位。
4.1.5 因非工程监理单位原因导致工程全部停工,项目监理机构与建设单位协商一致办理书面撤场手续后可撤离施工现场;同时,上报工程所在地建设主管部门。工程恢复施工时,工程监理单位可重新组建项目监理机构。
当协商不一致时,工程监理单位应按监理合同约定的争议解决条款执行。
4.1.6 施工现场监理工作全部完成或监理合同终止时,项目监理机构可撤离施工现场。
4.2 监理人员职责
4.2.1 总监理工程师除按国家现行《监理规范》规定履行相应职责外,应履行下列职责:
1 审阅监理日志。
2 参加危大工程专家论证会议和专题会议。
3 组织监理人员参加设计交底和图纸会审会议,签认会议纪要。
4 组织审查、审核和签认施工单位提交的采用新材料、新工艺、新技术、新设备的论证材料及相关验收标准。
5 组织危大工程专项验收,签署验收意见。
4.2.2 总监理工程师应按国家现行《监理规范》的规定,以书面形式向总监理工程师代表下达授权范围。
4.2.3 专业监理工程师除按国家现行《监理规范》规定履行相应职责外,应履行下列职责:
1 参加涉及本专业的危大工程专项施工方案专家论证会。
2 巡视工程质量、进度和现场安全文明施工情况。
3 专项巡视检查危大工程实施情况,参与专项验收,签署验收意见。
4 参与编写工程质量评估报告和监理工作总结。
4.2.4 监理员除按国家现行《监理规范》规定履行相应职责外,应履行下列职责:
1 参与工程材料、构配件和设备的进场检查。
2 参与巡视或旁站工作,记录监理工作过程。
3 记录个人监理日记,按日汇总后报专业监理工程师。
4.3 监理设施
4.3.1 对于建设单位提供的设施,项目监理机构应登记造册,妥善使用和保管;按监理合同约定时间移交建设单位。
4.3.2 工程监理单位应按监理合同约定,配备满足开展监理工作需要的办公设施、检测设备和工器具。
4.3.3 鼓励工程监理单位采用信息化、智慧化管理系统和无人机飞检等手段提升监理服务水平。
4.4 监理规划及监理实施细则
4.4.1 监理规划和监理实施细则的编制、审批、报送和修改,应按国家现行《监理规范》规定执行。
4.4.2 监理规划应结合工程实际情况,明确项目监理机构的工作目标和工作要求,确定监理工作制度、内容、程序、方法和措施。
4.4.3 监理规划编制的主要依据:
1 法律法规及部门规章、城市道路及市政工程有关的标准、规范文件。
2 建设工程勘察设计文件及施工图审查文件。
3 监理合同及其他合同文件。
4.4.4 监理规划的内容除符合国家现行《监理规范》规定外,应包括下列主要内容:
1 工程特点、重难点和防范对策。
2 监理实施细则的编制计划。
3 环境保护和文明施工监理措施。
4 旁站方案。
4.4.5 对下列工程,项目监理机构应编制监理实施细则:
1 危大工程。
2 专业性较强的分部分项工程。
3 采用新材料、新工艺、新技术和新设备的工程。
4 项目所在地主管部门有专门要求的工程。
5 监理合同中有约定的工程。
6 其他。
4.4.6 监理实施细则编制的主要依据:
1 监理规划。
2 工程建设标准、勘察设计文件和相关技术资料。
3 施工组织设计和(专项)施工方案。
4 其他。
4.4.7 监理实施细则应结合工程专业特点编制,应具有针对性和可操作性,监理实施细应包括下列主要内容:
1 专业工程特点。
2 监理工作流程。
3 监理工作要点。
4 监理工作方法及措施。
5 检查项目及验收标准。
4.4.8 监理规划由总监理工程师组织交底,监理实施细则由专业监理工程师组织交底。监理交底宜形成书面记录。
监理交底记录宜按本标准TBXXX-1 的要求填写。
4.5 旁站方案
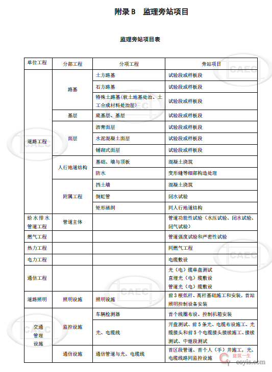
4.5.1 项目监理机构应结合工程特点、施工组织设计或专项施工方案,依据本标准附录B 所列的监理旁站项目编制旁站方案,实施质量监理活动,同时将旁站的部位事前告知施工单位。
4.5.2 旁站方案应包括下列主要内容:
1 旁站监理的范围。
2 旁站监理的内容。
3 旁站监理的程序。
4 旁站监理人员职责。
5 其他。
4.5.3 旁站监理人员职责包括下列主要内容:
1 检查施工单位现场质检人员到岗、特殊工种人员持证上岗以及施工机械、建筑材料准备情况。
2 现场监督施工方案以及工程建设强制性标准执行情况。
3 留存旁站记录、监理日记及其他旁站监理原始资料。
4.5.4 项目监理机构安排监理人员旁站时,应按要求记录下列旁站情况:
1 旁站开始和结束时间。
2 施工单位现场管理人员到岗情况,特种作业人员持证情况。
3 旁站的工作情况及主要数据、声像资料等。
4 发现的问题及处理情况。
4.6 监理工作制度
4.6.1 总监理工程师应根据工程特点制定具有可操作性的监理工作制度。
4.6.2 监理工作制度宜包括下列主要内容:
1 设计交底及图纸会审制度。
2 施工组织设计、(专项)施工方案审核制度。
3 工程变更及技术核定制度。
4 监理巡视制度。
5 监理旁站制度。
6 平行检验制度。
7 见证取样制度。
8 工程验收制度。
9 安全生产管理制度。
10 工程款支付签审制度。
11 工程索赔签审制度。
12 现场监理会议及会议纪要签发制度。
13 监理日志制度。
14 监理文书流转制度。
15 文件资料管理制度。
16 质量安全事故处理制度。
4.6.3 主要监理工作制度宜在项目监理机构办公场所明示。
4.7 熟悉工程设计文件
4.7.1 项目监理机构收到设计文件时,专业监理工程师应进行核对,并登记造册。
4.7.2 总监理工程师应组织项目监理人员熟悉设计文件,包括下列主要内容:
1 设计采用的标准与规范、图集、各专业设计说明及特殊施工工艺要求。
2 设计文件对主要工程材料、构配件和设备的要求;对所采用的新材料、新工艺、新技术和新设备的要求;对施工技术、工程质量和施工安全等其它事项的要求。
3 设计文件中涉及危大工程的内容。
4.7.3 图纸会审前,项目监理机构应进行内部预审。
鼓励项目监理机构应用BIM 等信息化技术对设计文件进行内部预审。
4.7.4 项目监理机构应参加建设单位主持的设计交底和图纸会审会议。图纸会审纪要应由建设单位、设计单位、工程监理单位和施工单位共同签认。
4.8 工地会议
4.8.1 工程开工前,总监理工程师及有关监理人员应参加由建设单位主持召开的第一次工地会议,会
议纪要由项目监理机构负责整理,与会各方代表会签确认。
4.8.2 第一次工地会议应包括下列主要内容:
1 建设单位根据合同约定宣布对总监理工程师和其他参建单位负责人的授权情况。
2 建设单位、工程监理单位、施工单位以及其他参建单位分别介绍各自驻现场的组织机构、人员及分工。
3 建设单位介绍工程开工准备情况。
4 施工单位介绍施工准备情况。
5 总监理工程师介绍监理规划的主要内容。
6 建设单位代表和总监理工程师对施工准备情况提出意见和要求。
7 研究确定各方在施工期间参加监理例会的主要人员,召开监理例会的周期、地点及主要议题。
8 其他有关事项。
4.8.3 项目监理机构应定期召开监理例会,并组织有关单位研究解决与工程实施过程相关的问题。
4.8.4 项目监理机构可根据工程需要,主持或参加专题会议,解决监理工作范围内的工程专项问题。
4.8.5 项目监理机构主持召开的监理例会及专题会议,应由项目监理机构负责整理会议纪要,与会各方代表会签。
4.9 审查施工组织设计、(专项)施工方案
4.9.1 总监理工程师应组织专业监理工程师依据现行国家标准《市政工程施工组织设计规范》GB/T50903,从程序性、完整性、符合性和科学性等方面审查施工组织设计。需要修改时,应由总监理工程师签发书面意见退回施工单位,修改后重新报审;符合要求时,应由总监理工程师签认后报建设单位。
4.9.2 程序性审查包括下列主要内容:
1 施工组织设计应由项目负责人主持编制。
2 施工组织设计应由施工单位技术负责人审核和签认,施工单位盖章批准。
3 施工组织设计报审表应由项目经理签字、盖章。
4 施工组织设计可根据需要分阶段编制。
4.9.3 完整性审查包括下列主要内容:
1 施工组织设计应包含编制依据、工程概况、施工总体部署、施工现场平面布置、施工进度计划、施工准备、施工技术方案和主要施工保证措施等内容。
2 主要施工保证措施应包含质量、进度和安全保证措施、环境保护措施、文明施工管理措施、成本控制措施、季节性施工保证措施、交通组织措施、构(建)筑物及文物保护措施和应急措施等。
3 危大工程清单。
4 危大工程专项施工方案编制计划。
5 建设工程施工合同约定的其他内容。
4.9.4 符合性审查的主要内容:
1 施工组织设计应符合建设工程施工合同和投标文件中有关工程质量、进度、造价、安全和环境保护等方面的规定。
2 质量和安全技术措施应符合工程建设强制性标准的规定。
3 应符合建设工程施工合同约定的内容。
4.9.5 科学性应审查的主要内容:
1 施工总体部署和现场总平面布置的合理性。
2 施工技术方案的可实施性。
3 资源配置与进度计划的协调性。
4 环境保护措施和应急措施的可实施性。
4.9.6 施工组织设计需要调整时,项目监理机构应按程序重新审查签认后报建设单位;施工技术措施涉及投资和工期调整时,应报建设单位批准。
4.9.7 项目监理机构应对(专项)施工方案进行审查,包括下列主要内容:
1 (专项)施工方案编审程序应符合相关规定,应由施工单位项目技术负责人审查和签认,施工项目经理部报审。
2 工程概况应准确准确、完整、详实。
3 相关法律法规、标准与规范、规范性文件及施工图设计文件、施工组织设计等编制依据应正确。
4 施工目标应满足建设工程施工合同和总包对专项工程施工要求。
5 施工顺序、流水段和重难点的主要管理和技术措施。
6 施工进度计划、劳动力配置和物资配置计划。
7 资金准备、技术准备、现场生产、生活及临时设施的准备情况。
8 施工工艺中的技术参数、工艺流程、施工方法、操作要求、检查标准等应完整,技术可行。
9 对易发生质量通病、施工难度大和技术含量高的分项工程(工序)做出的重点说明。
10 质量、进度、成本、安全管理、环境保护及文明施工管理、季节性施工、交通组织等施工保证措施。
11 无违反建设工程强制性条文的内容。
4.10 审查危大工程专项施工方案
4.10.1 项目监理机构应从程序性和针对性等方面对危大工程专项施工方案进行审查、审核、报建设单位审批。
分包单位编制的危大工程专项施工方案,应由总承包单位技术负责人及分包单位技术负责人共同审核签认,由总承包单位报审。
4.10.2 对于超过一定规模的危大工程,项目监理机构应督促施工单位及时组织专家论证,相关参建单位参加专家论证会。
4.10.3 专家论证前,项目监理机构应审查危大工程专项施工方案,审查包括下列主要内容:
1 危大工程概况和特点、施工平面布置、施工要求和技术保证条件的完整性、合理性、科学性。
2 相关法律法规、标准与规范、规范性文件、施工图设计文件及施工组织设计依据的科学性、合理性、完整性、程序合规。
3 施工进度计划、材料与设备计划合理、科学。
4 施工工艺中的技术参数、工艺流程、施工方法、操作要求、检查标准等应完整,技术可行。
5 组织保障、施工技术、监测监控和施工安全保证等措施可行。
6 施工管理人员、专职安全生产管理人员、特种作业人员及其他作业人员配备和分工,满足现场施工质量和安全要求。
7 验收标准、验收程序、验收内容和验收人员符合要求。
8 应急处置措施完备。
9 计算书、验算依据及相关专项设计施工图纸符合有关标准与规范要求,取值合理、结果正确。
10 无违反建设工程强制性条文的内容。
4.10.4 项目监理机构应根据专家论证报告意见,按照国家建设行政主管部门规章及工程所在地建设行政主管部门的要求,履行法律、法规规定的职责。
4.10.5 超过一定规模的危大工程专项施工方案未组织专家论证会、论证会专家和行政主管部门批复意见未落实,总监理工程师不得审核通过,施工单位不得组织实施。否则,总监理工程师应按照监理程序下达停工令。
专项施工方案需要调整时,项目监理机构应要求施工单位按原程序重新报审。
4.10.6 项目监理机构应对专项施工方案的实施情况进行巡视检查、记录监理巡视意见。事后应组织相关人员验收。
4.11 审查开工条件
4.11.1 专业监理工程师应审查施工单位报送的工程开工报审表及相关资料,应由总监理工程师签署审核意见,报建设单位批准后,总监理工程师签发工程开工令。
4.11.2 项目监理机构应审查、审核和签认分包单位资格报审表,包括下列主要内容:
1 营业执照、企业资质等级证书。
2 安全生产许可文件。
3 类似工程业绩。
4 专职管理人员和特种作业人员的资格。
5 总承包单位对分包单位的管理制度。
4.11.3 项目监理机构应审查、审核和签认施工单位质量和安全生产管理体系,包括下列主要内容:
1 施工单位资质证书、安全生产许可证。
2 施工项目经理部质量、安全管理组织机构及质量、安全生产管理制度。
3 项目经理、项目技术负责人、质量员、施工员、专职安全管理人员等主要管理人员资格或岗位证书。
4 特种作业人员操作证。
5 安全文明施工费使用计划。
6 其他。
4.11.4 项目监理机构应参加主管部门的质量安全监督交底,留存质量安全监督交底资料。
5 道路工程监理
5.1 一般规定
5.1.1 项目监理机构应对道路工程的路基、基层、面层、人行道、挡土墙及附属构筑物等工作实施监理。专业技术标准包括下列主要内容:
1 现行国家标准《工程测量规范》GB 50026、《沥青路面施工及验收规范》GB 50092《城市道路工程技术规范》GB 51286、《混凝土结构工程施工质量验收规范》GB 50204 和《建筑地基基础工程施工质量验收标准》GB 50202 等。
2 现行行业标准《城镇道路工程施工与质量验收规范》CJJ 1、《城市测量规范》CJJ/T 8、《公路沥青路面施工技术规范》JTG F40 和《城镇道路沥青路面再生利用技术规程》CJJ/T 43 等。
3 相关工程材料、设备、构配件、检测和试验标准。
5.1.2 道路工程施工前,项目监理机构应按国家现行《监理规范》的规定审查、审核和签认(专项)施工方案,对方案实施情况进行检查和验收。下列内容应编制(专项)施工方案:
1 路基工程、基层工程、面层工程、人行道工程、挡土墙及附属构筑物等分部工程。
2 施工区域内管线、构筑物拆移、保护和加固。
3 排水与降水工程。
4 施工测量。
5 特殊土路基,坑、穴等路基处理工程。
6 大型机械作业、石方爆破等危大工程。
7 试验段施工。
8 冬雨期施工。
9 交通疏导或导行。
5.1.3 工程施工前,专业监理工程师应参加工程交桩,复核和签认基准点、基准线和高程测量控制资料;施工布桩和放线测量前应对平面和高程控制网进行复核和签认。
施工期间,专业监理工程师应按照相关标准对施工质量测量成果进行复核和验收。专业监理工程师应核查基坑、基槽及道路边坡和挡土墙的变形监测结果。
5.1.4 项目监理机构应按照相关标准与规范、设计文件和监理程序要求,审查钢筋、水泥、沥青、石灰、碎石等主要材料及基层稳定类材料、面层混合料、构配件质量证明文件,并见证取样和平行检验。
5.1.5 进入冬期施工前,当施工单位进行下列工序施工时,总监理工程师应针对下列工序要求施工单位编制专项施工方案:
1 进入冬期前30-45d,石灰及石灰、粉煤灰稳定土(粒料、钢渣)类基层施工工序。
2 进入冬期前15-30d,水泥稳定土(粒料)类基层施工工序。
5.2 路基工程
5.2.1 路基施工前,项目监理机构应检查施工准备情况,包括下列主要内容:
1 施工场地表层的杂填土、耕作土、树根、杂草、井穴、坟坑、腐殖土等处理情况,路基施工范围内积水排除、疏干等工作情况。
2 交通疏导或导行方案的实施情况。
3 临时施工道路的实施情况。
4 迁移或处理的既有管线、构筑物完成情况。
5 特殊土路基专项施工方案已审批,相关土工试验已完成,设计文件所需施工技术参数已确认。
6 样板段或试验段施工工艺和施工参数已确定。
5.2.2 项目监理机构应根据设计文件及相关标准,对填方路基的原材料、路基压实度进行见证取样、检查和验收。
5.2.3 项目监理机构应按相关标准对路基范围内的沟槽回填土压实质量,管道的保护或加固措施,进行检查和验收。
5.2.4 路基工程施工,项目监理机构开展的监理工作,应包括下列主要内容:
1 挖方施工中,应强化监理措施,严格要求施工单位按现行行业标准《城镇道路工程施工与质量验收规范》CJJ 1 中相关强制性条文执行。
2 通过测量复核预控路基超挖或挖偏。
3 按照专项方案和相关标准对特殊土路基施工进行隐蔽工程验收与检验批质量验收,办理相关工程签证。
4 填方施工中,应按照相关标准、设计文件及施工方案,检查分段作业、分层厚度、分台阶留置和路肩同步施工情况,控制预沉量值,分层验收填土压实度,并做好平整度抽查、高程复核等过程质量控制。
5 专业监理工程师应注意填土碾压前防雨水淋湿,对淋湿土应要求施工单位在翻晒晾干后方能重新摊铺碾压。
5.2.5 路基填方施工完成后,项目监理机构应按设计文件及相关标准对路基的压实度、弯沉值、中线偏位、纵断高程、宽度、平整度、横坡和边坡等进行质量验收。
5.3 基层工程
5.3.1 基层施工前,项目监理机构应检查施工准备情况,包括下列主要内容:
1 高填土路基和软土路基的沉降已满足设计文件及相关标准规定。
2 基层材料与混合料的配合比符合设计文件要求。
3 拌和设备、运输车辆、摊铺设备和压实机械满足施工需要。
4 样板段或试验段施工工艺和施工参数已确定。
5 本段路基工程验收合格。
5.3.2 项目监理机构应按相关标准对基层摊铺、碾压和接缝施工质量进行巡视检查。当采用旧沥青或旧水泥混凝土路面作为基层时,应按设计文件及相关标准进行检查和验收。
5.3.3 项目监理机构应按相关标准检查已完工基层的养护工作。
5.3.4 项目监理机构应按设计文件及相关标准对已完工基层的压实度、弯沉值、中线偏位、纵断高程、宽度、平整度、横坡和厚度等进行质量检查和验收。
5.4 面层工程
5.4.1 面层施工前,项目监理机构应检查施工准备情况。包括下列主要内容:
1 面层混合料的配合比设计应符合设计文件及相关标准的要求。
2 本段已完工基层工程和附属工程已验收合格。
3 路缘石防污染措施符合设计要求。
4 拌和设备、运输车辆、摊铺设备和压实机械已满足施工需要。
5 样板段或试验段施工工艺和施工参数已确定。
5.4.2 施工期间,项目监理机构应按照相关标准对面层施工实施监理,包括下列主要内容:
1 对透层、粘层和封层进行检查和验收。
2 检查混合料出场合格证和检验报告,并见证取样。
3 检查拌合温度、出场温度、摊铺温度和接缝施工质量。
4 对水泥混凝土面层的钢筋、模板和摊铺施工进行巡视或旁站。
5.4.3 面层施工完成后,项目监理机构应按相关标准巡视施工单位的养护工作。
5.4.4 面层施工完成后,项目监理机构应按设计文件及相关标准对下列主要内容进行验收:
1 核查、验收施工期间沥青混合料、水泥混凝土等原材料的质量控制资料。
2 沥青混合料面层的压实度、弯沉值、厚度、外观质量及面层允许偏差项目。
3 沥青贯入式与沥青表面处治面层的压实度、弯沉值、厚度、面层外观质量及允许偏差项目。
4 水泥混凝土面层的混凝土弯拉强度、厚度、抗滑构造深度、外观质量、伸缩缝质量及路面允许偏差项目。
5 铺砌式面层砌筑砂浆饱满度、外观质量和铺装灌缝质量。
5.5 人行道铺筑及人行地道工程
5.5.1 人行道面层铺筑施工前,项目监理机构应检查施工准备情况。包括下列主要内容:
1 已完工路段人行道的路基与基层已验收合格。
2 料石与预制砌块材料的加工尺寸、外观质量、性能试验报告和产品合格证符合要求,且复试合格。
3 沥青混合料的配合比设计符合设计文件及相关标准。
4 拌和设备、运输车辆、摊铺设备和压实机械已满足施工需要。
5.5.2 人行地道结构施工前,项目监理机构应检查施工准备情况,包括下列主要内容:
1 专项施工方案已审批通过。
2 地下水排放、降水后水位和抗浮措施,符合设计要求。
3 原材料和预制构件的质量证明文件和检验报告应符合要求,且复试合格。
4 作业人员安全施工的通风保障措施,符合施工方案要求。
5.5.3 人行道铺筑的施工、养护和验收,参照本标准第5.4 节的相关规定执行。
5.5.4 项目监理机构应按设计文件及相关标准对人行地道结构进行检查和验收。
5.6 附属工程
5.6.1 挡土墙的质量控制工作应包括下列主要内容:
1 地基承载力符合设计要求。
2 基础中线与高程符合设计要求。
3 填土的土质和压实度符合设计要求。
4 砌筑砂浆、现浇混凝土、预制构件等原材料、半成品的质量符合设计要求。
5 外观质量及允许偏差项目符合验收标准。
6 复核已完工工程墙体变形观测成果。
5.6.2 路缘石的质量控制工作应包括下列主要内容:
1 路缘石的产品强度、规格尺寸、吸水率和抗冻性能等产品质量证明文件符合设计要求。
2 水泥砂浆强度、砂浆铺砌及灌缝质量、养护时间和外观质量符合设计要求。
3 路缘石背后支撑混凝土的浇筑和回填土夯实质量符合设计要求。
5.6.3 雨水支管、雨水口的质量控制工作应包括下列主要内容:
1 雨水管管材质量证明文件、型号和材质符合设计要求。
2 雨水支管、雨水口的设计位置和高程符合设计要求。
3 雨水支管、雨水口基底和现浇混凝土基础的质量与强度符合设计要求。
4 雨水支管的安装、敷设和连接质量符合设计要求。
5 雨水支管与干管连接处的检查井砌筑质量、雨水口的砌筑质量和雨水支管与雨水口四周回填质量符合设计要求。
5.6.4 项目监理机构应按设计文件及相关标准对截(排)水沟、倒虹管及涵洞、护坡、隔离墩、隔离网、隔离栅板和护栏施工质量进行检查和验收。
6 给水排水工程监理
6.1 一般规定
6.1.1 项目监理机构应对道路给水排水工程的土石方与地基处理、开槽或不开槽施工管道主体结构、管道附属构筑物、管道功能性试验等工作实施监理。专业技术标准包括下列主要内容:
1 现行国家标准《工程测量规范》GB 50026、《给水排水管道工程施工及验收规范》GB 50268、《给水排水构筑物工程施工及验收规范》GB 50141、《工业金属管道工程施工及验收规范》GB 50235、《现场设备、工业管道焊接工程施工及验收规范》GB 50236、《混凝土结构工程施工质量验收规范》GB 50204和《建筑地基基础工程施工质量验收标准》GB 50202。
2 现行行业标准《城镇道路工程施工与质量验收规范》CJJ 1 和《城市测量规范》CJJ/T 8。
3 相关工程材料、设备、构配件、检测和试验标准。
6.1.2 道路给水排水工程施工前,项目监理机构应按国家现行《监理规范》的规定审查、审核和签认(专项)施工方案,对实施情况进行巡视检查和验收。
下列内容应编制(专项)施工方案:
1 施工降排水与基坑支护、土石方与地基处理、开槽施工管道主体结构、不开槽施工管道主体结构、管道附属构筑物和管道功能性试验等。
2 施工测量。
3 大型机械作业、顶管和盾构施工等危大工程施工。
4 冬雨期施工。
6.1.3 项目监理机构可参照本标准第5.1 节的相关内容,复核施工测量成果。
6.1.4 项目监理机构应按照设计文件及相关标准对各类管材、构配件进行检查和验收。
6.1.5 项目监理机构应参照本标准第5.2 节的相关内容开展土石方与地基处理的监理工作。
6.2 开槽施工管道
6.2.1 管道铺设施工前,项目监理机构应检查施工准备情况,包括下列主要内容:
1 施工降水、排水、支护与沟槽开挖方案符合设计文件、相关标准和施工方案。
2 本段已完管道基础工程已验收合格。
3 沟槽内杂物已清除干净。
4 沟槽内无积水,降排水系统应运行正常。
5 管材和构配件质量验收合格。
6 材料进场按规定见证取样复试。
6.2.2 施工期间,专业监理工程师应按设计文件及相关规范,对管道埋设深度、轴线位置、管道外观、管道铺设、管道接口连接、管道保护、水平轴线和管底高程等进行检查和验收。对压力管道水压试验、无压管道闭水或闭气试验进行旁站、检查和验收。
6.2.3 无压管道在闭水或闭气试验合格后应及时回填。压力管道水压试验前,除接口外,管道两侧及管顶以上回填高度应满足设计文件及相关标准规定。
6.2.4 项目监理机构应按设计文件及相关标准规定,对管道回填质量进行检查和验收。
6.2.5 项目监理机构可参照本标准第5 章相关内容和其他相关标准对现浇钢筋混凝土管渠、装配式混凝土管渠和砌筑管渠进行检验和验收。
6.3 不开槽施工管道
6.3.1 管道铺设施工前,项目监理机构除参照本标准第6.2 节的相关内容检查施工准备情况外,应包括下列主要内容:
1 盾构、顶管、地表式水平定向钻和夯管等专项施工方案已审核通过。
2 核实和确认工程沿线的有关工程地质、水文地质和周围环境情况,以及地下与地上管线、周边建(构)筑物、障碍物及其他设施的详细资料。
3 相关特种机械、起重设备和垂直运输系统已满足施工需要。
4 检查顶管顶进工作井、盾构始发工作井的结构和位置,井壁支护及推进后座力等已满足专项施工方案要求。
5 专项施工方案的质量和安全措施已落实。
6.3.2 项目监理机构应按设计文件及相关标准规定,对工作井、盾构、顶管、地表式水平定向钻、夯管等子分部工程的施工进行检查和验收。
6.3.3 施工完成后,项目监理机构应按设计文件及相关标准规定,对给水排水管道的管道功能性试验进行旁站、检查和验收。
6.4 管道附属构筑物
6.4.1 项目监理机构检查管道附属构筑物的施工准备工作,应包括下列主要内容:
1 井室基础的地基处理符合设计文件、相关标准和专项施工方案的要求。
2 支墩和锚定结构的位置、锚固件防腐处理符合设计文件及相关标准要求。
3 雨水口位置及深度符合设计文件及相关标准要求。
6.4.2 施工期间,项目监理机构应按设计文件、相关标准和专项施工方案对下列内容进行重点控制:
1 井室基础与管道基础应同时浇筑。
2 管道穿井壁的施工技术措施实施情况。
3 依据施工方案巡视检查管道主体结构与附属构筑物之间沉降的技术措施落实情况。
4 检查井室、雨水口周围回填质量。
6.4.3 施工完成后,项目监理机构应按设计文件及相关标准规定对管道附属构筑物进行检查和验收。
7 热力与燃气管线工程监理
7.1 一般规定
7.1.1 项目监理机构应对道路红线范围内的热力和燃气管线工作实施监理。专业技术标准包括下列主要内容:
1 现行国家标准《工程测量规范》GB 50026、《工业金属管道工程施工及验收规范》GB 50235、《现场设备、工业管道焊接工程施工及验收规范》GB 50236、《混凝土结构工程施工质量验收规范》GB 50204和《建筑地基基础工程施工质量验收标准》GB 50202。
2 现行行业标准《城镇供热管网工程施工及验收规范》CJJ 28 、《城镇燃气输配工程施工及验收规范》CJJ 33、《城镇供热直埋蒸汽管道技术规程》CJJT 104、《聚乙烯燃气管道工程技术标准》CJJ 63、《城镇燃气管道穿跨越工程技术规程》CJJT 250、《城镇道路工程施工与质量验收规范》CJJ 1 和《城市测量规范》CJJ/T 8。
3 相关工程材料、设备、检测与功能试验标准。
7.1.2 项目监理机构应检查施工单位对施工范围内障碍物、地下管线、建(构)筑物等保护措施的落
实情况。
7.1.3 热力与燃气管线工程施工前,项目监理机构应按国家现行《监理规范》审查、审核和签认(专项)施工方案,对实施情况进行巡视检查和验收。
下列内容应编制(专项)施工方案:
1 施工降排水与支护、管道安装、防腐和保温、管道强度试验和严密性试验等。
2 施工测量。
3 顶管、水平定向钻等穿越工程。
4 吊装工程、深基坑工程等危大工程。
5 冬雨期施工。
7.1.4 项目监理机构可参照本标准第5.1 节的相关内容复核施工测量成果。
7.1.5 专业监理工程师按照相关标准应对管线警示带的敷设、管道路面标志的施工质量进行检查和验收。
7.2 热力管线
7.2.1 热力管线施工前,项目监理机构检查施工准备情况应包括下列主要内容:
1 基槽施工、定向钻施工、顶管和有限空间内作业等专项施工方案已审批。
2 基槽地质情况,基槽断面中线、基底高程,基槽距离周边构筑物和管线的安全距离已满足要求。
3 管道及管路附件的规格、型号、材质、尺寸和质量证明文件符合要求。
7.2.2 现场施工作业中,项目监理机构应按照相关标准巡视检查防火、防爆、安全护栏、文明施工、劳动保护、环境保持和文物保护等措施执行情况。
7.2.3 施工期间,项目监理机构应按照设计文件及相关标准对热力管线施工实施监理,包括下列主要内容:
1 对沟槽开挖与回填、预埋管线位置、管道基础与结构施工、管道安装、焊接、无损检验、支架安装、设备及管路附件安装、除锈及防腐、水压试验、管道保温等工序进行检查和验收,对管道强度试验和严密性试验进行旁站监理。
2 对有限空间内管道安装作业和采用蒸汽吹洗方式的管道清洗施工,应严格按照相关标准的强制性条文规定和施工方案进行检查、验收。
3 项目监理机构应严格按照相关标准的强制性条文规定,全数检查预制直埋管道保温材料裸露处的密封处理,对接头外护层安装质量全数进行气密性检验。
7.3 燃气管线
7.3.1 燃气管道施工前,项目监理机构应参照按本标准7.2 节相关内容,检查施工准备情况。
7.3.2 现场施工作业中,项目监理机构应按照相关标准规定并参照本标准7.2 节相关内容检查燃气管道作业措施落实情况。
7.3.3 施工期间,项目监理机构应按照设计文件及相关标准对燃气管线施工实施监理,包括下列主要内容:
1 对沟槽开挖与回填、预埋管线位置、管道基础与结构施工、管道安装、焊接、无损检验、支架安装、设备及管路附件安装、除锈及防腐等工序进行检查和验收,对管道强度试验和严密性试验进行旁站监理。
2 项目监理机构应严格按照相关标准的强制性条文规定,在管道下沟前检查防腐层质量,回填前进行电火花检漏,回填后全线检查防腐层的完整性。
8 电力、通信与道路照明工程监理
8.0.1 项目监理机构应对道路红线范围内的电力线路、通信线路和道路照明工作实施监理。
相关专业技术标准包括下列主要内容:
1 现行国家标准《通信线路工程验收规范》GB 51171 、《通信管道工程施工及验收标准》GB/T50374 、《电气装置安装工程电缆线路施工及验收规范》GB 50168、 《工程测量规范》GB 50026。
2 现行行业标准《城市道路照明工程施工及验收规程》CJJ/T 89 和《城市测量规范》CJJ/T 8。
3 相关工程材料、设备、检测与功能试验标准。
8.0.2 项目监理机构应组织建设单位、施工单位、供货单位对成品与半成品材料接收、检查和开箱验收,除本标准第3 章相关规定外,应符合下列要求:
1 审查施工单位报送的新技术、新工艺、新材料和新设备的质量认证材料和相关验收标准的适用性,根据建设工程施工合同或供货合同要求施工单位提供相应的检验、检测、试验、鉴定或评估报告及相应的验收标准。必要时,应要求施工单位组织专题论证。
2 核查进口成品与半成品材料的商检证明、报关单和中文质量证明文件。
8.0.3 项目监理机构应按设计文件及相关规范对管线沟槽、缆沟、人(手)孔施工进行检查和验收。
8.0.4 施工期间,项目监理机构按设计文件及相关规范对配管预留预埋施工进行检查和验收,应包括下列主要内容:
1 钢管铺设方法,断面组合、连接、弯曲半径。
2 塑料管、波纹管的断面组合,入人(手)孔预留长度,接续管头。
3 硅芯管敷设、布放的施工质量。
8.0.5 施工期间,项目监理机构按设计文件及相关规范对直埋光(电)缆敷设实施监理,应包括下列主要内容:
1 光(电)缆规格、埋深、端别、对地绝缘、重叠、预留、弯曲半径、最小净距的检查和验收。
2 光(电)缆保护、防护,标石及标石桩施工质量检查和验收。
3 直埋光缆敷设过程的旁站监理,缆沟回填的巡视检查和验收。
8.0.6 施工期间,项目监理机构按设计文件及相关规范对管道光(电)缆敷设实施监理,应包括下列主要内容:
1 光(电)缆规格及管孔位置的检查和验收。
2 人(手)孔和管道的清洗施工质量检查和验收。
3 入人(手)孔内光(电)缆的盘留、保护和标识及标牌施工质量检查和验收。
4 通信光缆采用塑料管道敷设的施工检查和验收。
5 管道光(电)缆敷设过程的旁站监理。
8.0.7 项目监理机构应按照设计文件、相关标准规范规定对工程系统参数、功能调试及测试工作进行全数检查和验收。
8.0.8 项目监理机构依据设计文件、相关标准和施工方案对道路照明工程实施监理,应包括下列主要内容:
1 检查、验收道路照明工程的基础尺寸、标高、混凝土强度和分层回填压实度。
2 检查电缆线路敷设和接地等安全保护。
3 对路灯控制系统各项性能指标的试运行验收。
9 绿化工程监理
9.0.1 项目监理机构应对道路红线范围内的绿化工程实施监理。专业技术标准包括下列主要内容:
1 现行国家标准《工程测量规范》GB 50026。
2 现行行业标准《园林绿化工程施工及验收规范》CJJ82 和《城市测量规范》CJJ/T 8。
3 其他相关标准。
9.0.2 项目监理机构应检查施工准备情况。包括下列主要内容:
1 审查施工单位报送的施工组织设计,苗木栽植、苗木管养、非栽植季节施工方案和大树移植专项施工方案。
2 了解地上地下障碍物、管网、地形地貌、控制桩点设置、周边情况及现场水源、水质、电源和交通情况。
3 复核施工控制测量成果及保护措施,检查和验收施工测量放线成果。
9.0.3 施工期间,项目监理机构应按照设计文件及相关标准,对道路绿化工程施工实施监理,包括下列主要内容:
1 对栽植土进行见证取样及检验批验收,核查肥料的质量证明文件,栽植前场地的清理、回填、施肥和表面整理。
2 复核施工测量放线成果。
3 检查植物材料的种类、品种名称、规格、数量和外观质量,核查省外或国外引进的植物材料的植物检疫证。
4 检查和验收苗木栽植的栽植槽穴的直径、深度、垂直度、土壤干燥度和密实度。
5 苗木运输、吊装、假植、修剪和栽植的检查和验收。
6 对大树或名贵树种挖掘包装、吊装运输和栽植的检查和验收。
7 苗木栽植后支撑搭设和浇灌的巡视检查。
8 重盐碱或重黏土土壤改良措施的检查和验收。
9.0.4 项目监理机构应按相关标准和方案检查管养期病虫害防治,苗木修剪整形,防干热、防寒防冻和防涝技术措施的实施效果,对失养失管问题提出整改意见。
9.0.5 项目监理机构应检查大树的防干化和恢复树势等技术措施的落实情况和实际效果,定期巡视大树支撑情况。
9.0.6 绿化工程竣工验收前,项目监理机构应组织相关单位统计绿化苗木栽植数量及成活率。
10 交通安全和管理设施监理
10.1 一般规定
10.1.1 项目监理机构应对城市道路施工范围内设立的交通标志、交通标线、交通信号灯、交通监控系统及其专用供电、通信管网、支撑杆件和辅助设施等工程实施监理。专业技术标准包括下列主要内容:
1 现行国家标准《城市道路交通标志和标线设置规范》GB 51038、《道路交通标志和标线》GB 5768。
2 相关工程材料、设备、检测和功能试验标准。
3 其他。
10.1.2 项目监理机构应按设计文件及相关标准检查施工准备情况。包括下列主要内容:
1 施工方案经公安机关交通管理部门及相关部门审批通过。
2 了解施工现场的地上和地下管线情况,施工车辆机械设备满足施工要求。
3 核查施工所用的机具、仪表、计量装置和设备的鉴定证明。
4 检查施工区域安全保证措施和道路交通疏导保证措施的落实情况。
5 标志和标线原材料应有第三方检测机构的检测报告。
10.2 交通安全设施
10.2.1 项目监理机构应按设计文件及相关标准对道路标志施工实施监理工作,包括下列主要内容:
1 检查道路标志基础的地基承载力、规格及强度。
2 检查钢构件防腐层外观质量,无流挂、滴瘤或多余结块等缺陷。
3 复核道路标志设置位置、安装角度、标志板下缘至路面的净空高度、标志板内缘距道路边缘线的距离。
4 检查和验收道路标志板外形尺寸、底板厚度、文字高度及标志面的逆反射性能。
10.2.2 项目监理机构应按设计文件及相关标准对道路标线施工实施监理工作,包括下列主要内容:
1 检查路面标线、突起路标的设置位置和规格;检查路面标线的颜色、形状和标线划法。
2 检查反光标线玻璃珠撒布的均匀度及牢固度。
3 检查标线涂料铺设情况,不应出现网状裂缝、断裂裂缝、起泡、变色、剥落、纵向有长的起筋或拉槽等现象。
10.2.3 项目监理机构应按设计文件及相关标准对其他交通安全设施的施工进行复核和验收。
10.3 交通管理设施
10.3.1 项目监理机构应按相关标准对交通管理设施进场设备和相关器材进行开箱检验,审查进场工程材料、构配件和设备的出厂质量证明和入网准用证明等相关资料。
10.3.2 项目监理机构应根据设计文件及相关标准,参考本标准第5 章、第6 章、第8 章相关内容,对管(槽)、沟、井、杆、机柜及线缆敷设和防雷与接地的施工质量进行检查和验收。
10.3.3 项目监理机构应按设计文件、相关标准对交通信号灯和交通监控系统的信息采集设施、信息发布、控制设施、信息传输网络和交通检测器等进行检查和验收。
10.3.4 项目监理机构应审查系统试运行计划,报建设单位确认后进行系统试运行验收,合格后签署验收意见。
11 冬雨期施工监理
11.1 一般规定
11.1.1 项目监理机构应根据项目所在地的季节性气候环境,审查施工单位报审的冬、雨期施工起止时间。
11.1.2 项目监理机构应审查、审核和签认施工单位报审的冬、雨期专项施工方案。要求施工单位加强气象信息的收集工作,巡视检查施工方案的实施情况。
11.1.3 专业监理工程师应在监理日志中记录每天气温、天气状况和气象情况。
11.1.4 雨、雪天气及环境最高温度低于5℃环境条件下,对沥青混合料面层施工,必须按照相关标准中强制性条文的规定和审批的施工方案进行监理。
11.2 冬期施工
11.2.1 当施工现场环境日平均气温连续五天稳定低于5℃,或最低环境气温低于-3℃时,项目监理机构应按冬期施工方案、监理实施细则实施监理。
11.2.2 项目监理机构应关注气象变化,在挖土、路基填方、基层、沥青类面层和水泥混凝土面层的冬期施工期间,采取巡视、旁站和平行检验等方式,按现行行业标准《城镇道路工程施工及质量验收规范》CJJ 1 的相关规定检查和验收。
11.2.3 水泥混凝土面层冬期施工时,项目监理机构应巡视检查水泥混凝土面层保温和保湿等养护管理工作,按规定检测气温与混凝土面层的温度。
11.2.4 冬期施工中当面层混凝土的弯拉强度或抗压强度未达到相关标准规定前,项目监理机构应检查保温措施的落实情况。
11.2.5 绿化工程冬期施工时,项目监理机构应巡视检查防寒风障设施运行情况。
11.3 雨期施工
11.3.1 项目监理机构宜根据各地区的防汛期作为雨期施工的控制时间节点,应按雨期施工方案、监理实施细则实施监理。
11.3.2 雨期施工前,项目监理机构应按施工方案要求,检查施工单位人员、机械、材料、设备准备、防雨和排水措施。
11.3.3 项目监理机构应审查、审核和签认施工单位报审的雨期施工进度计划,要求施工单位集中力量,分段流水,快速施工。
11.3.4 项目监理机构应在雨中、雨后及时检查工程主体及现场环境状况,发现有雨患、水毁等情况时应要求施工单位立即采取处理措施。
11.3.5 在雨期施工期间,项目监理机构应按现行行业标准《城镇道路工程施工及质量验收规范》CJJ 1的相关规定和雨期施工方案,对路基、基层和面层的施工质量进行检查和验收。
11.3.6 雨期施工期间,项目监理机构应巡视检查排灌设施运行情况,雨后及时巡视检查树穴积水排除情况,并根据所在地区气候条件,要求施工单位对防台风、防洪等工作及早采取预防措施。
12 相关服务
12.1 一般规定
12.1.1 工程监理单位应根据监理合同约定的相关服务范围开展工作,配备相关技术人员。人员专业、数量、资格应满足工作需要。
12.1.3 工程监理单位开展相关服务工作应编制相关服务工作计划。
12.1.4 工程监理单位应按规定收集、整理、汇总和分类归档相关服务工作的文件资料。
12.2 工程勘察设计阶段服务
12.2.1 工程勘察设计阶段服务的工作程序、工作用表等按国家现行《监理规范》执行。
12.2.2 勘察设计阶段服务工作应按照合同约定实施,包括下列主要内容:
1 编制勘察和设计任务书。
2 协助建设单位选择勘察设计单位。
3 协助建设单位拟定和商谈勘察和设计合同。
4 配合设计单位开展技术经济分析,参与设计方案的比选。
5 参与主要材料和设备的选型。
6 审核或参与审核主要材料和设备的清单。
7 检查勘察成果报告和设计成果深度、与相关标准的符合情况。
8 检查勘察和设计任务书的完成情况。
9 审核或参与审核工程概算和施工图预算。
10 勘察和设计进度控制。
11 参与设计协调工作。
12 协助建设单位组织专家对勘察和设计成果进行评审,协助开展报建工作。
12.2.3 工程监理单位应按国家现行《监理规范》和相关标准规定,审查勘察单位提交的勘察成果报告。
12.2.4 勘察服务阶段文件资料应包括下列主要内容:
1 勘察任务书。
2 建设工程监理(咨询服务)合同及勘察合同。
3 勘察服务工作方案。
4 勘察服务记录。
5 勘察服务会议纪要和往来函件。
6 监理通知、 监理通知回复单和工作联系单。
7 勘察成果报告及评估报告。
8 勘察服务总结。
12.2.5 工程监理单位应按国家现行《监理规范》和相关标准规定,审查设计单位提交的设计成果。
12.2.6 设计服务阶段文件资料应包括下列主要内容:
1 设计任务书。
2 建设工程监理(咨询服务)合同及设计合同。
3 设计阶段服务方案。
4 设计阶段会议纪要和往来函件。
5 监理通知、监理通知回复单和工作联系单。
6 设计成果及评估报告。
7 设计服务总结。
12.3 工程保修阶段服务
12.3.1 工程监理单位实施保修阶段的服务工作时,应定期回访。
12.3.2 对建设单位或使用单位提出的工程质量缺陷,工程监理单位应安排监理人员进行检查和记录,要求施工单位予以修复,同时应监督实施,合格后予以签认。
12.3.3 工程监理单位应对工程质量缺陷原因进行调查,与建设单位、施工单位共同认定责任归属。对非施工单位原因造成的工程质量缺陷,应核实施工单位申报的修复工程费用,签认工程款支付证书,同时报建设单位。
12.3.4 监理人员应记录和留存保修阶段服务的监理工作成果。
12.4 其他相关服务
12.4.1 除工程勘察设计、 保修阶段相关服务外,其他相关服务包括:投资决策综合性咨询、工程建设全过程咨询等相关服务。
12.4.2 工程监理单位应依据合同开展投资决策综合性咨询服务工作,主要包括投资策划咨询、可行性研究和建设条件单项咨询等活动,以及在此基础上编制形成的、符合建设项目投资决策基本程序要求的申报材料,同时协助委托方(建设单位)按规定完成投资决策阶段各项审批、核准或备案事项。
12.4.3 工程监理单位应依据合同开展工程建设全过程咨询服务工作,主要包括:工程勘察设计咨询、工程招标采购咨询、工程监理服务、施工项目管理服务和专项咨询服务等单项或多项咨询服务。
12.4.4 工程监理单位应依据合同开展专项咨询服务工作,主要包括:工程造价咨询、信息技术咨询、风险管理咨询和项目后评价咨询等单项或多项咨询服务。
12.4.5 国家现行法律法规规定其他相关服务需专项工程资质时,工程监理单位应具备相应资质和必需的专业技术人员。
12.4.6 项目机构应及时将组织形式、人员构成及对咨询项目负责人的任命等书面通知委托方(建设单位)。
12.4.7 咨询项目负责人应根据合同约定,结合工程实际情况,编制其他相关服务工作大纲,经单位技术负责人审批后及时报送委托方(建设单位)。其他相关服务工作大纲应包括下列主要内容:
1 工程概况。
2 咨询业务范围及内容。
3 咨询组织机构及人员安排。
4 咨询工作重难点及总体思路。
5 咨询工作进度安排和咨询工作成果等。
6 其他。
12.4.8 在每项咨询活动开始前,工程监理单位应组织专业咨询人员根据咨询活动需求编制相应的咨询工作计划。咨询工作计划应经咨询项目负责人审批。咨询工作计划内容应包括下列主要内容:
1 咨询工作目标和任务。
2 咨询工作依据。
3 咨询工作组织机构、人员配备及岗位职责。
4 咨询工作制度及流程。
5 咨询工作进度安排。
6 咨询工作可交付成果及其表达形式。
7 其他。
12.4.9 在咨询活动实施过程中,实际情况或条件发生变化而需要调整咨询计划或工作大纲时,应由咨询项目负责人组织专业咨询人员修改或调整,按原审批程序报审。
12.4.10 鼓励工程监理单位建立信息化网络管理平台,为全过程工程咨询提供有力支撑。
12.4.11 工程监理单位应统筹组织咨询服务档案资料收集整理工作,按咨询服务内容和职责划分组织
存档。
13 工程监理单位对项目监理机构的监督管理
13.0.1 工程监理单位应设置专职部门或人员对项目监理机构实施监督管理。
13.0.2 工程监理单位应对上岗监理人员进行岗前培训。
13.0.3 工程监理单位应制定对项目监理机构的监督管理制度及考核办法,建立培训体系,提供技术支
持。
13.0.4 总监理工程师负责组建项目监理机构,工程监理单位技术负责人批准项目监理机构的组织形式。
13.0.5 工程监理单位应根据项目监理机构工作实际需要,适时调配项目监理机构人员。
13.0.6 工程监理单位的管理职责包括下列主要内容:
1 负责对监理人员的培训与考核、奖励与处罚;保证监理人员具有相应的任职资格。
2 为项目监理机构正常运转提供后勤保障,为监理人员购买商业保险。
3 配备开展监理工作所必要的设备、检测仪器、标准和规范等。
4 检查、指导和考核项目监理机构的工作,规范职业道德行为,监督项目监理机构按合同履约。
5 审查监理过程中形成的监理文件资料。
6 处理建设单位或施工单位的投诉;定期或不定期对建设单位进行回访,必要时可对施工单位进行回访。
7 其他。
13.0.7 工程监理单位应根据工程特点,对项目监理机构的内部管理情况、服务质量等进行评价。
13.0.8 工程监理单位应对项目监理机构服务质量进行评价,包括下列主要内容:
1 项目监理机构内部管理情况。
2 质量控制成效。
3 进度控制成效。
4 造价控制成效。
5 履行安全生产管理工作成效。
6 合同和信息管理成效。
7 现场协调工作情况。
8 监理创新与特色。
9 建设单位的满意度评价。
10 其他。
14 监理文件资料管理
14.1 一般规定
14.1.1 项目监理机构应按照已批准的文件资料管理制度开展工作,宜设专人管理监理文件资料。监理单位应对文件资料管理人员进行工程文件资料管理专项培训。
14.1.2 项目监理机构文件资料管理工作应符合专业技术标准的规定,包括下列主要内容:
1 现行国家标准《建设工程文件归档整理规范》GB/T 50328 和《电子文件归档与电子档案管理规范》GB/T 18894。
2 现行行业标准《建设电子档案元数据标准》CJJ/T 187 和《建筑工程资料管理规程》CGJ/T 185。
3 其他相关标准。
14.1.3 监理文件资料应与监理过程同步形成,真实反映工程实际情况和实体质量。
14.1.4 项目监理机构应及时、完整和准确地收集、整理、编制和传递监理文件资料。
14.1.5 监理文件资料管理工作包括下列主要内容:
1 项目监理机构应根据监理合同约定建立监理文件资料,完善工程信息文件的传递流程。
2 项目监理机构应收集整理工程建设过程中关于质量、进度、造价、安全和合同管理等信息向有关方反馈。信息传递应及时、准确、完整。
3 监理人员对监理文件资料应如实记录、及时整理和有序分类。
4 项目监理机构应建立危大工程安全管理档案,应将监理实施细则、专项施工方案审查、专项巡视检查和验收及整改等相关资料纳入档案管理。
5 监理阶段工作结束后,监理文件资料应及时按规定归档。
6 监理文件资料的整理和归档,应符合有关建设工程档案管理的规定。
7 监理文件档案的验收应纳入建设工程竣工联合验收环节。
14.1.6 监理文件资料的形成包括下列主要内容:
1 监理文件资料内容应真实、完整、有效。
2 监理文件资料的填写、编制、审查、审核和签认用语准确,签发及时有效。
3 监理文件资料不得随意修改;必须修改时,应由划改人签署划改意见。严禁伪造或故意撤换。
4 监理文件资料中的文字、图表和印章应清晰。
14.1.7 监理文件资料一般应为原件。当为复印件时,应有提供单位盖章签认和经办人的签字及日期。
提供单位应对资料的真实性负责,并签署原件存放处。
14.1.8 监理文件资料宜采用信息化管理。
14.2 监理文件资料内容
14.2.1 监理文件资料的主要内容除应符合国家现行《监理规范》的相关规定外,应包括下列主要内容:
1 监理单位资质证明文件、监理人员岗位证明文件、监理人员授权任命文件等质量管理体系资料。
2 总监理工程师带班记录。
3 危大工程安全管理档案。
4 监理工作台帐。
5 监理检测工器具鉴定认证的证明文件。
14.2.2 工程质量评估报告应包括下列主要内容:
1 工程概况。
2 工程各参建单位。
3 工程质量验收情况。
4 工程质量事故及其处理情况。
5 竣工资料审查情况。
6 工程质量评估报告结论。
14.2.3 监理业务手册应包括下列主要内容:
1 工程概况。
2 项目监理机构人员情况。
3 监理工作内容及奖罚情况。
4 竣工验收结论。
5 建设单位意见。
14.3 监理文件资料收集、整理、组卷和归档
14.3.1 监理文件资料的填写、编制、审核及审批应符合国家现行《监理规范》的相关规定。
14.3.2 监理文件资料组卷和归档范围应符合相关标准的规定。
14.3.3 项目监理机构应及时整理和分类汇总监理文件资料,按规定组卷,形成监理档案。
14.3.4 监理文件资料归档应符合下列规定:
1 归档文件应分类整理,做到完整、准确。
2 电子文件归档包括在线式归档和离线式归档两种方式,应根据实际情况选择其中一种或两种方式进行归档。
3 归档可分阶段进行,或在单位或分部工程通过验收后进行。
4 项目监理机构应在工程竣工验收前,将形成的有关监理档案向建设单位归档。
5 监理单位应根据城建档案管理机构的要求,对归档文件完整性、准确性、系统性和案卷质量负责。
14.3.5 工程监理单位应根据相关规定,保存监理档案;向有关单位、部门移交时应编制移交清单,双方签字和盖章后方可移交。移交清单回执应长期保存。
14.3.6 归档保存的监理文件资料保存期限应符合有关标准的规定。
14.3.7 归档的监理电子档案,应符合相关标准的规定。
14.3.8 归档的监理电子档案应包含元数据和电子签名,元数据和电子签名应符合相关标准的规定。
14.3.9 建设工程电子文件离线归档的存储媒体,可采用移动硬盘、闪存盘、光盘和磁带等。存储移交的电子档案的载体应检测无病毒、无数据读写故障,确保接受方能通过适当设备读出数据。
14.3.10 对涉密的工程文件,应按国家保密法规的相关规定执行。
- 城市道路工程监理旁站项目表
- 监理交底记录表
- 施工单位安全生产体系审核记录表
- 施工机械、安全设施报验表
- 危大工程清单
- 危大工程专项巡视检查记录表
- 危大工程专项验收记录表
本标准用词说明
1 为便于在执行本规范条文时区别对待,对要求严格程度不同的用词说明如下:
1) 表示很严格,非这样做不可的用词:
正面词采用“必须”,反面词采用“严禁”;
2) 表示严格,在正常情况下均应这样做的用词:
正面词采用“应”,反面词采用“不应”或“不得”;
3) 表示允许稍有选择,在条件许可时首先应这样做的用词:
正面词采用“宜”,反面词采用“不宜”;
4) 表示有选择,在一定条件下可以这样做的,采用“可”。
2 条文中指明应按其他有关标准执行的写法为:“应符合……的规定” 或“应按……执行”。
条文说明
1 总则
1.0.2 本标准中“城市道路工程”是指城市、县、乡镇规划区域内的市政道路,道路绿化,以及城市给水、排水、燃气、热力、供电、通信、照明、交通安全和管理设施等依附于城市道路的各种管线、杆线等设施,不包括桥梁、隧道、综合管廊等工程。
1.0.4 其他合同文件包括建设单位与其他单位签订的建设工程施工合同、材料设备采购合同、全过程工程咨询合同等。
1.0.5 中国建设监理协会负责所发布的团体标准的推广与应用。建设工程监理团体标准实施效果良好,且符合国家标准、行业标准、地方标准规定要求的,可申请转化为国家标准、行业标准、地方标准。
本标准也可作为评价工程监理单位及项目监理机构工作的依据。
3 基本规定
3.0.1 有关平行检验中的检验项目和专项费用如在监理合同中未明确约定,但根据有关部门的规定必须实施的,所发生的检验费用或另行委托的检测费用可与建设单位事前沟通、协商解决。
3.0.6 总监理工程师在签发工程暂停令前应事先征得建设单位同意,但在紧急情况下未能事先报告时(如法律法规和主管部门有明文规定的,或施工存在重大质量、安全事故隐患,发生了质量、安全事故等特殊情况时),总监理工程师应在事后向建设单位作出书面报告,24 小时是较为明确和便于执行的惯例时间。
3.0.10 城市道路及相关工程主要涉及到土石方的施工,防尘措施不得当可能对城市、乡镇的环境产生不良影响,应严格执行施工扬尘防治措施。
道路工程中的基坑、基槽及边坡施工,应合理控制地下水,保障结构安全,保护水环境,属于必须严格执行的强制性条文。
3.0.13 建筑信息模型 (简称BIM),是指在建设工程及设施全生命期内,对其物理和功能特性进行数字化表达,并以此设计、施工、运营的过程和结果的总称。
城市信息模型(简称CIM),是以城市的信息数据为基础,建立起三维城市空间模型和城市信息的有机综合体。
地理信息系统(简称GIS),是在计算机硬、软件系统支持下,对整个或部分地球表层(包括大气层)空间中的有关地理分布数据进行采集、储存、管理、运算、分析、显示和描述的技术系统。有时又称为“地学信息系统”或“资源与环境信息系统”。
4 项目监理机构及开工前监理工作
4.1 一般规定
4.1.2 项目监理机构人员专业配套、数量应满足监理工作需要,根据工程不同阶段动态调整,满足监理合同的约定。
4.2 监理人员职责
4.2.2 总监理工程师不得将下列工作委托给总监理工程师代表:
1 组织编制监理规划,审批监理实施细则。
2 根据工程进展及监理工作情况调配监理人员。
3 组织审查施工组织设计、(专项)施工方案。
4 签发工程开工令、暂停令和复工令。
5 签发工程款支付证书,组织审核竣工结算。
6 调解建设单位与施工单位的合同争议,处理工程索赔。
7 审查施工单位的竣工申请,组织工程竣工预验收,组织编写工程质量评估报告,参与工程竣工验收。
8 参与或配合工程质量安全事故的调查和处理。
4.4 监理规划及监理实施细则
4.4.4 建设单位在委托建设工程监理时一并委托相关服务的,可将相关服务工作计划纳入监理规划。
必要时,对于工程施工风险较大、专业特殊的工程等,监理规划内容还应包括对工程施工风险分析及防范性对策。
项目监理机构应根据设计文件和建设工程施工合同等工程资料制定本工程需要编制的专业工程、危大工程监理实施细则列表。
4.4.7 监理实施细则是指导项目监理机构开展专项监理工作的操作性文件。对工程规模较小、技术较简单且有成熟管理经验和措施的,可不必编制监理实施细则。
4.5 旁站方案
4.5.1 施工单位应在需要旁站的部位和工序施工前24 小时,书面通知项目监理机构。项目监理机构根据监理旁站方案,安排旁站监理人员在预定时间内到达施工现场。
4.5.4 施工单位现场管理人员主要包括施工、质量、安全、资料、机械等管理人员。
4.6 监理工作制度
4.6.2 项目监理机构可根据工程类别、规模及工作需要合理制定监理工作制度,也可根据需要在上述基础上增减有关工作制度。
4.7 熟悉工程设计文件
4.7.1 专业监理工程师主要核对下列内容:
1 相关设计文件及施工图的套数、张数。
2 设计单位和相关设计人员是否按规定在施工图上加盖印章和签字。
3 施工图审查文件等。
如缺少签章和施工图审查文件时,应及时向建设单位发出工作联系单。
4.7.2 熟悉设计文件是项目监理机构事前控制的一项重要工作,其目的是了解工程设计意图、工程关键部位的质量要求,便于项目监理机构按设计文件的要求实施监理。
4.8 工地会议
4.8.1 由建设单位主持召开的第一次工地会议是建设单位、工程监理单位和施工单位对各自人员及分工、开工准备、监理例会的要求等情况进行沟通和协调的会议。总监理工程师应介绍监理工作的目标、范围和内容、项目监理机构及人员职责分工、监理工作程序、方法和措施等。
4.9 审核施工组织设计、(专项)施工方案
4.9.1 项目监理机构应按现行国家标准《市政工程施工组织设计规范》GB/T 50903 从程序性、完整性、符合性、科学性等角度进行审查。
4.9.7 工程概况应包括工程主要情况、设计简介和现场施工条件等。
工程主要情况应包括分部(分项)工程的名称、施工范围及施工组织设计的重点要求。
设计简介应说明施工设计内容的相关要求。
工程施工条件应说明与分部(分项)工程相关的内容。
4.10 审查危大工程专项施工方案
4.10.1 专项施工方案应由施工单位技术负责人审核签字、加盖单位公章后,报项目监理机构审查,由总监理工程师审查签字、加盖执业印章后方可实施。
4.10.2 超过一定规模的危大工程专项施工方案专家论证会的参会人员应包括:
1 专家。
2 建设单位项目负责人。
3 有关勘察和设计单位项目技术负责人及相关人员。
4 总承包单位和分包单位技术负责人或授权委派的专业技术人员、项目负责人、项目技术负责人、专项施工方案编制人员、项目专职安全生产管理人员及相关人员。
5 工程监理单位项目总监理工程师及专业监理工程师。
4.10.4 根据住房城乡建设部令第37 号《危险性较大的分部分项工程管理规定》、住房城乡建设部办公厅关于实施《危险性较大的分部分项工程安全管理规定》有关问题的通知(建办质〔2018〕31 号),对于超过一定规模的危大工程专项施工方案,专家论证的主要内容应包括:
1 专项施工方案内容应完整、可行。
2 专项施工方案计算书和验算依据、施工图应符合有关标准规范。
3 专项施工方案应满足现场实际情况,并能够确保施工安全。
专家论证报告资料应包括专家组成员资料、论证结论及专家会签。论证结论分“通过”、“修改后通过”和“不通过”三种情形:
1 结论为“通过”的,参照专家意见自行修改完善。
2 结论为“修改后通过的”,施工单位应根据论证报告进行修改完善后,重新履行有关审核和审查手续,修改情况应及时告知专家,宜留存专家确认意见书面资料。项目监理机构应在审查意见中注明“已按照专家论证意见修改且已经施工单位技术负责人(或其授权人)审批签字”。
3 结论为“不通过”的,施工单位修改后应按《危险性较大的分部分项工程管理规定》的要求重新组织专家论证。
5 道路工程监理
5.1 一般规定
5.1.1 路基工程主要有土方路基、石方路基及特殊土路基等;基层工程主要有水泥土、石灰土、稳定土类、水泥稳定碎石等;面层工程主要有沥青面层、水泥混凝土面层和铺砌式面层等;附属构筑物主要有路缘石、雨水支管与雨水口、护坡、隔离墩、隔离栅、护栏等。
稳定土类包括:水泥稳定土、石灰稳定土、粉煤灰稳定土、钢渣稳定土、级配碎石、级配砂砾、级配砾石及级配碎砾石。
沥青面层类型包括:沥青混合料、沥青贯入式和沥青表面处治。水泥混凝土面层类型包括:普通混凝土、钢筋混凝土、连续配筋混凝土与钢纤维混凝土。砌块面层(铺砌式面层)包括料石面层、预制混凝土砌块面层。
5.1.3 监理还应审核下列内容:
1 施工单位测量人员的资格证书及测量设备的检定证书。
2 平面控制网,高程控制网的测量成果及保护措施。
5.2 路基工程
5.2.1 为了保证路基填筑质量,检验施工方案和机械设备,为随后的施工积累经验和取得有关参数,应进行路基试验段施工。包括下列主要内容:
1 确定压路机型号以及各种机械的使用最佳配合。
2 确定松铺厚度和压实厚度。
3 确定压实工艺,碾压遍数、弱振、强振、收面等组合。
4 确定不同含水率的压实工艺。
5 检验施工组织管理和相关人员的配合。
通过试验路段施工的检测和试验工作,以确定土方工程的压实系数、压实遍数、行走速度、松铺厚度及压实含水率等参数。
施工单位应编写试验段施工总结报告,报送项目监理机构批准后,方可对路基填方展开施工。
5.4 面层工程
5.4.1 铺筑试验路段,包括下列主要内容:
1 检验承包人提出施工方案和施工方法的适用性。
2 检验拌和、摊铺与压实机械所具有的实际效果。
3 检验和确认基层(底基层)施工中各道工序的质量控制指标。
在试验段的铺筑过程中,施工单位应做好记录,专业监理工程师应复核试验段的施工质量。铺筑结束后,施工单位编写试验段施工总结,报项目监理机构批准后,才可进行道路面层施工。
6 给水排水工程监理
6.2 开槽施工管道
6.2.3 压力管道水压试验前,除接口外,管道两侧及管顶以上回填高度不应小于0.5m。无压管道在闭
水或闭气试验合格后应及时回填。
7 热力与燃气管线工程监理
7.2 热力管线
7.2.1 安全距离主要指基槽应距离周边建筑物、构筑物、道路及其他管线的最小水平净距和垂直净距。
管路附件一般包含支架、吊架、三通、弯头、变径管、法兰、阀门等。
9 绿化工程监理
9.0.3 苗木栽植工程包括乔木、灌木、藤本、棕榈、绿篱植物的栽植,花坛、花镜、地被植物以及植草等施工过程,包含了栽和种的内容,其施工对象是活体植物,随施工条件和环境条件影响而发生变化。
9.0.4 项目监理机构应检查管养人员、机具的到位情况。苗木管养应包括但不限于修剪、剥芽、喷雾、叶面施肥、追肥、疏枝整形、除草、浇水、排水、搭荫棚、包裹树干、设置风障、防台风、防寒和病虫害防治,清理枯枝、落叶、垃圾,检查支撑牢固情况等各项管理工作。
项目监理机构应监督施工单位采用生物防治方法、使用生物农药或高效低毒农药对苗木进行病虫害防治,严禁使用剧毒农药。
9.0.5 大树支撑完好、牢固,可有效防止大树倾斜活动根系,避免出现倒伏现象。
10 交通安全和管理设施监理
10.2 交通安全设施
10.2.3 其他交通安全设施包括防风栅、防撞垫、防落网、防雪栅、积雪标杆、限高架、减速丘/带、凸面镜等其他设施。
10.3 交通管理设施
10.3.1 设备器材的核检应包括:
1 主要设备器材由具有相应资质能力的检测机构出具的有效检测合格报告。
2 设备器材包装、说明书、入网准用证明、产品出厂检验合格证、配件、质量保证书、安装使用维护说明书,进口产品还应提供产地证明、商检证明和安装使用维护中文说明书。
3 设备器材的外包装信息与设备器材信息的一致性。
4 线缆及配线设备的型号、规格、数量、材质。
10.3.3 交通监控系统由交通监控中心、信息采集设施、信息发布和控制设施、信息传输网络等组成,具备信息采集、分析处理、信息发布和交通控制管理等功能。
11 冬雨期施工监理
11.1 一般规定
11.1.1 鉴于我国地域广阔,气候条件因地理位置不同而变化较大,所以,冬、雨期施工起止时限应根据项目所在地的环境条件确定。
11.2 冬期施工
11.2.1 本条明确了冬期施工的界定条件。
11.2.4 当面层混凝土弯拉强度未达到1MPa 或抗压强度未达5MPa 时,必须采取防止混凝土受冻的措施,严禁混凝土受冻。
11.3 雨期施工
11.3.6 项目监理机构要求施工单位按照施工方案对防台风、防洪等工作采取预防措施,目的是为了防止次生灾害发生。
12 相关服务
12.4 其他相关服务
12.4.1 全过程工程咨询按建设阶段可划分为:投资决策综合性咨询,工程建设全过程咨询。国家现行《监理规范》中明确的施工阶段监理、勘察设计阶段服务、保修阶段服务工作均属于工程建设全过程咨询的内容。工程监理单位除可以按照合同约定为建设单位进行分阶段的全过程咨询外,也可以按照合同约定为建设单位提供专项咨询服务。工程监理单位可以根据其资质、人员、业绩等情况,按照合同约定的内容从事全过程工程咨询工作。
12.4.3 工程勘察设计咨询。工程监理单位在工程勘察设计阶段提供咨询服务时,有两种角色:一是直接为委托方(建设单位)提供工程勘察设计技术咨询;二是协助委托方(建设单位)实施勘察设计管理,而将工程勘察设计技术咨询业务委托其他具有相应资质和能力的工程咨询类单位来完成。当从事第二种角色时,可参照12.2 节内容执行。
工程招标采购咨询。工程监理单位在工程招标采购阶段提供咨询服务时,既可以作为招标代理单位协助委托方(建设单位)进行工程监理、施工及材料设备采购招标;也可在委托方(建设单位)授权下,对施工、材料设备招标采购进行管理。
工程监理与施工项目管理服务。工程监理单位在工程施工阶段可以只提供项目管理服务,不提供工程监理服务;也可以只提供工程监理服务,不提供项目管理服务;还可提供工程监理与项目管理一体化服务。
14 监理文件资料管理
14.1 一般规定
14.1.3 监理文件资料形成的目的是为了反映工程在建设过程中的真实情况,事后形成的资料有可能记录不全面,因此本条强调监理文件资料要真实反映工程质量的实际情况,并与工程进度同步形成、收集和整理。
14.1.6 本条规定监理文件资料的“填写、编制、审核、审批、签认应及时”,其含义为“有合同约定时,应执行合同约定;当合同未约定时,应以不影响工程进度为前提”。
14.3 监理文件资料收集、整理、组卷和归档
14.3.3 建设工程项目中由多个单位工程组成时,公共部分的文件可以单独组卷;当单位工程档案出现重复时,原件可归入其中一个单位工程,其他单位工程不需要归档,但应说明清楚。监理文件档案编制套数原则上不低于两套。
14.3.4 电子签名是保证电子文件真实、准确、可靠的重要手段。为确保电子签名的法律效力,工程监理单位应采用国家工业和信息化部、国家密码管理局等部门许可的电子认证机构发放的电子签章。为使工程监理单位申办的电子签章在住房和城乡建设领域能够通行通用,避免重复购置,工程监理单位可采用住房城乡建设部 “全国建设行业电子认证平台”发放的电子签章。
14.3.9 适用于脱机存储电子档案的载体,按照保存寿命的长短和可靠程度的强弱,依次为:一次写光盘、磁带、可擦写硬盘、闪存。由于存储技术的发展非常快,难以对存储载体进行严格要求,但对于需要长期保存的电子文档,应保证存储载体的长久性和载体上记载内容的不可更改性。除了防范病毒传播外,该条主要保证电子文件数据能被接受方进行接受和阅读。
下载地址
本文附件下载地址
验证码获取教程(如您不知如何操作,请点击)
相关文章
- T/CAEC002-2021装配式建筑工程监理规程丨附条文说明
- DB34/T 4246-2022 危险性较大的分部分项工程安全管理监理导则
- GB/T50319-2013《建设工程监理规范》 应用指南(含表格填写示例)
- GB/T50319-2013《建设工程监理规范》交流学习(重点梳理)
- 工程监理资料管理标准(试行)202003
- 监理工器具配置标准(试行)202003
- 房屋建筑工程监理工作标准(试行)202003
- 监理人员职业标准
- 施工阶段项目管理服务标准(试行)
- 北京市房屋建筑和市政基础设施工程监理人员配备管理规定丨京建法[2019]12号
- 项目监理机构人员配置标准(试行)(房屋建筑工程部分)(2020年3月)
- 市政工程监理资料管理标准(试行)
- 城市轨道交通工程监理规程丨2021年03月版
- 市政基础设施项目监理机构人员配置标准(试行)
- 城市道路工程监理工作标准(试行)
- 中国建设监理协会关于印发《城市道路工程监理工作标准(试行)》等四个标准的通知丨中建监协〔2021〕17号
- GB/T50522-2019 核电厂建设工程监理标准
- 现行监理规范 简介及下载
- SL288-2014 水利工程施工监理规范(水利)
- SL 523-2011 水土保持工程施工监理规范
- JTG G10-2016 公路工程施工监理规范 附规范条文
- GB/T50319-2013建设工程监理规范
- 关于落实建设工程安全生产监理责任的若干意见(2006年版)丨建市[2006]248号



















