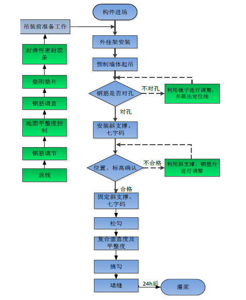
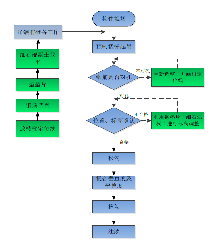
装配式建筑流程汇总更新于 2023-06-15 18:57:55首发于 2023-06-15 18:57:55资料收集159 装配式建筑吊装流程 预制墙体的吊装工艺 叠合板、叠合梁的吊装工艺 预制楼梯的吊装工艺 如有侵权,请联系删除 建筑一生 » 装配式建筑流程汇总标签工艺流程装配式建筑