一、方案概况
物料提升机找了以下几个文件:
1、物料提升机安全操作规程;
2、物料提升机安全技术交底;
3、物料提升机安装拆除施工方案;
4、物料提升机基础方案
二、项目概况
物料提升机基础设计情况:
该施工物料提升机基础根据说明书设计,平面为矩形,尺寸为4.3×3.1米,基础厚度0.4米,配C10@240的双层双向钢筋,拉钩为6@150的钢筋混凝土基础,混凝土强度等级为C30。详见本方案:物料提升机基础图。
井架拆除
(1)井架的拆除应从顶至下的顺序:外围安全网→天梁水平撑→立杆、附墙件→基础。
(2)拆除前应搭好拆除平台。拆除平台不应大于3节高度。
(3)拆除作业中,严禁从高处向下抛掷物件。
(4)附墙件不得提前拆除,在拆除附墙架前,应先设置临时缆风绳或支撑,确保架体的自由高度不得大于2个标准节。
(5)拆除作业应在白天天气好的时候进行。因故中断作业时应采取临时稳固措施。
(6)拆除过程的安全技术措施与安装过程要求相同。
(7)拆除前作业下方10m范围内必须设置警戒,禁止行人通过。
(8)装拆人员必须戴好安全帽、登高人员必须系好安全带才作业。
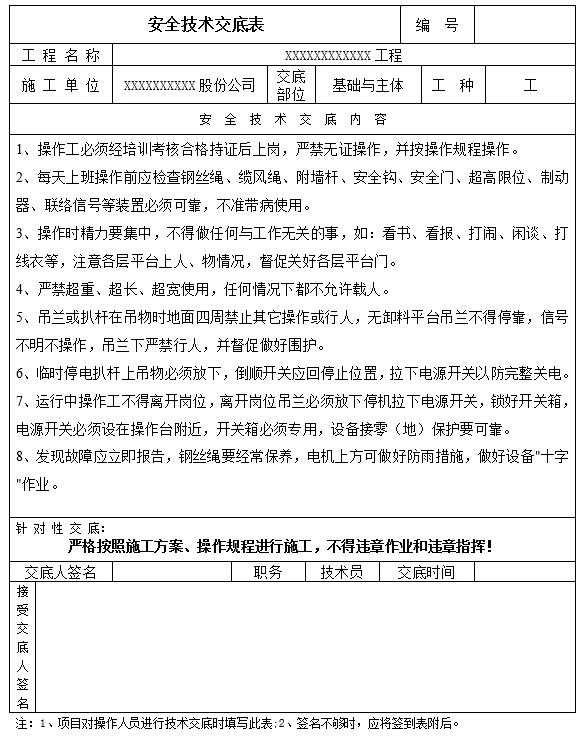
针对性安全技术交底内容:
1.1 物料提升机为载货专用垂直运输机械,其安装拆卸、维修保养工作必须由取得建设行政主管部门颁发的拆装资质的专业队伍实施。
1.2 物料提升机安装完毕须经检测、联合验收合格后方能投入使用。
1.3 操作人员须经培训考核合格,持证上岗,严禁无证人员操作。
1.4 操作人员不准酒后上岗 、不得带病作业或疲劳作业。
1.5 操作人员应严格遵守安全操作技术规程,严禁违章操作。
1.6 操作人员上岗前必须戴好安全帽、穿好防滑鞋等安全防护用品。
1.7 作业前重点检查以下项目,确保安全后方可使用:
1.8 各部结构无变形,连接螺栓无松动;开关箱设置符合要求;
1.9 检查附墙杆与建筑物连接有无松动或缆风绳与地锚连接是否牢固;
2.1 各部位钢丝绳固定良好,无异常磨损;
2.2 检查卷扬机制动器是否灵敏可靠,传动部件是否良好,地脚有无松动;
2.3 检查物料提升机各种安全装置是否有效,安全门是否灵活;
2.4 提升机周围应设置稳固的防护栏杆,各楼层平台通道应平整牢固,卸料口设防护门,通信联络信号稳定有效。
2.5 空载使提升机试运转5分钟,查看运行是否正常,停靠装置是否可靠及架体稳定性。
2.6 作业前应鸣声示意,操作时注意力要集中,严禁擅自离开工作岗位或与他人嬉笑交谈。
2.7 运送物料时应在吊篮内均匀分布,不得超出吊篮,当长料在吊篮内立放时采取防滚落措施,散料应装笼。
2.8 操作人员在操作过程中要经常注意传动机构的磨损,发现磨绳、滑轮磨偏等问题和其它异常,要及时停机并及时向有关人员报告及时解决,查明原因,排除故障后方可继续使用。
2.9 工作中若发现机械失常、制动不灵、轴承温度剧烈上升等异常现象时,必须先停机,及时查明原因,排除故障。
3.1 卷筒上的钢丝绳应排列整齐,不可超过卷筒侧边,以防跳绳而将联轴器损坏、钢丝绳拉断等事故。
3.2 卷扬机在牵引重物时,应避免钢丝绳在地上拖曳,以免粘满泥土而加速钢丝绳的磨损。
3.3 严禁人员跨越正在运行的受力钢丝绳或在卷扬机前穿行。
3.4 严禁利用吊笼运送人员。
3.5 物料提升机工作时禁止攀爬架体和架体下穿越。
3.6 严禁超载,载荷应严格限制在额定载重量内,运送的物件不得伸出护网外面。
3.7 吊笼内载物时,应使载货均匀分布,不得偏重。
3.8 吊笼运行到最上层或最下层时,应手动控制使其停止,严禁用行程限位开关作为停止运行的控制开关。
3.9 当提升机运行中发现有异常情况时,应立即停机。发现电气失控而不能停机时,应立即按下红色急停按钮,切断总电源,在故障未排除前,不得打开急停按钮。
4.1 操作人员在通讯、联络信号不明时不得开机,作业中任何人发出停机信号,司机立即停机。
4.2 使用期间司机应做好日常的维护、保养、润滑、紧固等工作,保养提升机时必须停机进行,禁止在运行中擦洗、润滑等工作,如需重新在卷筒上缠钢丝绳时必须两人操作,一人开机一人扶绳,相互配合。
4.3工作结束时,须将吊篮降至地面,不能悬在半空中,并切断电源,锁好开关箱。
下载地址
本文附件下载地址
验证码获取教程(如您不知如何操作,请点击)












