交底预览
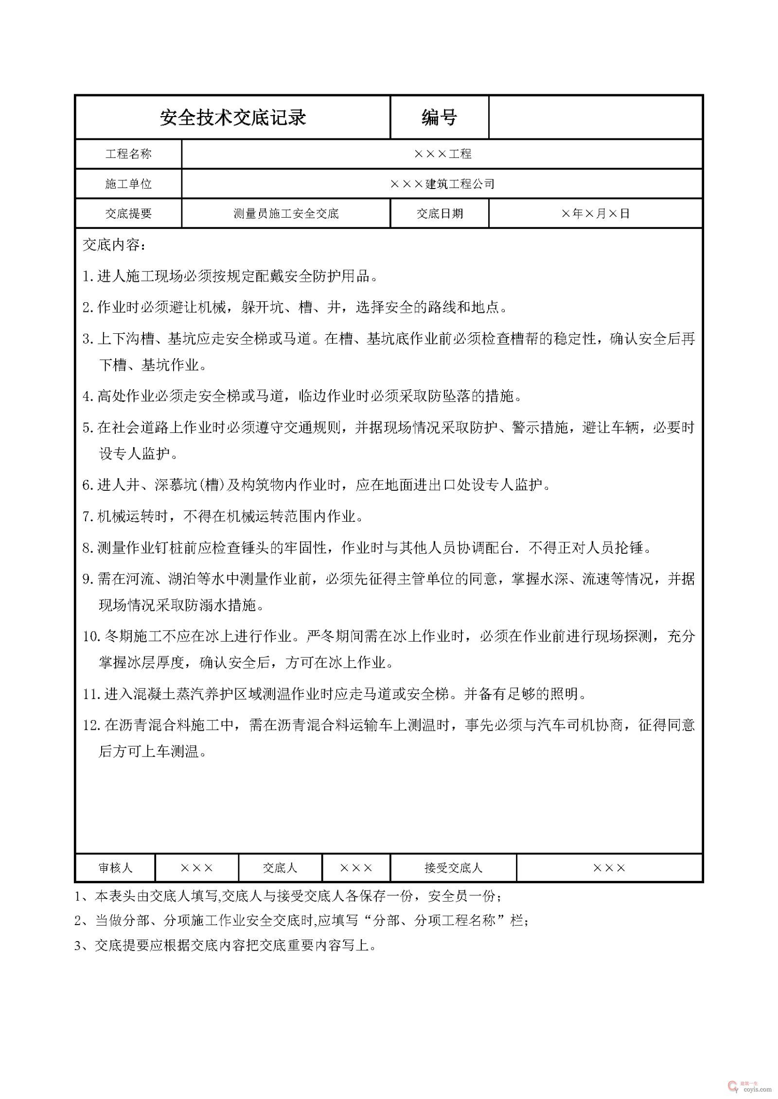
1.进人施工现场必须按规定配戴安全防护用品。
2.作业时必须避让机械,躲开坑、槽、井,选择安全的路线和地点。
3.上下沟槽、基坑应走安全梯或马道。在槽、基坑底作业前必须检查槽帮的稳定性,确认安全后再下槽、基坑作业。
4.高处作业必须走安全梯或马道,临边作业时必须采取防坠落的措施。
5.在社会道路上作业时必须遵守交通规则,并据现场情况采取防护、警示措施,避让车辆,必要时设专人监护。
6.进人井、深慕坑(槽)及构筑物内作业时,应在地面进出口处设专人监护。
7.机械运转时,不得在机械运转范围内作业。
8.测量作业钉桩前应检查锤头的牢固性,作业时与其他人员协调配台.不得正对人员抡锤。
9.需在河流、湖泊等水中测量作业前,必须先征得主管单位的同意,掌握水深、流速等情况,并据现场情况采取防溺水措施。
10.冬期施工不应在冰上进行作业。严冬期间需在冰上作业时,必须在作业前进行现场探测,充分掌握冰层厚度,确认安全后,方可在冰上作业。
11.进入混凝土蒸汽养护区域测温作业时应走马道或安全梯。并备有足够的照明。
12.在沥青混合料施工中,需在沥青混合料运输车上测温时,事先必须与汽车司机协商,征得同意后方可上车测温。
交底预览

下载地址
本文附件下载地址
更多规范获取方式:关注本站官方微信公众号,回复规范编号如 “50300” 获取下载链接。
相关文章
- GB/T50633-2023 核电厂工程测量标准
- 实测实量操作指引培训讲义(图文详解)72页
- 全站仪数据采集和传输中的常见问题解决方案
- (框架剪力墙高层)施工测量方案
- 测量放线
- 教训!工地因测量放线把关不严损失一百多万
- 建筑工程测量手册 第二篇 尺差控制篇 10. 地面饰面砖(石材)工程
- 实测实量怎么做?中建+中天+万科,行业标杆可视化教学
- GB50026-2020 工程测量标准丨附条文说明
- 测量放线标准做法丨万科
- 安全交底丨测量员施工安全交底
- 安全交底丨放线测量作业安全技术交底
- 新手施工员测量放线步骤详解,word版
- 新员工培训《实测实量》PPT
- 知名地产企业实测实量交流学习汇报PPT
- 项目工程质量实测实量操作手册PPT131页
- 超高层建筑定位和测量控制方案
- 工程测量施工方案丨16篇汇总
- JGJ/T408-2017 建筑施工测量标准(附条文说明)
- 常用建筑工程质量检测工具使用方法图解
- 万科项目日式放线实施方案
- 主体结构施工质量管理详解
- 建筑工程测量放线施工标准做法图解











