一、真题及解析
1、单选题
(每题的备选项中,只有1 个最符合题意)
1、 根据《企业投资项目核准和备案管理条例》,对于需要备案的项目,企业应根据属地管理原则,通过项目在线监管平台进行备案的时间是( )。
A.提交项目申请书前
B.开工建设前
C.施工图设计后
D.初步设计后
答案:B
解析:企业投资项目备案制。根据《企业投资项目核准和备案管理条例》(中华人民共和国国务院令第673 号),《政府核准的投资项目目录》外的企业投资项目实行备案管理。企业应根据属地原则,在开工建设前通过项目在线监管平台将下列信息告知备案机关:①企业基本情况;②项目名称、建设地点、建设规模、建设内容;③项目总投资额;④项目符合产业政策的声明。
企业应对备案项目信息的真实性负责。
2、 采用施工总承包招标的工程,投标人投标报价的基础通常是( )。
A.施工图设计
B.技术设计
C.初步设计
D.方案设计
答案:A
解析:采用施工总承包模式,投标人通常以施工图设计为基础进行投标报价,在工程开工前即有较为明确的合同价。
3、 在国际工程采用施工总承包管理模式下,对于业主与分包单位直接签订合同的工程,业主工程管理的特点是( )。
A.合同管理工作量小,造价控制风险较小
B.合同管理工作量小,造价控制风险较大
C.合同管理工作量大,造价控制风险较小
D.合同管理工作量大,造价控制风险较大
答案:D
解析:各分包合同界面由施工总承包管理单位负责确定,这样可减轻业主的组织协调工作量。但在业主与分包单位直接签订合同的前提下,业主合同管理工作量大,造价控制风险也较大。
4、 工程开工前,质量监督机构召开的首次监督会议需要检查施工单位提供的文件是( )。
A.施工组织设计
B.施工项目经理任命书
C.施工方案
D.施工质量承诺书
答案:B
解析:召开首次监督会议,明确相关职责。在办理工程质量监督于续后、工程开工前,工程质量监督机构应召开建设单位、勘察单位、设计单位、施工单位、工程监理单位等相关责任主体参加的首次监督会议,明确监督程序、监督人员、监督工作纪律、廉政要求和投诉举报受理方式,提出工程建设相关事项发生变化后及时补报等相关工作要求。首次监督会议议题包括:①介绍负责工程质量监督负责人和监督工程师;②介绍工程质量监督计划;③明确必须监督的重要施工部位和重要环节;④检查工程参建各方提供的有关任命文件(如总监理工程师、施工项目经理、建设单位代表任命书等);⑤宣布监督工作纪律;⑥公布监督举报电话。首次监督会议应形成会议纪要。
5、 弱矩阵式项目管理组织结构中,项目负责人担任的角色是( )。
A.项目决策者或领导者
B.项目领导者或协调者
C.项目协调者或监督者
D.项目监督者或决策者
答案:C
解析:弱矩阵式组织中,并未明确对项目目标负责的项目经理。即使有项目负责人,其角色也只是一个项目协调者或监督者,而不是一个管理者。同时,员工绩效由职能部门经理进行考核。
6、 施工项目总目标分析论证过程中,分别采用定性和定量分析方法的是( )。
A.成本目标和进度目标
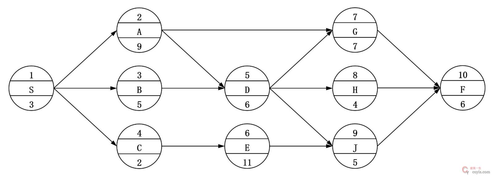
B.质量目标和成本目标
C.进度目标和成本目标
D.进度目标和质量目标
答案:B
解析:在施工项目目标体系中,质量目标通常会采用定性分析方法,而进度、成本目标则需要采用定量分析方法。
7、 在工程网络计划合理可行的的提下,关于各种工期相互关系的说法,正确的是( )。
A.计划工期不应超过计算工期
B.计划工期不应超过要求工期
C.要求工期不应超过计算工期
D.要求工期不应超过计划工期
答案:B
解析:工期泛指完成一项任务所需要的时间。在网络计划中,工期一般有以下三种:计算工期、要求工期、计划工期。当已规定要求工期时,计划工期不应超过要求工期; 当未规定要求工期时,可令计划工期等于计算工期。
8、 下列费用中,应在编制工程量清单时列入”其他项目清单”的是( )。
A.总承包服务费
B.工伤保险费
C.教育费附加
D.临时设施费
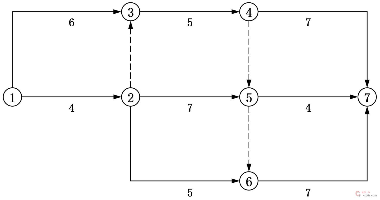
答案:A
解析:其他项清单应按照下列内容列项:暂列金额。暂估价。计日工。总承包服务费。
9、 某施工企业安全生产费用状况如下:年初结余100 万元,当年提取800 万元,当年实际支出1020 万元。该企业针对当年安全生产费用赤字的解决办法是( )
A.当年末补提安全生产费用120 万元
B.当年末从税后利润中弥补亏损120 万元
C.来年每月多提取安全生产费用10 万元
D.来年多提取安全生产费用220 万元
答案:A
解析:企业安全生产费用出现赤字(即当年计提企业安全生产费用加上年初结余小于年度实际支出)的,应当于年末补提企业安全生产费用。
1020-800-100=120 万。
10、 根据《标准施工招标文件》,征得发包人同意后,监理人应在开工日期( )天前向承包人发出开工通知。
A.14
B.21
C.7
D.28
答案:C
解析:发包人应委托监理人发出开工通知,监理人应在开工日期7 天前向承包人发出开工通知。
11、 与依次施工和平行施工相比,建设工程组织流水施工的特点是( )。
A.施工现场组织管理比较简单
B.可充分利用工作面进行施工
C.各专业工作队能够连续施工
D.单位时间内投入资源量较少
答案:C
解析:流水施工组织方式具有以下特点:
(1)尽可能利用工作面进行施工,工期较短;
(2)各工作队实现专业化施工,有利于提高施工技术水平和劳动效率,也有利于提高工程质量;
(3)专业工作队能够连续施工,同时使相邻专业工作队之间能够最大限度地进行搭接作业;
(4)单位时间内投入的劳动力、施工机具等资源较为均衡,有利于资源供应的组织;
(5)为施工现场的文明施工和科学管理创造了有利条件。
12、 施工投标资格预审中,与合格制相比,采用有限数量制时,需要对资格预审申请文件进行的不同工作是( )。
A.初步审查
B.面谈答辩
C.详细审查
D.量化打分
答案:D
解析:合格制和有限数量制在审查标准上无本质区别,都需要进行初步审查和详细审查。两者区别就在于有限数量制需要对通过审查的资格预审申请文件进行量化打分。
13、 下列工业投资项目中,项目资本金不应低于项目总投资40%的是( )。
A.水泥项目
B.铁合全项目
C.电解铝项目
D.多晶硅项目
答案:C
解析:城市和交通基础设施项目;城市轨道交通项目20%。港口、沿海及内河航运项目;铁路、公路项目;机场项目25%。房地产开发项目;保障性住房和普通商品住房项20%。其他项目25%产能过剩行业项目;钢铁、电解铝项目40%。水泥项目35%。煤炭、电石、铁合金、烧碱、焦炭、黄磷、多晶硅项30% 。其他工业项目;玉米深加工项目20%。化肥(钾肥除外)项目25% ;电力等其他项目20%。
14、 根据《建设工程文件归档规范》,进行施工文件立卷时,文字材料卷不宜超过的厚度是( )mm
A.15
B.25
C.30
D.20
答案:D
解析:案卷不宜过厚,文字材料卷厚度不宜超过20mm, 图纸卷厚度不宜超过50mm。
15、 工程施工过程中,需要及时对施工组织设计进行修改的情形是( )。
A.网架结构由原位拼装改为整体吊装
B.采购进场的地面瓷砖尺寸偏差较大
C.施工分包单位更换项目技术负责人
D.雨季施工地下平均水位有所上升
答案:A
解析:(1)工程施工过程中发生下列情形时,应及时对施工组织设计进行修改或补充:
①工程设计有重大修改;②有关法律、法规及标准实施、修订和废止;③主要施工方法有重大调整;④主要施工资源配置有重大调整;⑤施工环境有重大改变。
16、 施工项目管理是施工单位为履行工程施工合同,以( )为核心的施工全过程管理活动。
A.施工项目部核心价值
B.施工项目责任成本
C.施工项目整体效益
D.施工项目经理责任制
答案:D
解析:施工项目管理也即施工方项目管理,是指施工单位为履行工程施工合同,以施工项目经理责任制为核心,对工程施工全过程进行计划、组织、指挥、协调和控制的系统活动。
17、 为实现绿色施工,需要通过测定影响环境质量要素的( )来确定环境质量状况和污染程度。
A.代表值
B.平均值
C.最低值
D.最高值
答案:A
解析:应积极开展并配合环境监测工作。环境监测是通过对影响环境质量要素代表值的测定,确定环境质量状况和污染程度,了解环境系统变化规律与发展趋势的活动。环境监测具有环节构成的系统性,监测对象和监测手段的综合性,环境状态随时间变化的时序性特征。
18、 根据《财政部住房和城乡建设部关于完善建设工程价款结算有关办法的通知》,国有企业应支付的建设工程进度款占已完成工程价款的最低比例是( )
A.50%
B.60%
C.80%
D.70%
答案:C
解析:《财政部住房和城乡建设部关于完善建设工程价款结算有关办法的通知》(财建2022〕183 号)规定,自2022 年8 月1 日起签订的工程合同,提高建设工程进度款支付比例。政府机关、事业单位、国有企业建设工程进度款支付应不低于已完成工程价款的80%。
19、 根据《标准施正招标文件》,承包人应确保其履约担保在( )前一直有效。
A.发包人签认工程验收证书
B.工程竣工结算
C.缺陷责任期届满
D.发包人颁发工程接收证书
答案:D
解析:《标准施工招标文件》通用合同条款规定,承包人应保证其履约担保在发包人颁发工程接收证书前一直有效。发包人应在工程接收证书颁发后28天内将履约担保退还给承包人。
20、 某超过一定规模的危险性较大的分部分项工程专项施工方案,专家论证结论为“通过”,同时提出了修改意见。施工单位针对该专项施工方案的正确做法是( )。
A.按照专家意见修改完善并经项目经理批准后执行
B.参考专家意见修改完善并将修改情况书面报告论证专家
C.参考专家意见自行修改完善后报项目监理机构审查
D.按照专家意见修改完善后重新组织专家进行论证行
答案:C
解析:超过一定规模的危险性较大的分部分项工程专项施工方案经专家论证后结论为“通过”的,施工单位可参考专家意见自行修改完善;结论为“修改后通过”的,专家意见要明确具体修改内容,施工单位应按照专家意见进行修改,修改情况应及时告知专家;专项施工方案经论证不通过的,施工单位修改后应按照规定的要求重新组织专家论证。
21、 将施工总成本分解到单项工程、单位工程,再进一步分解到分部分项工程的方法是按( )编制施工成本计划的方法。
A.成本组成
B.实施进度
C.项目结构
D.施工组织
答案:C
解析:按项目结构编制施工成本计划的方法:大中型工程项目通常是由若干单项工程构成的,而每个单项工程又会包含多个单位工程,每个单位工程又是由若干分部分项工程所构成。
22、 下列影响施工进度的不利因素中,属于施工单位自身因素的是( )。
A.施工设备选型失当
B.施工图纸出现差错
C.工程地质资料有误
D.工程设计变更频繁
答案:A
解析:施工单位自身因素影响:
(1)施工技术因素。如施工方案、施工工艺或施工安全措施不当;特殊材料及新材料的不合理使用;施工设备不配套,选型失当或有故障;不成熟的技术应用等。
(2)组织管理因素。如向有关部门提出各种申请审批手续的延误;合同签订时遗漏条款、表达失当;计划安排不周密,组织协调不力,导致停工待料、相关作业脱节; 指挥不力,使各专业、各施工过程之间交接配合不顺畅等。
23、 施工企业应建立安全风险分级管控和隐患排查治理双重预防机制。针对项目重大安全风险填写的清单汇总造册后,应报告的主管部门是( )。
A.项目属地负有安全生产监督管理职责的部门
B.项目属地县级以上建设行政主管部门
C.企业注册地负有安全生产监督管理职责的部门
D.建设单位所在地县级以上建设行政主管部门
答案:A
解析:密集型场所、高危作业工序和受影响的人群规模。安全风险等级从高到低划分为重大风险、较大风险、一般风险和低风险,分别用红、橙、黄、蓝四种颜色标示。其中,重大安全风险应填写清单、汇总造册,按照职责范围报告属地负有安全生产监督管理职责的部门。要依据安全风险类别和等级建立企业安全风险数据库,绘制企业“红橙黄蓝”四色安全风险空间分布图。
24、 下列施工成本控制措施中,属于技术措施的是( )。
A.制定详细的成本控制工作流程
B.记录实际支出的各项费用
C.编制科学的资金使用计划
D.确定合适的施工机械使用方案
答案:D
解析:A 属于组织措施,BC 属于经济措施。
25、 根据《建设工程施工专业分包合同(示范文本)》,分包人与发包人或监理人发生直接工作联系的,将被视为( )行为。
A.违约
B.授权
C.无效
D.代理
答案:A
解析:如分包人与发包人或监理人发生直接工作联系,将被视为违约,并承担违约责任,赔偿因其违约给承包人造成的经济损失。
26、 施工现场容易导致倾覆事故的危险源是( )。
A.高处作业
B.悬空作业
C.吊装作业
D.爆破作业
答案:C
解析:发生坍塌倾覆事故的主要危险部位和施工过程有:基坑作业、边坡作业、人工挖孔桩施工、脚手架/防护架搭拆、模板工程搭拆、拆除工程施工、挡土墙施工、物料提升机、塔式起重机、滑模、接料平台、移动操作台等。
主要危险因素有:危险性较大的分部分项工程无专项施工方案,土方施工未按规定放坡和支护,基坑/桩孔及边坡护壁未按设计施工,地下水未及时抽取或无降水措施,流砂/泥未及时有效防治,脚手架搭设无设计计算书,起重、吊装、滑模等装置/设备未经验收擅自投入使用,脚手架/ 防护架架体与建筑物未按规定拉结,未设置剪刀墙,支模架未经设计验算,无足够的强度、刚度、稳定性,拆除工程施工无方案,未按规定顺序拆除,违规进入危险区域,危险区域未设置警示标志、防护措施等。
27、 下列影响工程质量的因素中,可变性最大的是( )。
A.人为影响因素
B.施工工艺影响因素
C.工程材料影响因素
D.机械设备影响因素
答案:A
解析:人因影响是工程质量影响因素中可变性最大的因素。在工程质量管理中,人的因素起着决定性作用。
28、 安装工程一切险主要承保机械和设备在安装过程中因( )造成的损失。
A.设备缺陷或操作失误
B.自然灾害或操作失误
C.自然灾害或意外事故
D.设备缺陷或意外事故
答案:C
解析:安装工程一切险是指以各种大型机器、设备安装工程为标的,对承保机械和设备在安装过程中因自然灾害或意外事故所造成的物质损失、费用损失承担赔偿责任的保险。
29、 按照施工作业技术交底要求,分项工程技术交底书的编制人和批准人分别是( )。
A.项目技术人员和项目技术负责人
B.项目技术负责人和企业技术负责人
C.项目技术负责人和项目负责人
D.项目技术人员和项目负责人
答案:A
解析:每一分项工程开始实施前均要进行交底。为做好技术交底,应由项目技术人员编制技术交底书,并经项目技术负责人批准。
30、 工程施工质量检查中,为便于进行抽样检验,在条件允许的情况下,最好采用的检验批形式是( )。
A.流动批
B.稳定批
C.组合批
D.全数批
答案:B
解析:检验批有稳定和流动两种形式。只要条件允许,最好采用稳定批形式,其优点是容易进行抽样检验。当一批产品体积大、检验批量大,需要较大储存场所时,需要采用流动批形式。此外,工序检查也可采用流动批形式。
31、 下列统计分析方法中,能够根据不同目的和要求,按某一性质整理分析施工质量原始数据的是( )。
A.相关图法
B.分层法
C.排列图法
D.检查表法
答案:B
解析:分层法是指将调查收集的原始数据,根据不同的目的和要求,按某一性质进行分组整理的分析方法。
32、 根据《民法典》,订立合同通常应经过的环节是( )。
A.招标和投标
B.谈判和签约
C.邀请和接受
D.要约和承诺
答案:D
解析:根据《中华人民共和国民法典》,要约和承诺是订立合同的必经环节。建设单位招标属于要约邀请, 建筑企业投标即属于要约,这是签订施工合同的重要环节。
33、 企业建立职业健康安全管理体系过程中,企业最高管理者任命的管理者代表应履行的职责是( )。
A.确保体系实现其预期目标
B.确保获得体系建立所需资源
C.指导相关人员为体系有效性做出贡献
D.协调体系建立过程中各部门之间关系
答案:D
解析:组织最高管理者应任命健康安全管理者代表,并授权管理者代表建立专门的工作小组。管理者代表职责有:(1)具体负责职业健康安全管理体系的日常工作,(2)向最高管理者定期汇报职业健康安全管理体系的运行情况,供管理评审时使用。(3)协调职业健康安全管理体系建立和运行过程中各部门之间的关系,为最高管理者的决策提供建议。
34、 施工组织总设计对整个工程项目施工过程所起的作用是( )。
A.施工部署、进度协调
B.统筹规划、重点控制
C.资源配置、绩效考核
D.实施策划、动态控制
答案:B
解析:施工组织总设计对整个工程项目施工过程起着统筹规划、重点控制的作用。
35、 某工程截至某时刻,已完工程预算费用7800 万元,已完工程实际费用8100 万元,拟完工程预算费用7600 万元。采用挣值法分析该工程实际状况,可得到的正确结论是( )。
A.费用超支300 万元
B.费用节约200 万元
C.进度拖后200 万元
D.进度提前500 万元
答案:A
解析:费用偏差(CV)=已完工程预算费用(BCWP) -已完工程实际费用(ACWP)
=7800-8100=-300 万元,费用超支300 万元。
进度偏差(SV)= 已完工程预算费用(BCWP) -拟完工程预算费用(BCWS)
=7800-7600=200 万元。进度提前200 万元。
36、 下列实际进度与计划进度比较分析方法中,既可以进行工作实际进度与计划进度的局部比较,又可用来分析预测工程项目整体进度状况的是( )。
A.横道图比较法
B.S 曲线比较法
C.垂直图比较法
D.前锋线比较法
答案:D
解析:前锋线比较法既适用于工作实际进度与计划进度之间的局部比较,又可用来分析预测工程项目整体进度状况。
37、 编制单位工程施工进度计划时,需要确定各项工作的施工顺序,制约施工顺序的因素是( )。
A.施工定额和工程计量规划
B.施工定额和施工部署
C.工程计量规则和施工工艺
D.施工工艺和施工组织
答案:D
解析:施工顺序通常受施工工艺和施工组织两方面因素制约。当施工方案确定后,工作之间的工艺关系也就随之确定。如果违背这种关系,将不可能施工,或者会导致发生工程质量事故和安全事故,或者会造成返工浪费。
38、 下列时间消耗中,需要在编制施工计划的消耗定额时,计算施工机械所需消耗的时间是( )。
A.暴雨造成的停工
B.未及时供给机械燃料造成停工
C.汽车装货时的停车时间
D.因人为过错导致机械低负荷工作时间
答案:C
解析:施工机械工作时间也可分为必需消耗的时间和损失时间两大类。损失时间不算在施工定额中,ABD 均为损失时间。
39、 工程施工前,制定和确认施工验收层次划分方案的正确做法是( )。
A.由施工单位和项目监理机构共同制定,经建设单位确认
B.由施工单位和设计单位共同制定,经项目监理机构确认
C.由施工单位制定,经项目监理机构审核后建设单位确认
D.由项目监理机构制定,经建设单位和施工单位共同确认
答案:C
解析:工程施工前,应由施工单位制定单位工程、分部工程、分项工程和检验批的划分方案,并应由项目监理机构审核、建设单位确认后实施。
40、 职业健康安全管理体系标准所采用的PDCA 循环管理方法中,“P”对应的职业健康安全管理体系要素是( )。
A.持续改进
B.绩效评价
C.资源支持
D.体系策划
答案:D
解析:职业健康安全管理体系标准所采用的管理方法是基于“策划一实施一检查一改进”(PDCA) 循环的管理方法,可被组织用于持续改进。
1)策划(Plan):确定和评价职业健康安全风险、职业健康安全机遇以及其他风险和其他机遇,制定职业健康安全目标并建立所需的过程,以实现与组织职业健康安全方针相一致的结果。
2)实施(Do):实施所策划的过程。
3)检查(Check):依据职业健康安全方针和目标,对活动和过程进行监视和测量,并报告结果。
4)改进(Act):采取措施持续改进职业健康安全绩效,以实现预期结果。
41、 某分部工程有3 个施工过程,划分为4 个施工段组织非节奏流水施工,流水节拍见下表。该分部工程流水施工工期是( )。
A.23
B.26
C.24
D.25
答案:B
解析:本题为无节奏流水施工,用大差法可以得到。KI-II=4,KII-III=5。
所以工期Y=ΣK+Tn=4+5+17=26。
42、 建立施工质量保证体系需要进行的工作有:①制定质量计划;②完善组织架构;③明确施工过程控制要点;④建立质量管理制度。仅就上述工作而言,正确的顺序是( )。
A.④-③-②-①
B.②-③-①-④
C.④-①-③-②
D.②-①-④-③
答案:D
解析:施工质量保证体系建立的过程如下:(1)确定质量方针和目标。(2)完善组织架构。(3)制定质量计划。(4)强化人员培训。(5)建立质量管理制度。(6)明确施工过程控制要点。(7)建立质量信息管理系统。(8)开展内部审核和管理评审。
43、 下列时间消耗中,在编制人工定额时按损失时间考虑的是( )。
A.因施工工艺特点造成的工作中断时间
B.抹灰工修补偶然遗漏墙洞消耗的时间
C.工人恢复体力所必需的短暂休息时间
D.劳动工具和劳动对象的准备工作时间
答案:B
解析:损失时间,包括多余和偶然工作、停工、违背劳动纪律所引起的损失时间。
44、 根据《标准施工招标文件》通用合同条款之规定,发包人应给予承包人工期和费用补偿,但不补偿利润的情形是( )。
A.承包人采取措施保护施工现场文物
B.发包人延迟提供施工场地
C.承包人因发包人违约暂停施工
D.发包人未按合同约定支付进度款
答案:A
解析:BCD 选项,发包人均需要给予承包人费用工期和利润补偿。
45、 将废物的全部或部分作为其他产品的部件予以使用,属于( )。
A. “资源化”原则
B. “再循环”原则
C. “减量化”原则
D. “再利用”原则
答案:D
解析:“减量化”原则:通过输入端控制方式,用较少资源投入来达到既定的生产目的,从经济活动的源头就注意节约资源和减少废弃物排放。“再利用”原则:通过过程端控制方式,将废物直接作为产品或经修复、翻新、再制造后继续作为产品使用,或者将废物的全部或部分作为其他产品的部件予以使用。“再循环”原则:通过输出端控制方式,将生产出来的物品在完成其使用功能后通过回收利用重新变成可用资源,减少垃圾的产生。
46、 按照工程网络计划编制程序,在网络图绘制阶段需要进行的工作是( )。
A.进行工程项目分解
B.确定网络计划目标
C.调查工程实施条件
D.分析工作持续时间
答案:A
解析:网络图绘制阶段:主要包括工程项目分解、确定逻辑关系和绘制网络图等工作。
47、 在企业质量管理体系建立过程中,“策划与设计”环节需要进行的工作是( )。
A.宣贯体系文件
B.确定质量方针
C.编制质量手册
D.审核体系要素
答案:B
解析:质量管理体系策划与设计:企业的最高管理者应对质量管理体系进行策划,以满足企业确定的质量目标要求及质量管理体系总体要求。该阶段主要是做好各种准备工作,包括教育培训,统一认识;组织落实,拟定计划;
确定质量方针,制定质量目标;现状调查和分析;调整组织结构,配备资源等。
48、 根据《标准施工招标文件》,下列施工合同文件解释顺序优先的是( )。
A.合同协议书
B.投标函及其附录
C.专用合同条款
D.通用合同条款
答案:A
解析:除专用合同条款另有约定外,解释合同文件的优先顺序如下:①合同协议书;②中标通知书;③投标函及投标函附录;④专用合同条款;⑤通用合同条款;⑥技术标准和要求;⑦图纸;⑧已标价工程量清单;⑨其他合同文件。
49、 通过缩短工程网络计划中关键工作的持续时间来调整施工进度计划时,可以采用的技术措施是( )。
A.増加施工机械数量
B.改善施工作业环境
C.采用预制装配方案
D.设立施工绩效奖励
答案:C
解析:A 项属于组织措施;B 项属于其他配套措施;D 项属于经济措施。
50、 根据《标准施工招标文件》,除专用合同条款另有约定外,因工程变更需要调整时,已标价工程量清单中无适用或类似子目价格的,应由监理人商定或确定变更工作单价的原则是( )。
A.成本加规费
B.成本加酬金
C.成本加利润
D.成本加税金
答案:C
解析:除专用合同条款另有约定外,因变更引起的价格调整按以下原则处理:
①已标价工程量清单中有适用于变更工作的子目的,采用该子目的单价;
②已标价工程量清单中无适用于变更工作的子目,但有类似子目的,可在合理范围内参照类似子目的单价,由监理人和合同当事人商定或确定变更工作的单价;
③已标价工程量清单中无适用或类似子目的单价,可按照成本加利润的原则,由监理人和合同当事人商定或确定变更工作的单价。
51、 按施工成本要素构成划分,质量规划费用属于质量成本中的( )。
A.间接成本
B.预防成本
C.损失成本
D.鉴定成本
答案:B
解析:预防成本是指为防止工程质量缺陷和偏差出现,保证工程质量达到质量标准所采取的各项预防措施所支出的费用,包括质量规划费、工序控制费、新工艺鉴定费、质量培训费、质量信息费等。
52、 根据《建设工程项目管理规范》,除各类风险发生的概率、可能造成的损失外,施工项目风险评估报告还应包括的内容是( )。
A.风险相关的条件因素
B.管理人员责任
C.风险发展动态
D.风险传递路径
答案:A
解析:风险评估报告内容包括:①各类风险发生的概率;②可能造成的损失量和风险等级;③风险相关的条件因素。
53、 根据《环境管理体系要求及使用指南》,环境管理体系运行应包括的内容是( )。
A.危险源辨识和防范
B.应急准备和响应
C.风险评价和决策
D.员工教育和培训
答案:B
解析:环境管理体系运行。基本要求如下:①运行策划和控制。应急准备和响应。
54、 某土方工程计划于2025 年2 月初至5 月底月平均完成土方工程量2400m³,预算单价75/m³,按计划开工后施工至2025 年3 月底时,实际完成土方工程量5300m³,实际单价81 元/m³,采用挣值法分析,该工程在3 月底的进度绩效指数是( )。
A.0.91
B.1.10
C.0.93
D.1.08
答案:B
解析:2400m³为每月平均完成计划量,3 月底计划完成4800m³进度绩效指数(SPI)=已完工程预算费用(BCWP)/拟完工程预算费用(BCWS)
=5300×75/2400×75=5300/4800=1.10。
55、 按照施工质量事故原因分析步骤,在收集事故信息后、制定处理方案前需进行的工作是( )。
A.选择事故原因分析方法
B.确定受影响因素范围
C.明确事故原因分析职责
D.界定受影响对象
答案:B
解析:质量事故原因分析一般按以下步骤进行:① 收集事故信息。② 确定受影响的因素。③制定分析计划。④ 进行原因分析。
56、 在工程设计阶段对工程施工危险源进行分析评价,源于施工危险源辨识与风险评价方法中的( )分析方法。
A.安全检查表
B.危险与可操作性
C.初始危险
D.事故树
答案:C
解析:预先危险性分析也称初始危险分析,是指在每项生产活动之前,特别是在设计的开始阶段,对识别和评价对象存在的危险类别、出现条件、事故后果等进行概略分析,尽可能评价出潜在的危险性。
57、 下列施工现场危险源中,属于第一类危险源的是( )。
A.施工现场在用变电站
B.缺乏防护装置的加工机具
C.堆码过高的建筑材料
D.施工现场受限的作业空间
答案:A
解析:BC 为物的不安全状态,D 为环境不良。均属于第二类危险源。
58、 某工程双代号计划如下图所示,其中关键线路是( )条。
A.4
B.3
C.2
D.1
答案:B
解析:关键线路共3 条:①→③→④→⑦;①→②→⑤→④→⑦;①→②→⑤→⑥→⑦。
59、 原来的使用量是800m³,单价是75 元,损耗率4%,实际使用量是830m³,单价是80 元,损耗率3%,求价格变动导致成本增加( )。
A.2340 元
B.4316 元
C.-664 元
D.62400 元
答案:B
解析:830×(80-75)×(1+4%)=4316 元。
60、 下列工作中属于施工质量事前控制的是( )。
A.施工单位编制和审查施工组织设计
B.作业技术活动操作者的行为约束
C.对质量活动过程和结果的监督控制
D.质量活动结果的评价认定
答案:A
解析:B 项属于事中控制;C 项属于事中控制;D 项属于事后控制。
2、多选题
(每题的备选项中有2 个或2 个以上符合题意,至少有1 个错项。错选,本题不得分;少选,所选的每个选项得0.5 分)
61、 按照施工现场危险源公示、告知制度,应向从业人员告知的内容有( )。
A.场所存在的危险因素
B.危险源名称
C.危险出现的时段
D.危险源涉及的危险因素
E.工作岗位防范措施
答案:AE
解析:坚持危险源公示、告知制度。危险源公示内容:危险源名称、出现的时段、涉及的危险因素、控制措施、责任部门和责任人。应向从业人员告知危险源及其防范措施。具体内容:作业场所和工作岗位存在的危险因素、防范措施、事故应急措施、危险岗位的操作规范/规程、违章操作的危害。
62、 对于允许多方案报价的施工招标项目,投标人宜采用多方案报价法进行报价的情形有( )。
A.设计文件完整清晰
B.招标工程范围不明确
C.招标文件条款不清楚
D.技术规范要求过于苛刻
E.投标时间紧迫
答案:BCD
解析:多方案报价法适用于招标文件中的工程范围不明确,条款不清楚或不公正,或技术规范要求过于苛刻的工程。
63、 下列施工单位行为中,总监理工程师将会根据《建设工程监理规范》签发工程暂停令的有( )。
A.未对进场的工程材料进行报验
B.未按批准的专项施工方案施工
C.未按批准的开工时间组织施工
D.未按批准的施工组织设计施工
E.未按宙查通过的工程设计文件施工
答案:BDE
解析:工程施工有下列情形之一的,总监理工程师将会及时签发工程暂停令:
(1)建设单位要求暂停施工且工程需要暂停施工的;
(2)施工单位未经批准擅自施工或拒绝项目监理机构管理的;
(3)施工单位未按审查通过的工程设计文件施工的;
(4)施工单位未按批准的施工组织设计、(专项)施工方案施工或违反工程建设强制性标准的;
(5)施工存在重大质量、安全事故隐患或发生质量、安全事故的。
64、 建设工程组织加快的成倍节拍流水施工时,具有的特点有( )。
A.各施工段之间可能有空闲时间
B.相邻施工过程的流水步距相等
C.专业工作队数大于施工过程数
D.不同施工过程的流水节拍相等
E.流水步距与流水节拍成倍数关系
答案:BCE
解析:加快的成倍节拍流水施工特点。加快的成倍节拍流水施工具有以下特点:
①同一施工过程在各个施工段上的流水节拍均相等;不同施工过程的流水节拍为倍数关系。
②相邻施工过程的流水步距相等,且等于流水节拍的最大公约数。
③专业工作队数大于施工过程数。对于流水节拍大的施工过程,可按其倍数增加相应专业工作队数目。
④各专业工作队在施工段上能够连续作业,施工段之间没有空闲时间。
65、 施工测量工作开始前,施工单位应向项目监理机构提交的测量仪器相关信息有( )。
A.仪器型号
B.测量精度等级
C.购置或租赁凭证
D.使用年限
E.法定计量部门标定证明
答案:ABE
解析:施工测量开始前,施工单位应向项目监理机构提交测量仪器的型号、技术指标、精度等级、法定计量部门的标定证明、测量工的上岗证明,经项目监理机构审核确认后,方可进行正式测量作业。
66、 国际项目管理协会(IPMA)制定的个人能力基准中,考核”个人能力”所包含的维度有( )。
A.环境能力
B.决策能力
C.行为能力
D.技术能力
E.协调能力
答案:ACD
解析:IPMAICB 4.0 将个人能力分为如下3 个维度:环境能力;行为能力;技术能力。
67、 下列费用项中,属于施工成本中变动成本的有( )。
A.办公费
B.管理人员工资
C.按直线法计提的固定资产折扣
D.施工机具使用费
E.直接成本中的材料费
答案:DE
解析:(1)固定成本。固定成本是指在一定期间和工程量范围内不受工程量变动影响的成本,如办公费、管理人员工资和按直线法计提的固定资产折旧等。
(2)变动成本。变动成本是指在一定期间和工程量范围内会随工程量变动而成比例变化的成本,如直接成本中的人工费、材料费等。
68、 控制施工现场扬尘技术措施有( )。
A.现场搭设封闭式垃圾站
B.对运输易散落物料车辆进行封闭
C.采用覆膜方式养护混凝土
D.现场出入口设置洗车槽
E.充分利用建筑物拆除产生的废弃物
答案:ABD
解析:C 项错误,虽然覆膜方式可以减少混凝土养护过程中的水分蒸发,但它不是直接控制扬尘的措施。控制扬尘更常用的方法是洒水、覆盖等。E 项错误,虽然合理利用废弃物是绿色施工的一部分,但其主要目的是资源化利用,而不是直接控制扬尘。控制扬尘更常用的方法是洒水、覆盖等。
69、 根据《标准施工招标文件》,在卖方按合同约定交付全部合同设备后,买方向卖方支付60%合同价格前,卖方应提交的单据有( )。
A.交货清单
B.设备出厂质量合格证
C.100%合同价格增值税发票。
D.已收预付款证明
E.结清款支付函
答案:ABC
解析:卖方按合同约定交付全部合同设备后,买方在收到卖方提交的下列全部单据并经审核无误后28 日内,向卖方支付合同价格的60%:卖方出具的交货清单正本一份;买方签署的收货清单正本一份;制造商出具的出厂质量合格证正本一份;合同价格100%金额的增值税发票正本一份。
70、 企业办理投资项目核准手续时,向核准机关提交的项目申请书应包括的内容有( )。
A.项目利用资源情况分析
B.项目融资能力分析
C.项目对经济的影响分析
D.项目财务盈利能力分析
E.项目对生态环境的影响分析
答案:ACE
解析:项目申请书应包括下列内容:①企业基本情况;②项目情况,包括项目名称、建设地点、建设规模、建设内容等;③项目利用资源情况分析及对生态环境的影响分析;④项目对经济和社会的影响分析。由国务院有关部门核准的项目,企业可通过项目所在地省、自治区、直辖市和计划单列市人民政府有关部门转送项目申请书。
71、 可调总价施工合同履行过程中,常用的调价方法有( )。
A.文件证明法
B.价差调整法
C.票据价格调整法
D.公式调价法
E.量差调整法
答案:ACD
解析:常用的调价方法有:① 文件证明法。② 票据价格调整法。③ 公式调价法。
72、 某工程双代号网络计划如下图所示,图中箭线上方数字为相应工作最早开始时间和最迟开始时间,该网络计划显示的正确信息有( )。
A.工作2-6 为关键工作
B.工作3-4 的总时差为2
C.工作1-3 的自由时差为2
D.工作1-5 的总时差为4
E.工作6-7 的总时差等于自由时差
答案:CDE
解析:标号法可得,2-6 工作不是关键工作。6-7 的FF=TF=1。
73、 采用360°反馈法考核施工成本管理绩效的优点有( )。
A.提高考核准确性
B.促进个体发展
C.降低考核成本
D.量化考核指标
E.增强部门间合作
答案:ABE
解析:360°反馈法的优点如下:①提高考核准确性。②促进个体发展。③增强部门合作。360°反馈法的缺点如下:①考核时间和成本较高。②考核标准不明确。③存在负面影响。
74、 根据《建设工程施工项目经理岗位职业标准》,施工项目经理应履行的职责有( )。
A.组织工程预验收并参与工程竣工验收
B.依据企业规定组建项目经理部
C.组织制定项目管理岗位职责
D.组织汇总工程结算和竣工资料
E.组织审核分包工程款支付申请
答案:BCDE
解析:《建设工程施工项目经理岗位职业标准》T/CCIAT0010—2019 规定,项目经理应履行但不限于下列职责:
(1)依据企业规定组建项目经理部,组织制定项目管理岗位职责,明确项目团队成员职责分工。
(2)执行企业各项规章制度,组织制定和执行施工现场项目管理制度。
(3)组织项目团队成员进行施工合同交底和项目管理目标责任分解。
(4)在授权范围内组织编制和落实施工组织设计、项目管理实施规划、施工进度计划、绿色施工及环境保护措施、质量安全技术措施、施工方案和专项施工方案。
(5)在授权范围内进行项目管理指标分解,优化项目资源配置,协调施工现场人力资源安排,并对工程材料、构配件、施工机具设备等资源的质量和安全使用进行全程监控。
(6)组织项目团队成员进行经济活动分析,进行施工成本目标分解和成本计划编制,制定和实施施工成本控制措施。
(7)建立健全协调工作机制,主持工地例会,协调解决工程施工问题。
(8)依据施工合同配合企业或受企业委托选择分包单位,组织审核分包工程款支付申请。
(9)组织与建设单位、分包单位、供应单位之间的结算工作,在授权范围内签署结算文件。
(10)建立和完善工程档案文件管理制度,规范工程资料管理及存档程序,及时组织汇总工程结算和竣工资料,参与工程竣工验收。
(11)组织进行缺陷责任期工程保修工作,组织项目管理工作总结。
75、 下列总体施工准备工作计划中,属于现场准备计划的有( )。
A.临时用水用电计划
B.施工方案编制计划
C.试验检验工作计划
D.临时供热供气计划
E.资金使用计划
答案:AD
解析:现场准备。包括:现场生产、生活等临时设施,临时道路,材料堆放场,临时用水、用电和供热、供气等计划。
76、 针对生产安全事故,施工单位应急救援准备工作的正确做法有( )。
A.应根据工程特点制定现场应急救援预案
B.应单独组建专业应急救援队伍
C.应急救援预案应具有科学性和通用性
D.应配备必要的应急救援器材和设备
E.应急救援预案应明确组织体系和职责分工
答案:ADE
解析:施工单位应制定本单位生产安全事故应急救援预案,建立应急救援组织或者配备应急救援人员,配备必要的应急救援器材、设备,并定期组织演练。应急救援预案准备。生产安全事故应急救援预案应符合有关法律、法规、规章和标准的规定,具有科学性、针对性和可操作性,明确规定应急组织体系、职责分工及应急救援程序和措施。
77、 某工程施工中发生一起混凝土坍塌事故,造成5 人重伤。该事故报告及调查处理的正确做法有( )。
A.事故现场有关人员应立即向本单位负责人报告
B.事故调查组应邀请县级人民检察院派人参加
C.事故发生单位应委托原设计单位提出技术处理方案
D.事故单位负责人应在收到报告后2h 内向上级主管部门报告
E.事故发生地省级人民政府应负责调查事故
答案:ABC
解析:D 项错误,单位负责人接到报告后,应于1h 内向事故发生地县级以上人民政府住房和城乡建设主管部门及有关部门报告。E 项错误,一般事故由事故发生地县级人民政府组织事故调查组进行调查。
78、 为防止施工现场物体坠落或飞溅造成物体打击伤害,可采取的安全技术措施有( )。
A.在施工工程邻近必须通行的道路上方搭设防护棚
B.对短边边长小于500mm 的竖向洞口进行封闭
C.进入施工现场的人员佩戴符合标准的安全帽
D.为登高作业设置专用梯子或其他攀爬设施
E.在起重机械作业区域周边设置防护栏杆
答案:AC
解析:B 项属于洞口作业防坠落措施,D 项属于攀登作业防坠落措施,E 项属于悬空作业防坠落措施。
79、 根据《最高人民法院关于审理建设工程施工合同纠纷案件适用法律问题的解释(一)》发包人或监理人未发出开工通知且无相关证据证明工程实际开日期的,认定开工日期时,应结合是否具备开工条件事实综合考虑( )所载明的时间。
A.索赔报告
B.施工合同
C.施工许可证
D.开工报告
E.竣工验收报告
答案:BCDE
解析:开工日期争议解决。当事人对建设工程开工日期有争议的,人民法院应当分别按照以下情形予以认定:①开工日期为发包人或者监理人发出的开工通知载明的开工日期。开工通知发出后,尚不具备开工条件的,以开工条件具备的时间为开工日期;因承包人原因导致开工时间推迟的,以开工通知载明的时间为开工日期。②承包人经发包人同意已经实际进场施工的,以实际进场施工时间为开工日期。③发包人或者监理人未发出开工通知,亦无相关证据证明实际开工日期的,应当综合考虑开工报告、合同、施工许可证、竣工验收报告或者竣工验收备案表等载明的时间,并结合是否具备开工条件的事实,认定开工日期。
80、 某工程单代号网络计划如下图所示,图中节点下方数字为相应工作的持续时间。下列工作中,属于非关键工作的有( )。
A.工作A
B.工作B
C.工作C
D.工作D
E.工作E
答案:BCE
解析:
历年真题下载地址
本文附件下载地址
下载链接:https://pan.baidu.com/s/1xwL39JgB1QnBei4QRWiIYg
提取码,获取方式如下
验证码获取教程(如您不知如何操作,请点击)
声明:建筑一生网提供的所有资料均来自互联网下载,纯属学习交流。如侵犯您的版权请联系我们,我们会尽快整改。请网友下载后24小时内删除!
联系方式:发送邮件至 coyis@qq.com














