一、真题及解析
第1题 单选题 (每题1分,共60题,共60分)
1、 根据《民法典》,违约责任的承担方式是( )
A. 中止履行、赔偿损失、扣减合同价款
B. 中止履行、采取补救措施、赔偿损失
C. 继续履行、采取补救措施、扣减合同价款
D. 继续履行、采取补救措施、赔偿损失
答案: D
解析:违约责任的承担方式。当事人一方不履行合同义务或者履行合同义务不符合约定的,应当承担继续履行、采取补救措施或者赔偿损失等违约责任。
2、 我国工程造价管理改革推行的工程计价方式是( )
A. 概算限价、清单计价、自主报价、竞争定价
B. 最高限价、清单报价、过程结算、结算定价
C. 投标限价、竞争报价、中间结算、审计定价
D. 清单计量、市场询价、自主报价、竞争定价
答案: D
解析:我国工程造价管理改革的核心是推行市场化计价方式,强调发挥市场在资源配置中的决定性作用。具体措施包括改进工程计量和计价规则、完善工程计价依据发布机制等,最终目标是形成“清单计量、市场询价、自主报价、竞争定价”的工程计价方式。
3、 对于工程设计中选用的建筑材料、建筑构配件和设备,应在设计文件中注明的技术指标是( )。
A. 规格、型号、批次
B. 型号、等级、产地
C. 规格、型号、性能
D. 产地、性能、规格
答案: C
解析:设计文件选用的建筑材料、建筑构配件和设备,应当注明其规格、型号、性能等技术指标,其质量要求必须符合国家规定的标准。
4、 工程承包单位向建设单位出具的质量保修书中,应明确的内容是( )。
A. 保修范围、保修方式和保修责任
B. 保修范围、保修期限和保修责任
C. 保修期限、保修计划和保修方式
D. 保修计划、保修方式和保修范围
答案: B
解析:建设工程实行质量保修制度。建设工程承包单位在向建设单位提交工程竣工验收报告时,应当向建设单位出具质量保修书。质量保修书中应当明确建设工程的保修范围、保修期限和保修责任等。建设工程的保修期,自竣工验收合格之日起计算。
5、 依法必须进行招标的项目,中标候选人公示期最低要求是( )日。
A. 2
B. 3
C. 5
D. 10
答案: B
解析:依法必须进行招标的项目,招标人应当自收到评标报告之日起3日内公示中标候选人,公示期不得少于3日。
6、 适合采用询价方式的政府采购货物,应具有的特点是( )
A. 货物规格、标准差异大,现货货源充足且价格变化幅度小
B. 货物规格、标准差异大,现货货源少且价格变化幅度大
C. 货物规格、标准统一,现货货源充足且价格变化幅度小
D. 货物规格、标准统一,现货货源少且价格变化幅度大
答案: C
解析:采购的货物规格、标准统一、现货货源充足且价格变化幅度小的政府采购项目,可以采用询价方式采购。
7、 建设工程造价管理需要进行的工作有:①审核投资估算;②审核工程量清单;③编制最高投标限价:④编制施工图预算:⑤审核设计概算。仅就上述工作而言,应在设计阶段进行的是( )
A. ①和②
B. ②和③
C. ③和④
D. ④和⑤
答案: D
解析:A选项错误:投资估算审核和工程量清单审核均不在设计阶段进行。
B选项错误:工程量清单审核和最高投标限价编制均属于发承包阶段的工作内容。
C选项错误:最高投标限价编制属于发承包阶段,施工图预算编制属于设计阶段。
D选项正确:施工图预算编制和设计概算审核均属于设计阶段的工作内容。
8、 债务人除履行主债务外,还应支付利息和实现债权的有关费用,债务人给付不足以清偿全部债务的,除当事人另有约定外,正确的债务履行顺序是( )。
A. 实现债权的有关费用→主债务→利息
B. 实现债权的有关费用→利息→主债务
C. 主债务利息→实现债权的有关费用
D. 主债务→实现债权的有关费用→利息
答案: B
解析:债务人在履行主债务外,还应当支付利息和实现债权的有关费用,其给付不足以清偿全部债务的,除当事人另有约定外,应当按照下列顺序履行:
1)实现债权的有关费用;
2)利息;
3)主债务。
9、 建设工程造价管理中,应追求建造成本工期成本、质量成本、安全成本和绿色成本的集成化管理,这体现的全面造价管理理念是( )。
A. 全要素造价管理
B. 全过程造价管理
C. 全方位造价管理
D. 全寿命期造价管理
答案: A
解析:建设工程造价管理不应仅考虑建设工程本身的建造成本,还应同时考虑工期成本、质量成本、安全成本和绿色成本,从而实现建设工程成本、工期、质量、安全、绿色目标的集成管理。全要素造价管理的核心是按照优先性原则,协调和平衡工期、质量、安全、绿色与成本之间的对立统一关系。
10、 《民法典》规定,定金合同自( )时成立。
A. 主合同成立
B. 承诺交付定金
C. 主合同生效
D. 实际交付定金
答案: D
解析:当事人可以约定一方向对方给付定金作为债权的担保。定金合同自实际交付定金时成立。
A. 主合同成立:主合同的成立并不必然导致定金合同的成立,因为定金合同是一种从合同,其成立需要以定金的实际交付为前提。
B. 承诺交付定金:仅仅承诺交付定金并不能使定金合同成立,必须有实际交付的行为。
C. 主合同生效:定金合同的成立与主合同是否生效无关,关键在于定金是否实际交付。
D. 实际交付定金:根据《民法典》的规定,定金合同属于实践性合同,只有在定金实际交付时,定金合同才成立。
11、 当重要商品和服务价格显著上涨或可能显著上涨时,国务院和省、自治区、直辖市人民政府对部分价格采取的干预措施所包含的内容是( )
A. 限定利润率、规定限价、实行提价申报制度
B. 限制定价权、规定购销差价、实行调价备案制度
C. 限定利润率,规定限价、实行调价申报制度
D. 限制定价权、规定购销差价、实行提价备案制度
答案: A
解析:当重要商品和服务价格显著上涨或者有可能显著上涨,国务院和省、自治区、直辖市人民政府可以对部分价格采取限定差价率或者利润率、规定限价、实行提价申报制度和调价备案制度等干预措施
12、 下列建设工程不同层级组成部分中,形成建筑产品基本构件的施工过程是( )
A. 单位工程
B. 分部工程
C. 分项工程
D. 子分部工程
答案: C
解析:单位工程(A选项):单位工程是指具备独立施工条件并能形成独立使用功能的工程。例如,一栋教学楼的土建工程、给排水工程等。它是一个较大的工程组成部分,并不直接对应具体的施工过程。
分部工程(B选项):分部工程是单位工程按专业性质、工程部位、建筑功能等划分的工程,例如地基与基础工程、主体结构工程等。分部工程仍然属于较宏观的划分,未具体到施工过程。
分项工程(C选项):分项工程是分部工程的组成部分,也是形成建筑产品基本构件的施工过程。例如,钢筋工程、模板工程、混凝土工程等。分项工程具有明确的施工工艺和操作内容,是施工活动的基础单元。
子分部工程(D选项):子分部工程是在分部工程较大或较复杂时进一步细分的部分,例如地基与基础分部工程可细分为地基、基础、基坑支护等子分部工程。子分部工程仍属于分部工程的细化范畴,未具体到施工过程。
13、 现有下列工程项目:①商务办公楼:②城市公用设施:③体育场馆;④科技文教设施。按照投资效益和市场需求划分,应归类为公益性项目的是( )。
A. ①②
B. ②③
C. ①④
D. ③④
答案: D
解析:公益性项目是指为社会发展服务、难以产生直接经济回报的工程项目。包括:科技、文教、卫生、体育和环保等设施,公、检、法等政权机关以及政府机关、社会团体办公设施,国防建设等。
14、 某项目资本金1500万元,占总投资比例为75%,其余为借贷资金。项目运营期第4年息税前利润300万元,其中利息20万元。该项目第4年的总投资收益率是( )
A. 14%
B. 15%
C. 19%
D. 20%
答案: B
解析:总投资收益率=年息税前利润/项目总投资=300/(1500/75%)=15%
15、 根据《政府投资项目可行性研究报告编写通用大纲(2023年版)》,下列可行性研究报告内容中,需要论证拟建项目主要建设内容及规模的是( )。
A. 项目工程方案
B. 项目需求分析与产出方案
C. 项目技术方案
D. 项目选址与要素保障
答案: B
解析:项目需求分析与产出方案包括:①需求分析。②建设内容和规模。③项目产出方案。
16、 对于企业投资建设《政府核准的投资项目目录》中的特别重大项目,政府核准机关在做出核准决定前,可实行的制度是( )。
A. 专家评议制度
B. 公众听证制度
C. 技术论证制度
D. 安全审查制度
答案: A
解析:政府核准机关需要审查下列内容:①是否危害经济安全、社会安全、生态安全等国家安全;②是否符合相关发展建设规划、产业政策和技术标准;③是否合理开发并有效利用资源;④是否对重大公共利益产生不利影响。项目建设可能对公众利益构成重大影响的,政府核准机关在做出核准决定前,应采取适当方式征求公众意见。对于特别重大的项目,可以实行专家评议制度。
17、 “全过程工程咨询”的重要体现是( )。
A. 将分阶段造价咨询转变为全过程造价咨询
B. 将基于定额的造价咨询转变为基于工程量清单的造价咨询
C. 将传统”碎片化”咨询转变为”集成化”次
D. 将传统的管理咨询转变为技术经济综合性咨询
答案: C
解析:目前正在推行的“全过程工程咨询”,就是将传统“碎片化”咨询转变为“集成化”咨询的重要体现。故本题选C
A选项不符合:虽然全过程工程咨询确实涵盖了从项目决策到建设实施的全过程造价管理,但这仅是其部分内容,并不能全面反映全过程工程咨询的核心特点。
B选项不符合:这种转变主要体现在造价计价方式的技术层面,与全过程工程咨询的整体理念无直接联系。
D选项不符合:尽管全过程工程咨询确实注重技术、经济和管理相结合,但这并不是其最核心的特征,而只是其中的一部分。
18、 采用设计-采购-施工(EPC)总承包模式的项目,可分为项目前期和项目实施两个阶段。业主委托的项目管理承包商在项目实施阶段需要进行的工作是( )
A. 优化建设方案
B. 组织生产准备
C. 提出融资方案
D. 进行设计管理
答案: D
解析:项目实施阶段工作内容。在此阶段,由中标的EPC总承包商进行项目的详细设计,并进行采购和施工工作。项目管理承包商的主要任务是代表业主进行协调和监督工作。具体包括:进行设计管理,协调有关技术条件;完成项目总体中某些部分的详细设计;实施采购管理,并为业主负责的采购提供服务;配合业主进行生产准备、组织试运行和验收;向业主移交项目文件资料。
19、 编制单位工程施工组织设计时,工程项目需要分包的,应在施工部署中针对主要分包单位说明的内容是( )
A. 资质和能力要求
B. 招标要求及进场时间
C. 选择要求及管理方式
D. 人员及机械配备要求
答案: C
解析:根据工程项目规模、复杂程度、专业特点、人员素质和地域范围确定工程项目管理组织机构形式,并采用框图形式表示。工程项目需要分包的,还应说明主要分包单位的选择要求及管理方式。故本题选C
A. 资质和能力要求:虽然资质和能力是选择分包单位的重要条件,但题目问的是施工部署中应说明的内容,选择要求和管理方式更为全面。
B. 招标要求及进场时间:招标要求属于前期工作,通常不在施工部署中详细说明;进场时间可能涉及进度计划,但不是施工部署的重点。
D. 人员及机械配备要求:这是资源配置计划的内容,而非施工部署的主要内容。
20、 下列分价控制方法中,可用于分析控制工程造价的是( )
A. S曲线法和香蕉曲线法
B. 香蕉曲线法和直方图法
C. 直方图法和控制图法
D. 控制图法和S曲线法
答案: A
解析:A选项:S曲线法和香蕉曲线法:这两种方法均可以用于分析和控制工程造价,符合题目要求。
B选项:香蕉曲线法和直方图法:香蕉曲线法可用于造价控制,但直方图法主要针对质量控制,不能直接用于造价分析。
C选项:直方图法和控制图法:这两种方法均属于质量控制工具,不能直接用于造价分析。
D选项:控制图法和S曲线法:虽然S曲线法可用于造价控制,但控制图法主要用于质量控制,不符合题目要求。
21、 某工程有两个施工过程,划分为4个施工段,组织加快的成倍节拍流水施工,各施工过程的流水节拍分别为4周、6周和4周。该工程应派出的专业工作队数是( )个
A. 3
B. 4
C. 6
D. 7
答案: D
解析:各施工过程的流水节拍分别为4周、6周和4周,最大公约数(4,6,4)=2,工作队数量:4/2+6/2+4/2=7。
22、 美国建筑师学会(AIA)发布的合同条件体系较为庞大,且可灵活组合。采用不同计价方式时,只需选用不同的( )结合。
A. 协议书格式与专用条件
B. 发包人要求与专用条件
C. 协议书格式与通用条件
D. 发包人要求与通用条件
答案: C
解析:AIA合同条件的核心是“通用条件”。采用不同的计价方式时,只需选用不同的“协议书格式”与“通用条件”结合。
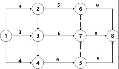
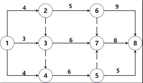
23、 某工程施工进度双代号网络计划如下图所示,其中所包含的关键线路有( )条

A. 3
B. 4
C. 5
D. 6
答案: B
解析:关键线路包含:
①→②→⑥→⑦→⑧
①→②→③→⑦→⑧
①→②→④→⑤→⑦→⑧
①→④→⑤→⑧
共4条
24、 某工程建设单位与设备供应单位按照《标准设备采购招标文件》签订的合同设备价格为4000万元。合同履行过程中,买方迟延付款8周。除专用合同条款另有约定外,买方应向卖方支付的迟延付款违约金是( )万元。
A. 160
B. 200
C. 240
D. 320
答案: C
解析:第1周至第4周(4周):每周违约金为迟延付款金额的0.5%,即:4000×0.5%×4=80万元。
第5周至第8周(4周):每周违约金为迟延付款金额的1%,即:4000×1%×4=160万元。
80+160=240万元。
根据通用合同条款规定,迟延付款违约金总额不得超过合同价格的10%。合同价格为4000万元,则违约金上限为:400万,未超过,取240万
25、 控排企业采用碳资产质押融资方式时,可将( )作为质押物。
A. 碳减排设备
B. 经营收益权
C. 绿色债券
D. 碳排放权
答案: D
解析:碳资产质押融资,是控排企业将碳排放权作为抵质押物进行融资。
26、 企业从银行借款600万元,年利率4%,期限5年,到期后一次性偿还本息。若分别采用按年复利计息和单利计息方式,则前3年累计利息差是( )万元。
A. 0.96
B. 2.92
C. 6.00
D. 9.99
答案: B
解析:复利利息:600×(1+4%)3-600=74.92万元
单利利息:600×4%×3-600=72万元
利息差:74.92-72=2.92万元
27、 企业从银行借款500万元,期限1年,按季度复利计息,借款期末需一次性偿还的本利和为520.3021万元。该笔借款的年名义利率是( )
A. 4.00%
B. 4.06%
C. 4.16%
D. 5.02%
答案: A
解析:
28、 下列投资项目经济效果评价指标中,既可考虑资金时间价值,也可不考虑资金时间价值的是( )
A. 总投资收益率
B. 内部收益率
C. 投资回收期
D. 借款偿还期
答案: C
解析:投资回收期可分为静态投资回收期和动态投资回收期。静态投资回收期不考虑资金时间价值,而动态投资回收期则通过将各年的净现金流量按基准收益率折现后来计算,因此考虑了资金时间价值。所以投资回收期既可以考虑资金时间价值,也可以不考虑资金时间价值。故本题选C。
A选项:总投资收益率是一个静态评价指标,计算时不考虑资金的时间价值
B选项:内部收益率(IRR)是一个动态评价指标
D选项:借款偿还期是反映项目偿还债务能力的一个指标,通常是一个静态指标,计算时不考虑资金时间价值。
29、 在不考虑债权人特殊要求的前提下,表明投资项目具有偿债能力时,利息备付率和偿债备付率的最小值分别是( )
A. 0和1
B. 1和0
C. 0和0
D. 1和1
答案: D
解析:利息备付率应分年计算。利息备付率越高,表明利息偿付的保障程度越高。利息备付率应大于1,并结合债权人的要求确定。
偿债备付率应分年计算。偿债备付率越高,表明可用于还本付息的资金保障越高。偿债备付率应大于1,并结合债权人的要求确定。
30、 某项目计算期6年,建设期2年,第1年末和第2年末分别投资1000万元和700万元。基准收益率5%,运营期前3年净现金流量现值累计988万元。要保证该项目的净现值可接受则计算期第6年末的最低净现金流量是( )万元。
A. 764
B. 803
C. 867
D. 910
答案: B
解析:建设期投资发生在第1年末和第2年末,基准收益率为5%,折现后:
1000×(1+5%)-1+700(1+5%)-2=1587.30
设第6年最低净现金流量为Q,则有:
988+Q(1+5%)-6-1587.30=0
求得Q=803
31、 投资项目经济效果评价中,若现金流量均按基准年不变价格进行预测估算,则在测算基准收益率时可不考虑的因素是( )
A. 通货膨胀
B. 机会成本
C. 投资风险
D. 资金成本
答案: A
解析:若项目的现金流量是按基准年不变价格预测估算的,预测结果已排除通货膨胀因素的影响,就不再重复考虑通货膨胀的影响而去修正i值。故本题选A
B选项:基准收益率的确定必须不低于单位投资的机会成本,无论是否考虑通货膨胀,机会成本始终是基准收益率的重要组成部分。
C选项:为了补偿投资者承担的风险,通常会通过提高基准收益率的方式加以考虑。因此,投资风险也是基准收益率的一个重要因素。
D选项:基准收益率不能低于资金成本,否则项目无法盈利。因此,资金成本是基准收益率的基础。
32、 按照项目经理的权限不同,矩阵式项目管理组织机构可分为不同形式。对于技术复杂且时间紧迫的工程项目,适合采用的矩阵式组织机构是( )
A. 弱矩阵式组织机构
B. 强矩阵式组织机构
C. 中矩阵式组织机构
D. 平衡矩阵式组织机构
答案: B
解析:强矩阵式组织机构适用于技术复杂且时间紧迫的工程项目。由于对于技术复杂的工程项目,各职能部门之间的技术界面比较繁杂,采用强矩阵式组织机构有利于加强各职能部门之间的协调配合。
33、 某项目有甲、乙、丙、丁四个互斥型方案,各方案每年初净现金流量(单位:万元)及内部收益率见下表。若基准收益率为5%,则采用增量投资内部收益率法确定的最佳方案是( )

A. 方案甲
B. 方案乙
C. 方案丙
D. 方案丁
答案: D
解析:甲和乙内部收益率小于基准收益率淘汰,丁方案-乙方案
0年:-50万元,1年:53万元,2-5年:0万元
丁方案对乙方案的增量内部收益率=-50+53/(1+i)=0
i=5.66%大于5%,那么取丁方案。
34、 下列价值工程对象选择方法中,属于定性分析法的是( )
A. 价值指数法
B. 因素分析法
C. 强制确定法
D. ABC分析法
答案: B
解析:因素分析法又称经验分析法,是一种定性分析方法,依据分析人员经验作出选择,简便易行。特别是在被研究对象彼此相差比较大以及时间紧迫的情况下比较适用。故本题选B
A,C,D均属于定量分析法。
35、 价值工程活动中,关于功能计量中整体功能量化工作与各级子功能量化工作关系的说法,正确的是( )
A. 整体功能量化工作成果是各级子功能量化工作的主要依据
B. 各级子功能量化工作成果是整体功能量化工作的基础
C. 整体功能量化工作应与各级子功能量化工作同步协同进行
D. 整体功能量化工作应与各级子功能量化工作独立并行进行
答案: A
解析:整体功能的计量应以使用者的合理要求为出发点,以一定的手段、方法确定其必要功能的数量标准,它应能在质和量两个方面充分满足使用者的功能要求而无过剩或不足。整体功能的计量是对各级子功能进行计量的主要依据。故本题选A
B选项说法错误。整体功能量化是先于各级子功能量化的,各级子功能量化工作是在整体功能量化的基础上进行的,而非相反。
C选项说法错误。整体功能量化和各级子功能量化具有先后顺序,整体功能量化完成后才能进行各级子功能量化,二者并非同步进行。
D选项说法错误。整体功能量化和各级子功能量化之间存在明确的因果关系,二者不能独立并行开展。
36、 企业对某产品开展价值工程活动时,获得的功能区重要性系数和现实成本见下表。若该产品的目标总成本为500元,则按成本改善期望值考虑,应优先改进的两个功能区是( )

A. F1和F4
B. F2和F3
C. F1和F3
D. F3和F4
答案: D
解析:

37、 工程寿命周期成本可分为设置费和维持费。下列工程费用中,宜列入设置费的是( )
A. 设备维修费
B. 材料库存费
C. 工程设计费
D. 工程拆除费
答案: C
解析:设置费主要包括研究开发费、设计费、制造费、安装费和试运转费等。故本题选C
A,B,D均属于维持费
38、 根据项目资本金制度,下列固定资产投资项目中,项目资本金占总投资比例可下调至15%的是( )
A. 保障性住房项目
B. 补短板基础设施项日
C. 玉米深加工项目
D. 多晶硅/单晶硅项目
答案: B
解析:A选项:保障性住房项目的资本金比例为20%,没有说明可以下调。
B选项:补短板基础设施项目明确可以下调至15%
C选项:玉米深加工项目的资本金比例为20%,没有说明可以下调。
D选项:多晶硅/单晶硅项目属于产能过剩行业,其资本金比例为30%,也没有说明可以下调。
39、 新设项目法人筹措项目资本金可采用的方式是( )
A. 公开发行长期债券
B. 公开发行股票
C. 向政策性银行申请无息贷款
D. 融资租赁
答案: B
解析:A选项:公开发行长期债券属于债务融资方式,不是资本金筹措方式。
B选项:公开发行股票是新设项目法人筹措资本金的典型方式之一。
C选项:无息贷款即便存在,也属于债务资金,不是资本金。
D选项:融资租赁属于债务融资方式,用于获取设备等资产的使用权。
40、 某企业通过长期借款和发行长期债券筹措建设资金。其中,长期借款500万元,筹资费费率3%,贷款年利率4%,每年末支付利息到期一次还本。长期债券面额1000万元,票面利率6%,发行费用率5%,发行价格1200万元,企业所得税税率25%。该企业加权资金成本率是( )
A. 3.52%
B. 3.70%
C. 4.19%
D. 4.82%
答案: B
解析:长期借款成本;[4%+(1-25%)]/(1-3%)=3.09%
长期债券成本;[1000×6%×(1-25%)]/[1200×(1-5%)]=3.95%
加权资金成本率:500/1700×3.09%+1200/1700×3.95%=3.70%
41、 采用狭义的项目融资模式时,债权人重点关注的内容是( )
A. 项目未来收益和资产
B. 项目发起人信誉
C. 项目投资人财务实力
D. 融资担保人偿还能力
答案: A
解析:项目融资主要以项目为主体来安排融资,而不是以项目的投资者(借款人)或发起人为主体。债权人在项目融资过程中重点关注的是项目的未来收益和资产,而不依赖于项目投资者或发起人的信誉、财务实力等。故本题选A
B. 项目发起人信誉狭义项目融资的特点之一是有限追索或无追索,债权人不依赖项目发起人的信誉或资信情况来评估风险。因此,该选项错误。
C. 项目投资人财务实力在狭义项目融资中,债权人的关注点是项目本身,而不是投资者的财务实力。传统融资方式才会重点关注项目投资人的财务状况。因此,该选项错误。
D. 融资担保人偿还能力狭义项目融资通常不需要第三方担保人,偿债来源主要是项目未来的收益和资产,而不是担保人的偿还能力。因此,该选项错误。
42、 按照项目融资程序,下列工作中首先应开展的是( )
A. 项目融资谈判
B. 项目融资结构设计
C. 项目融资决策分析
D. 项目投资决策分析
答案: D
解析:项目融资大致可分为五个阶段:投资决策分析、融资决策分析、融资结构设计、融资谈判及融资执行。
43、 PPP项目特许经营期限的要求是( )
A. 一律按20年确定
B. 一律不超过30年
C. 原则上不超过40年
D. 原则上不少于25年
答案: C
解析:PPP项目的特许经营期限原则上不超过40年,投资规模大、回报周期长的特许经营项目可以根据实际情况适当延长。特许经营期限拟超过40年的,应当在特许经营方案中充分论证并随特许经营方案一并报请批准。
44、 在资产证券化运作流程中,需要转让资产以构成”真实出售”的环节是( )
A. 资产从原始权益人转移至SPV
B. 资产从原始权益人转移至证券承销机构
C. 资产从SPV转移至证券承销机构
D. 资产从证券公司转移至证券投资者
答案: A
解析:转让资产,实现“真实出售”。发起人将资产或资产池转让给SPV,这种转让需要构成真实出售,确保将资产有效地从原始权益人手中剥离,转移到SPV手中。
45、 计算一般纳税人增值税应纳税额时,不得从销项税额中抵扣的是( )
A. 购进并用于生产的货物进项税额
B. 购进并用于集体福利的货物进项税额
C. 使用他人无形资产支付的增值税税额
D. 租赁不动产支付的增值税额
答案: B
解析:B选项不得从销项税额中抵扣,A,C,D选项可以从销项税额中抵扣。
纳税人的下列进项税额不得从其销项税额中抵扣:
1)适用简易计税方法计税项目对应的进项税额;
2)免征增值税项目对应的进项税额;
3)非正常损失项目对应的进项税额;
4)购进并用于集体福利或者个人消费的货物、服务、无形资产、不动产对应的进项税额;
5)购进并直接用于消费的餐饮服务、居民日常服务和娱乐服务对应的进项税额;
6)国务院规定的其他进项税额。
46、 按照所得税制度,企业发生的公益性捐赠支出中,准予在计算应纳税所得额时扣除的是( )
A. 在年度利润总额12%以内的部分
B. 在年度利润总额15%以内的部分
C. 在年度营业收入3%以内的部分
D. 在年度营业收入5%以内的部分
答案: A
解析:企业发生的公益性捐赠支出,在年度利润总额12%以内的部分,准予在计算应纳税所得额时扣除。
47、 某工程施工至2025年6月底,拟完工程计划费用900万元,已完工程计划费用和实际费用分别为960万元和1080万元。采用挣值分析法分析,该工程截至2025年6月底的施工费用绩效指数和进度绩效指数分别是( )
A. 1.13和0.94
B. 1.07和0.94
C. 0.89和1.13
D. 0.89和1.07
答案: D
解析:依据题意:
拟完工程计划费用bcws=900万元;
已完工程计划费用bcwp=960万元;
已完工程实际费用acwp=1080万元。
CPI=bcwp/acwp=960/1080=0.89
SPI=bcwp/bcws=960/900=1.13
48、 投保安装工程一切险时,作为保险标的物的安装施工用机械设备的保险金额是( )
A. 机械设备原始价值
B. 机械设备一次性大修费用
C. 机械设备重置价值
D. 机械设备报废时净值
答案: C
解析:安装施工用机器设备。保险金额按重置价值计算。故本题选C
A选项:原始价值是指机械设备的初始购买价格,但随着时间推移,设备可能已经发生折旧或市场价格变化,因此不能作为保险金额的依据。因此,该选项错误。
C选项:根据安装工程一切险的规定,施工用机械设备的保险金额应按其重置价值确定,这是为了确保在发生损失时,能够以新设备替代受损设备。因此,该选项正确。
D选项:报废时净值是指设备在报废时的剩余价值,这一数值通常远低于设备的重置价值,无法满足保险赔付需求。因此,该选项错误。
49、 施工人员意外伤害保险的最长期限是( )
A. 自保险费缴纳之日起两年
B. 自施工人员进场之日起三年
C. 自主体工程开工之日起四年
D. 自工程开工之日起五年
答案: D
解析:意外伤害保险期限应从施工工程项目被批准正式开工,并且投保人已缴付保险费的次日(或约定起保日)零时起,至施工合同规定的工程竣工之日二十四时止。提前竣工的,保险责任自行终止。工程因故延长工期或停工的,需书面通知保险人并办理保险期间顺延手续,但保险期间自开工之日起最长不超过五年。
50、 在工程项目策划阶段,通过分析经济效益和费用进行投资方案比选时,应遵循的原则是( )
A. 有项目与无项目情景相结合
B. 效益和费用计算口径一致
C. 以静态评价指标分析为主
D. 整体分析与局部分析兼顾
答案: B
解析:既可按方案的全部因素计算多个方案的全部经济效益和费用,进行全面分析对比;也可就各个方案的不同因素计算其相对经济效益和费用,进行局部分析对比,但要遵循效益和费用计算口径一致的原则,保证各个方案之间的可比性。
51、 工程项目财务分析与经济分析采用不同的评价标准和参数。下列评价标准和参数中,适用于经济分析的是( )
A. 社会折现率和净利润
B. 市场利率和净收益
C. 净收益和社会折现率
D. 净利润和市场利率
答案: C
解析:项目财务分析的主要标准和参数是净利润、财务净现值、市场利率等。
项目经济分析的主要标准和参数是净收益、经济净现值、社会折现率等。
52、 工程项目财务效益和费用估算环节进行融资后分析时,在确定初步融资方案的基础上最终完成总成本费用估算前正确的估算顺序是( )
A. 建设期利息一固定资产原值一运营期各年利息
B. 固定资产原值一建设期利息一运营期各年利息
C. 运营期各年利息一建设期利息一固定资产原值
D. 固定资产原值一运营期各年利息一建设期利息
答案: A
解析:在进行融资后分析时,应先确定初步融资方案,然后估算建设期利息,进而完成固定资产原值的估算,通过还本付息计算求得运营期各年利息,最终完成总成本费用的估算。
53、 建设工程设计概算文件中的三级概算指的是( )
A. 总概算、综合概算和单位工程概算
B. 总概算、单位工程概算和分部工程概算
C. 总概算、单项工程概算和单位工程概算
D. 总概算、土建工程概算和安装工程概算
答案: A
解析:对于一般大中型项目的设计概算,审查是否具有完整的编制说明和三级设计概算文件(总概算、综合概算、单位工程概算),是否达到规定的深度。
54、 工程设计深度是选择施工合同计价方式的重要因素。当工程设计深度不够、实际工程量与预计工程量可能有较大出入时,应优先选择的合同计价方式是( )
A. 总价合同
B. 单价合同
C. 成本加浮动酬金合同
D. 目标成本加奖罚合同
答案: B
解析:工程项目的设计深度是选择合同类型的重要因素。如果已完成工程项目的施工图设计,施工图纸和工程量清单详细而明确,则可选择总价合同;如果实际工程量与预计工程量可能有较大出入时,应优先选择单价合同;
55、 除专用合同条款另有约定外,对于承包人负责运输的超大件或超重件,向交通管理部门申请办理手续和承担运输所需道路、桥梁临时加固改造费用的正确方式是( )
A. 承包人负责申请办理手续,并承担临时加固改造费用
B. 发包人负责申请办理手续,并承担临时加固改造费用
C. 承包人负责申请办理手续,发包人承担临时加固改造费用
D. 发包人负责申请办理手续,承包人承担临时加固改造费用
答案: A
解析:由承包人负责运输的超大件或超重件,应由承包人负责向交通管理部门办理申请手续,发包人给予协助。运输超大件或超重件所需的道路和桥梁临时加固改造费用和其他有关费用,由承包人承担,但专用合同条款另有约定除外。
56、 根据《标准施工招标文件》,采用争议评审方式解决合同争议的,被申请人应在收到申请人评审申请报告副本后的( )天内,向争议评审组提交答辩报告。
A. 7
B. 14
C. 21
D. 28
答案: D
解析:合同双方的争议,应首先由申请人向争议评审组提交一份详细的评审申请报告,并附必要的文件、图纸和证明材料,申请人还应将上述报告的副本同时提交给被申请人和监理人。被申请人在收到申请人评审申请报告副本后的28天内,向争议评审组提交一份答辩报告,并附证明材料。
57、 除专用合同条款另有约定外,发包人最迟应在监理人收到进度付款申请单后的( )天内,将进度应付款支付给承包人。
A. 14
B. 21
C. 28
D. 42
答案: C
解析:发包人最迟应在监理人收到进度付款申请单后的28天内,将进度应付款支付给承包人。发包人未能在前述时间内完成审批或不予答复的,视为发包人同意进度付款申请。发包人不按期支付的,按专用合同条款的约定支付逾期付款违约金。
58、 争议评审组或争端避免/裁决委员会(DAAB)应分别在收到合同双方书面报告后( )天内做出书面评审意见或裁决。
A. 42和84
B. 28和84
C. 42和56
D. 28和42
答案: B
解析:争议评审组应在收到合同双方报告后的14天内进行调查,并在调查会结束后的14天内作出书面评审意见。DAAB应在收到争端书面报告后的84天内对争端作出裁决,并说明理由。
59、 在施工评标中的初步评审环节,对投标文件进行响应性审查所包含的内容是( )
A. 投标文件是否对技术标准和要求提出不同意见
B. 施工质量管理体系与措施是否合理有效
C. 安全生产许可证的单位名称是否与投标单位名称一致
D. 联合体协议书内容是否与招标文件要求一致
答案: A
解析:投标文件对招标文件的响应性审查包括
1)投标内容是否与投标人须知中的工程或标段一致,不允许只投招标范围内的部分专业工程或单位工程的施工。
2)投标工期应满足投标人须知中的要求,承诺的工期可以比招标工期短,但不得超过要求的时间。
3)工程质量的承诺和质量管理体系应满足要求。
4)提交的投标保证金形式和金额是否符合投标须知的规定。
5)投标人是否完全接受招标文件中的合同条款,如果有修改建议的话,不得对双方的权利、义务有实质性背离且是否为招标单位所接受。
6)核查已标价的工程量清单。
7)投标文件是否对招标文件中的技术标准和要求提出不同意见。故本题选A
B选项:施工质量管理体系与措施的合理性属于施工组织设计和项目管理机构设置的合理性审查内容,而非响应性审查内容。
C选项:安全生产许可证的单位名称一致性检查属于形式审查内容,而非响应性审查内容。
D选项:联合体协议书内容的一致性检查也属于形式审查内容,而非响应性审查内容。
60、 进行施工成本分析时,为获得目标成本实际成本和成本降低额之间的比例关系,以便寻求降低成本的途径,可采用的比率分析法是( )
A. 综合比率分析法
B. 构成比率分析法
C. 相关比率分析法
D. 动态比率分析法
答案: B
解析:构成比率分析法又称比重分析法或结构对比分析法,是通过计算某技术经济指标中各组成部分占总体比重进行数量分析的方法。通过构成比率,可以考察项目成本的构成情况,将不同时期的成本构成比率相比较,可以观察成本构成的变动情况,同时也可看出量、本、利的比例关系(即目标成本、实际成本和降低成本的比例关系),从而为寻求降低成本的途径指明方向。
第2题 多选题(每题2分,共20题,共40分)
61、 工程造价咨询企业应遵循的行为准则有( )
A. 凭借业务水平、客户关系和低价竞争承接工程咨询业务
B. 按公平原则分别接受双方当事人委托开展工程造价鉴证业务
C. 以精湛的专业技能和良好的职业操守竭诚为客户服务
D. 不得阻挠委托人委托其他工程造价咨询单位提供咨询服务
E. 优先向委托人提供覆盖项目全过程多专业的工程咨询服务
答案: C,D
解析:A选项错误:低价竞争属于无序和恶性竞争行为,违反了行为准则中“靠质量、靠信誉参加市场竞争”的要求。
B选项错误:根据规定,“不得在解决经济纠纷的鉴证咨询业务中分别接受双方当事人的委托”。
C选项正确:符合行为准则中“以精湛的专业技能和良好的职业操守竭诚为客户服务”的要求。
D选项正确:符合行为准则中“不得阻挠委托人委托其他工程造价咨询单位参与咨询服务”的要求。
E选项错误:虽然工程造价咨询企业可以提供全过程咨询服务,但行为准则并未要求“优先”提供此类服务,且该表述不符合行为准则的具体要求。
62、 根据《民法典》,在要约没有确定承诺期限的情况下,关于承诺期限的说法,正确的有( )
A. 要约以对话方式作出的,应当即时作出承诺
B. 要约以电报方式作出的,承诺期限应当自电报收到之日起算
C. 要约以载明日期的信件方式作出的,承诺期限应当自投寄信件的邮戳日期起算
D. 要约以非对话方式作出的,承诺应当在合理期限内到达
E. 要约以电子邮件方式作出的,承诺期限应当自邮件发出时起算
答案: A,D
解析:A选项正确:根据《民法典》规定,对于对话方式作出的要约,受要约人应即时作出承诺。
B选项错误:根据《民法典》,要约以电报方式作出的,承诺期限应自电报交发之日(而非收到之日)起算。
C选项错误:根据《民法典》,如果信件载明日期,则承诺期限自信件载明的日期起算;只有在信件未载明日期时,才从投寄信件的邮戳日期起算。
D选项正确:根据《民法典》,对于非对话方式作出的要约,承诺应在合理期限内到达。
E选项错误:根据《民法典》,对于电子邮件等快速通信方式作出的要约,承诺期限自要约到达受要约人时起算(而非发出时)。
63、 必须按有关规定经过专门的安全作业培训并取得特种作业操作资格证书后,方可上岗的人员有( )
A. 起重信号工
B. 大型设备操作人员
C. 安装拆卸工
D. 使用易燃物作业人员
E. 登高架设作业人员
答案: A,C,E
解析:垂直运输机械作业人员、安装拆卸工、爆破作业人员、起重信号工、登高架设作业人员等特种作业人员,必须按照国家有关规定经过专门的安全作业培训,并取得特种作业操作资格证书后,方可上岗作业。
64、 关于代位权的说法,正确的有( )
A. 代位权适用于债权人拒绝接受债务人履行债务的情形
B. 代位权适用于债务人怠于行使其债权的情形
C. 代位权的行使范围以债权人的到期债权为限
D. 债权人行使代位权的必要费用应由债权人负担
E. 相对人可以向债权人主张对债务人的抗辩
答案: B,C,E
解析:A选项错误:代位权并不适用于债权人拒绝接受债务人履行债务的情形,而是适用于债务人怠于行使其债权的情形。
B选项正确:根据《民法典》,代位权的核心适用条件是债务人怠于行使其到期债权。
C选项正确:根据《民法典》,代位权的行使范围必须以债权人的到期债权为限。
D选项错误:根据《民法典》,债权人行使代位权的必要费用应由债务人负担,而非债权人负担。
E选项正确:根据《民法典》,相对人对债务人的抗辩可以向债权人主张,这是代位权制度中的重要规则。
65、 企业投资建设《政府核准的投资项目目录》中的项目时,向政府提交的项目申请报告应包含的内容有( )
A. 项目利用资源情况分析
B. 项目对生态环境的影响分析
C. 项目融资情况分析
D. 项目符合技术标准的分析
E. 项目对经济和社会的影响分析
答案: A,B,E
解析:项目申请报告应包括下列内容:①企业基本情况;②项目情况,包括项目名称、建设地点、建设规模、建设内容等;③项目利用资源情况分析及对生态环境的影响分析;④项目对经济和社会的影响分析。
66、 非代理型CM模式所具有的特征有( )
A. 可在CM合同签订时确定工程总造价
B. CM单位需承担工程费用控制风险
C. 建设单位与分包单位直接签订合同
D. CM单位不赚取总包与分包之间的差价
E. 可实现有条件的”边设计、边施工”
答案: B,D,E
解析:A选项错误:非代理型CM模式的总价是在CM合同签订之后逐步形成的,并非在签订合同时就确定总造价。
B选项正确:非代理型CM模式下,CM单位需对GMP负责,承担工程费用控制风险。
C选项错误:在非代理型CM模式下,CM单位直接与分包单位签订合同,而非建设单位直接签订。
D选项正确:这是非代理型CM模式的重要特征之一。
E选项正确:非代理型CM模式的一大特点是允许“边设计、边施工”,即快速路径法施工。
67、 企业采用融资租赁方式获得所需设备的特点有( )
A. 所需设备通常由承租人选定
B. 选定的设备应由出租人购置
C. 承租人对承租设备应计提折旧
D. 购买设备所需贷款利息应予减免
E. 设备租赁期届满时所有权划归贷款机构
答案: A,B,C
解析:融资租赁又称为金融租赁或财务租赁。采取这种租赁方式,通常由承租人选定需要的设备,由出租人购置后给承租人使用,承租人向出租人支付租金,承租人租赁取得的设备按照固定资产计提折旧,租赁期满,设备一般要由承租人所有,由承租人以事先约定的很低的价格向出租人收购的形式取得设备的所有权。故本题选A,B,C
D. 贷款利息属于融资租赁租金的一部分,不会减免。因此,该选项错误。
E. 融资租赁期满后,设备所有权通常转移给承租人,而非贷款机构。因此,该选项错误。
68、 非节奏流水施工组织方式所具有的特点有( )
A. 施工段之间可能存在空闲时间
B. 相邻施工过程的流水步距不尽相等
C. 专业工作队数等于施工过程数
D. 同一施工过程的流水节拍均相等
E. 施工过程数与施工段数之间存在倍数关系
答案: A,B,C
解析:非节奏流水施工是一种常见的流水施工组织方式,具有以下特点:
各施工过程在各施工段上的流水节拍不全相等(排除D)。
相邻施工过程的流水步距不尽相等(B正确)。
专业工作队数等于施工过程数(C正确)。
各专业工作队能够在施工段上连续作业,但有的施工段之间可能有空闲时间(A正确)。
施工过程数与施工段数之间不存在特定的倍数关系(排除E)。
69、 下列材料采购合同组成文件中,解释顺序排在商务和技术偏差表之后的有( )
A. 投标函
B. 专用合同条款
C. 中标通知书
D. 分项报价表
E. 相关服务计划
答案: B,D,E
解析:材料采购合同文件的解释顺序是固定的,按照合同协议书、中标通知书、投标函、商务和技术偏差表等依次排列。如果合同文件之间存在矛盾或不一致之处,以上述文件的排列顺序在先者为准。
合同协议书与下列文件一起构成合同文件:
1)中标通知书;2)投标函;3)商务和技术偏差表;
4)专用合同条款;5)通用合同条款;6)供货要求;
7)分项报价表;8)中标材料质量标准的详细描述;
9)相关服务计划;10)其他合同文件。
70、 施工投标报价时,采用不平衡报价策略的正确做法有( )。
A. 暂列金额中的工程,适当降低报价
B. 能够早日结算的工程部分,适当提高报价
C. 施工图纸修改后估计工程量会增加的工程部分,适当提高单价
D. 预计实际工程量会增加的工程部分,适当降低报价
E. 实施包干报价的工程部分,适当提高报价
答案: B,C,E
解析:A选项错误:暂列金额中的工程需要具体情况具体分析:如果招标人规定了暂定金额的具体分项内容和总价款,并要求所有投标单位必须在总报价中包含这笔固定金额,则可以适当提高单价,因为这对总报价竞争力没有影响。如果仅给出了暂定金额的一笔固定总额,而未明确用途,则无需调整单价。因此,直接降低报价并不适用。
B选项正确:根据不平衡报价法的原则,对于能够早日结算的项目(如前期措施费、基础工程、土石方工程等),适当提高报价有助于加快资金周转,提高资金时间价值,属于常见的合理做法。
C选项正确:如果通过核算发现某些项目的工程量可能会增加(如设计图纸不明确或预计后续修改会导致工程量增加),适当提高单价可以在最终结算时获得更多盈利。
D选项错误:预计工程量会增加的项目应适当提高单价,以便在结算时增加收益,而不是降低报价。
E选项正确:对于包干报价的项目,由于其完成后可按报价全额结算,且通常此类项目风险较高,因此可以适当提高报价,以弥补风险并获取更多收益。
71、 根据《造价工程师职业资格制度规定》下列工程造价管理工作中,仅属于一级造价工程师而非二级造价工程师执业范围的有( )
A. 编制项目建议书中的投资估算
B. 编制建设工程设计概算
C. 审核建设工程施工图预算
D. 管理建设工程合同价款
E. 编制建设工程结算价款
答案: A,C
解析:本题选A,C
二级造价工程师主要协助一级造价工程师开展相关工作,可独立开展以下具体工作:
(1)建设工程工料分析、计划、组织与成本管理,施工图预算、设计概算的编制。
(2)建设工程量清单、最高投标限价、投标报价的编制。
(3)建设工程合同价款、结算价款和竣工决算价款的编制。
排除BDE
72、 某项目寿命期内每年初净现金流量见下表。经计算,该项目内部收益率为7.86%。若基准收益率按5%考虑,则该项目经济效果评价的正确结论有( )

A. 以净现值评价时经济上可接受
B. 动态投资回收期小于8年
C. 每年末净年值为37.90万元
D. 累计净现金流量为700万元
E. 总投资收益率为7.86%
答案: A,B,D
解析:A正确:本项目的内部收益率为7.86%大于5%,故可以接受。
BD正确,累计净现金流量为700万元,第八年累计净现金流量为208.88万元。
C选项错误:净年值=[-2000×(F/P,i,8)+300×(F/P,i,7)+400×(F/A,i,6)×(F/P,i,1)]×(A/F,i,8)=324.023×0.104722=万元
E选项错误,背景中未反映项目达到设计生产能力后正常年份的年息税前利润或运营期内年平均息税前利润;不能判断出总投资收益率为7.86%
73、 某项目净现值对投资额、产品价格和经营成本的单因素敏感性分析结果见下表(单位:万元)。仅依据表中数据,可得到的结论有( )

A. 产品价格为最敏感因素
B. 产品价格变动的临界点为﹣9.756%
C. 投资额变动的临界点超过+10%
D. 对投资额的敏感程度超过对经营成本的敏感程度
E. 产品价格变动的临界点绝对值比经营成本的小
答案: A,C,D,E
解析:A选项正确:平均+1%,净现值变化为9.756.变化最大。
B选项错误:-10%,财务净现值为4.38,说明临界点小于10%。
C选项正确:10%对应的财务净现值为59.15,且是下降的趋势。
D选项正确:投资额的平均净现值数大于经营成本的净现值数。6.702大于2.504
E选项正确:产品价格的临界点小于且接近-10%,经营成本的临界点远远大于10%,所以绝对值,经营成本大。
74、 进行投资方案风险分析时,应在风险识别环节进行的工作有( )
A. 估计关键风险概率分布
B. 确定风险等级判别标准
C. 确定各风险因素间的相关关系
D. 分析各风险因素的影响程度
E. 建立综合风险等级分类表
答案: C,D
解析:A选项错误:属于风险估计。
B选项错误:属于风险评价。
CD选项正确:风险识别应采用系统论的观点对项目全面考察综合分析,找出潜在的各种风险因素,并对各种风险进行比较、分类,确定各因素之间的相关性与独立性,判断其发生的可能性及对项目的影响程度,按其重要性进行排队或赋予权重。
E选项错误:属于风险评价。
75、 价值工程活动中,应对创新方案进行技术可行性评价的内容有( )
A. 功能实现程度
B. 环境影响
C. 可维修性
D. 适用期限
E. 可操作性
答案: A,C,E
解析:技术可行性方面,主要以用户需要的功能为依据,对创新方案的必要功能条件实现的程度作出分析评价,特别对产品或零部件,一般要对功能的实现程度(包括性能、质量、寿命等)、可靠性、维修性、操作性、安全性以及系统的协调性等进行评价。
76、 下列PPP项目特许经营方案内容中,属于特许经营模式可行性论证的有( )
A. 项目建设方案分析
B. 项目参与意愿分析
C. 项目建设必要性分析
D. 特许经营风险分析
E. 项目比较优势分析
答案: B,D,E
解析:特许经营模式可行性论证。包括:项目属性分析、项目收费渠道和方式、项目盈利能力分析、比较优势分析、参与意愿分析、合法合规性分析、特许经营风险分析。
77、 与建筑工程一切险相比,安装工程一切险的特点有( )
A. 可对设备试车期设定单独费率
B. 承担的风险主要为人为事故损失
C. 保险责任包括设计错误引起的财产损失
D. 被保险人只包括业主和承包商
E. 保险费率通常高于建筑工程一切险
答案: A,B,E
解析:A选项正确:试车期风险集中,因此可对试车期设定单独费率。
B选项正确:风险主要集中在人为事故损失,而非自然灾害。
C选项错误:因设计错误引起的保险财产本身的损失属于除外责任范围。
D选项错误:被保险人不仅限于业主和承包商,还包括技术顾问和其他关系方。
E选项正确:由于安装工程一切险的风险较大,其保险费率通常高于建筑工程一切险。
78、 进行工程项目财务评价时,可作为项目偿债能力判别参数的有( )
A. 资产负债率
B. 总投资收益率
C. 流动比率
D. 资本金净利润率
E. 速动比率
答案: A,C,E
解析:A选项:资产负债率是反映企业负债水平的重要指标,属于偿债能力判别参数。
B选项:总投资收益率是反映项目盈利能力的指标,而非偿债能力判别参数。
C选项:流动比率是反映企业短期偿债能力的重要指标,属于偿债能力判别参数。
D选项:资本金净利润率是反映项目盈利能力的指标,而非偿债能力判别参数。
E选项:速动比率是反映企业短期偿债能力的更加严格的指标,属于偿债能力判别参数。
79、 发包人要求附件清单所包含的内容有( )
A. 性能保证表
B. 竣工试验规定
C. 勘察设计大纲
D. 承包人文件要求
E. 工作界区图
答案: A,B,D,E
解析:发包人要求附件清单。包括性能保证表,工作界区图,发包人需求任务书,发包人已完成的设计文件,承包人文件要求,承包人人员资格要求及审查规定,承包人设计文件审查规定,承包人采购审查与批准规定,材料、工程设备和工程试验规定,竣工试验规定,竣工验收规定,竣工后试验规定和工程项目管理规定等。
80、 实施工程变更的情形有( )
A. 承包单位将工作转由他人实施
B. 改变合同中工作的施工时间
C. 改变合同工程的基线
D. 改变已批准的施工工艺
E. 承包单位调整其分包单位进场时间
答案: B,C,D
解析:A项错误,工程变更不包括承包单位擅自将工作转由他人实施,这种行为通常属于违约情形,而非变更范围。
B项正确,改变合同工程的基线属于工程变更的一种情形。
C项正确,改变合同中工作的施工时间属于工程变更的范围。
D项正确,改变已批准的施工工艺或顺序是工程变更的典型情形。
E项错误,承包单位调整分包单位的进场时间属于内部管理事项,不属于工程变更的范围。
二、下载地址
本文附件下载地址
验证码获取教程(如您不知如何操作,请点击)
声明:建筑一生网提供的所有资料均来自互联网下载,纯属学习交流。如侵犯您的版权请联系我们,我们会尽快整改。请网友下载后24小时内删除!
联系方式:发送邮件至 coyis@qq.com
三、历年真题
- 2025年一级造价工程师考试《建设工程造价管理》真题及解析
- 2024年一级造价工程师考试《建设工程造价案例分析(土木建筑工程)》真题及解析(不完整版)
- 2024年一级造价工程师考试《建设工程技术与计量(安装工程)》真题及解析
- 2024年一级造价工程师考试《建设工程技术与计量(土木建筑工程)》真题及解析
- 2024年一级造价工程师考试《建设工程计价》真题及解析(部分选项不完整版)
- 2024年一级造价工程师考试《建设工程造价管理》真题及解析(不完全版)
- 2023年一级造价工程师考试《建设工程造价案例分析(土木建筑工程)》真题及解析
- 2022年一级造价工程师考试(4月补考)《建设工程造价案例分析(土木建筑工程)》真题及解析
- 2022年一级造价师补考《土建计量》真题及答案解析(完整版)
- 2023年4月一级造价师补考《安装计量》真题及答案解析(优化版)
- 2022年一级造价工程师考试《建设工程计价》真题及解析(补考不完整版)
- 2023年4月一级造价师补考《造价管理》考试真题答案(不完整)
- 2022年一级造价师《造价管理》真题及答案解析
- 2022年一级造价师《工程计价》真题及答案解析
- 2022年一级造价师《安装计量》真题及答案解析
- 2022年一级造价师《案例分析》真题及答案解析(完整版)
- 2022年一级造价工程师《建设工程技术与计量(土建)》 真题答案及解析(完整版)
- 2021年一级造价工程师《案例分析》考试真题及答案解析
- 2021年一级造价工程师《安装工程》考试真题及答案解析
- 2021年一级造价工程师《土建工程》考试真题及答案解析(完整版、文字版)
- 2021年一级造价工程师《工程计价》考试真题及答案解析
- 2021年一级造价工程师《建设工程造价管理》真题答案及解析
- 2015年~2019年一级造价工程师《各科》历年真题及解析
- 2020年一级造价工程师《土建计量》真题及答案解析
- 2020年一级造价工程师《建设工程计价》真题及答案解析









