一、真题及解析
1、单选题
1、 建设工程缺陷责任期最长的期限为( )。
A.1 年
B.2 年
C.3 年
D.5 年
答案:B
解析:建设工程自竣工验收合格之日起即进人缺陷责任期。施工承包单位应在缺陷责任期内对已交付使用的工程质量缺陷承担责任。缺陷责任期最长不超过2 年。
2、 按照绿色施工要求,施工现场照明设计以满足最低照度为原则,照度超过最低照度的最大比例是( )
A.20%
B.5%
C.10%
D.25%
答案:A
解析:照明设计以满足最低照度为原则,照度不应超过最低照度的20%。施工现场宜错峰用电。
3、 施工质量保证体系中,需要明确各参与方施工质量责任和义务的是( )
A.思想保证体系
B.工作保证体系
C.制度保证体系
D.计划保证体系
答案:C
解析:制度保证体系明确各参与方在施工质量方面的责任和义务,包括建设单位、施工单位、监理单位等,确保各司其职。
4、 下列工程進度计刻方法中,属于肯定型图路计刻方法的是( )
A.计划评审技术
B.图示评审技术
C.关键线路法
D.线性进度法
答案:C
解析:关键线路法(CPM)就是一种肯定型网络计划,计划评审技术(PERT)属于非肯定型网络计划,而图示评审技术(GERT)、风险评审技术(VERT)则属于随机型网络计划。
5、 进行施工成本分析时,将同类指标不同时期的数值进行对比,分析指标发展方向和速度的方法是( )
A.相关比率法
B.动态比率法
C.构成比率法
D.分层比率法
答案:B
解析:动态比率法是将同类指标不同时期的数值进行对比,求出比率,以分析该项指标的发展方向和发展速度。
6、 采用因素分析法进行施工成本分析时,确定成本影响因素替化次序应遵循的原则是( )
A.先实物量、后价值量
B.先相对值、后绝对值
C.先静态量、后动态量
D.先增加量、后降低量
答案:A
解析:确定该指标是由哪几个因素组成的,并按其相互关系进行排序(排序规则是:先实物量,后价值量;先绝对值,后相对值):
7、 工程施工中,检验混凝土振捣是否符合要求的检验方法有( )
A.物理检验法
B.化学检验法
C.感官检验法
D.现场试验法
答案:C
解析:感观检验法。所谓”看”,就是根据质量标准要求进行外观检查,例如结构表面是否有裂缝、混凝土振捣是否符合要求等。
8、 下列建设工程施工进度控制工作中,属于施工进度调整系统过程的是( )
A.分析进度偏差产生原因
B.收集整理实际进度
C.对比实际进度与计划进度
D.判别是否存在进度偏差
答案:A
解析:
9、 下列不同原因造成的损失中,属于建筑工程一切险除外的是( )
A.原材料缺失,造成保险财产本身的损失
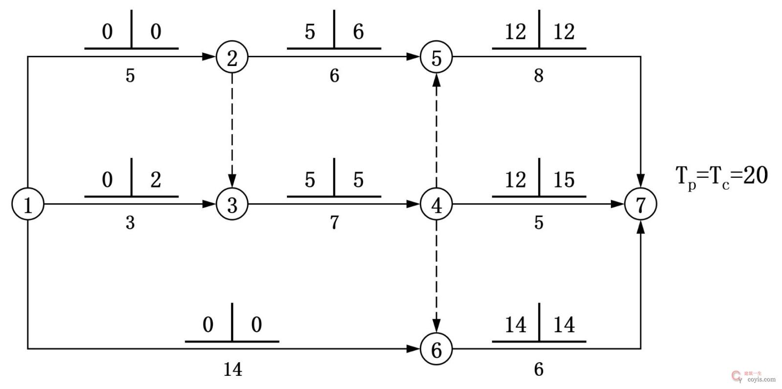
B.水灾造成保险财产的损失
C.施工技术人员造成的损失
D.雷击造成的保险财产的损失
答案:A
解析:建筑工程一切险保单中的除外责任通常包括:
①设计错误引起的损失和费用;
②自然磨损、内在或潜在缺陷、物质本身变化、自燃、自热、氧化、锈蚀、渗漏、鼠咬、虫蛀、大气(气候或气温)变化、正常水位变化或其他渐变原因造成的保险财产自身的损失和费用;
③因原材料缺陷或工艺不善引起的保险财产本身的损失以及为换置,修理或矫正这些缺点错误所支付的费用;
④非外力引起的机械或电气装置损坏,或施工用机具、设备、机械装置失灵造成的本身损失;
⑤维修保养或正常检修的费用;
⑥档案、文件、账簿、票据、现金、各种有价证券、图表资料及包装物料的损失;
⑦货物盘点时发现的盘亏损失;
⑧领有公共运输行驶执照的,或已由其他保险予以保障的车辆、船舶和飞机的损失;
⑨在保险单保险期限终止前,被保险财产中已由工程所有人签发完工验收证书或验收合格或实际占有或使用或接收的部分。
10、 建设工程组织流水施工时,用以表达流水施工在施工工艺方面进展状态的参数是( )
A.施工段数
B.流水强度
C.流水步距
D.工作面
答案:B
解析:工艺参数是指在组织流水施工时,用以表达流水施工在施工工艺方面进展状态的参数,通常包括施工过程数和流水强度两个参数。
11、 通过发行权益型金融工具筹措的资金,认定为投资项目资本金的,占项目资本金总额的最高比例是( )
A.30%
B.40%
C.50%
D.60%
答案:C
解析:通过发行金融工具等方式筹措的各类资金,按照国家统一的会计制度
应当分类为权益工具的,可以认定为投资项目资本金,但不得超过资本金总
额的50%。
12、 针对重大生产安全事故隐患,企业制定并实施事故隐患治理方案的组织者是( )。
A.企业安全生产管理委员会
B.企业技术部门负责人
C.企业主要负责人
D.企业安全生产管理部门
答案:C
解析:对于重大事故隐患,由企业主要负责人组织制定并实施事故隐患治理方案。
13、 施工总承包模式中的承包方主要指的是( )
A.施工总承包单位和分包单位
B.施工总承包单位和材料供应单位
C.施工总承包单位和设计单位
D.专业分包单位和劳务分包单位
答案:A
解析:施工总承包模式中的承包方主要是指施工总承包单位和分包单位。
14、 施工单位以施工方案及企业施工定额为依据编制的成本计划是( )
A.预测性成本计划
B.竞争性成本计划
C.实施性成本计划
D.指导性成本计划
答案:C
解析:实施性戚本计划是指在工程项目施工准备阶段,以项目实施方案为依据,以落实项目:经理责任目标为出发点,根据企业施工定额编制的施工成本计划。
15、 国际工程采用的施工总承包管理模式下,支付分包单位工程款的正确做法是( )
A.可由工程咨询公司审核和支付,也可由业主真接支付
B.应由施工总承包管理单位支付,不能由业主直接支付
C.应由业主直接支付,不能由施工总水包管理单位支付
D.可由施工总承包管理单位支付,也可由业主直接支付
答案:D
解析:施工总承包管理单位取费及分包单位工程款支付方式不同。施工总承包管理单位只收取总包管理费,不赚取总包与分包之间的差价。对于各分包单位的工程款,可以通过施工总承包管理单位支付,也可由业主直接支付。
显然,通过施工总承包管理单位支付分包工程款时,更有利于施工总承包管理单位对分包单位的管理。
16、 采用LEC 评价法进行安全风险评价时,“L”用来确定的因素是( )。
A.作业条件的危险程度
B.人员暴露于危险环境的频繁程度
C.安全事故可能造成的后果
D.安全事故发生的可能性
答案:D
解析:LEC 评价法侧重于风险评价,该方法用与风险有关的三种因素指标值的乘积来评价操作人员伤亡风险的大小。这三种因素分别是L(Likelihood,事故发生的可能性)E(Exposure,人员暴露于危险环境中的频繁程度)和C(Consequence,一一且发生事故可能造成的后果)。给三种因素的不同等级分别确定不同的分值,再以三个分值的乘积D(Danger,危险性)来评价作业条件危险性的大小。
17、 工程质量监督机构发现其监督的工程有影响使用功能的质量问题时,应采取的监督措施是( )。
A.签发工程质量问题整改通知单并进行现场取证
B.签发工程质量问题整改通知单并监督整改过程
C.签发工程暂停令并组织召开现场整改工作会
D.签发工程暂停令并进行现场取证重新计算
答案:A
解析:工程质量监督机构发现有影响主体结构、使用功能和施工安全的质量问题和事故隐患时,应即时签发工程质量问题整改通知单,并采取摄影、摄像方式进行现场取证。对于存在严重质量事故隐患或发生质量事故的,应立即责令停工。
18、 根据《标准施工招标文件》,发包人应采纳承包人提出的提前竣工建议而获得效益的( )给予承包人奖励。
A.20%
B.10%
C.30%
D.50%
答案:A
解析:专用合同条款使用说明中建议,奖励金额可为发包人实际效益的20%。
19、 通过缩短工程网络计划中关键工作的持续时间来调整施工进度计划时,可采取的组织措施是( )
A.采用多班制施工方式
B.实施强有力的调度指挥
C.减少施工现场湿作业量
D.改善外部配合条件
答案:A
解析:(1)组织措施。如:增加工作面,组织更多施工队伍;增加每天施工时间,采用加班或多班制施工方式;增加劳动力和施工机械数量等。
(2)技术措施。如:改进施工工艺和施工技术,缩短工艺技术间歇时间;采用更先进的施工方式(如将现浇混凝土方案改为预制装配方案),减少施工过程数量;采用更先进的施工机械等。
(3)经济措施。如:实行包干奖励;提高奖金数额;对所采取的技术措施给予相应经济补偿等。
(4)其他配套措施。如:改善外部配合条件;改善施工作业环境;实施强有力的组织调度等。
20、 根据建设工程工程量清单编制规则,材料暂估价应在( )清单中列明
A.分部分项工程项目
B.规费项目
C.措施项目
D.其他项目
答案:D
解析:其他项目清单是指在分部分项工程项目清单、措施项目清单所包含的内容以外,因招标人特殊要求而发生的与拟建工程有关的其他费用项目和相应数量的清单。其他项目清单应按照下列内容列项:暂列金额、暂估价、计日工和总承包服务费。
21、 与施工现场文明施工”6S”管理理念相比,”8S”管理理念增加的两大要素是( )
A.清扫和清洁
B.安全和人的素养
C.节约和学习
D.整理和整顿
答案:C
解析:即称为“6S”,之后,又增加了节约(Save)和学习(Study)两大要素,即成为当今施工现场的“BS”管理理念。
22、 采用综合评估法进行施工评标时,有两个投标人综合评分最高且得分相同,投标报价也相同,则确定中标人的方法是( )
A.由评标委员会投票确定
B.由投标人抽签确定
C.由招标人自行确定
D.由评标委員会主席确定
答案:C
解析:综合评分相等时,以投标报价低的优先;投标报价也相等的,由招标人自行确定。
23、 单位工程竣工验收阶段应当编制工程质量评估报告的单位是( )
A.项目监理机构
B.建设单位
C.施工单位
D.工程质量监督机构
答案:A
解析:项目监理机构应在施工单位自检合格后组织工程峻工预验收,预验收合格后应编制工程质量评估报告,按规定程序审批后向建设单位提交。
24、 技术复核和技术核定是预防施工质量事故的重要措施,下列工作中属于技术复核工作的是( )
A.深化施工图设计
B.进行设计交底
C.培训施工人员
D.编制专项施方案
答案:B
解析:对工程实施全过程中的关键过程、关键工序和特殊过程及容易发生质量问题的部位进行技术复核,是保证工程质量满足设计和合同规定的重要手段。如图纸会审或设计交底,工程定位引测点的复测,钢筋混凝土结构中钢筋的安装位置、规格、数量、连接及锚固情况的复核等,都属于技术复核的工作内容。
25、 施工作业面立面防护高度不够时,容易造成的事故伤害( )
A.坍場倾覆
B.物体打击
C.高处坠落
D.机械伤害
答案:C
解析:距坠落高度基准面2m 及以上的作业面为高处作业面,是可能发生人员高处坠落事故的危险源,主要危险因素有:作业面脚手板未满铺,未按规范要求设置水平防护和立面防护,或设置了防护但强度、刚度、高度不够或不严密,违规拆除或移动防护,高处悬空作业未系好安全带等。
26、 编制材料消耗定额时,根据实验数据确定材料净用量的方法是( )
A.理论计算法
B.经验法
C.图纸计算法
D.测定法
答案:D
解析:材料净用量的确定,一般有以下几种方法。
(1)理论计算法。
(2)测定法。
(3)图纸计算法。
(4)经验法。
27、 根据《标准施工招标文件》,承包人提出索赔并接受其处理结果的,发包人应在承包人作出索赔处理结果答复后( )天完成赔付。
A.28
B.14
C.21
D.42
答案:A
解析:承包人接受索赔处理结果的,发包人应在作出索赔处理结果答复后28天内完成赔付。承包人不接受索赔处理结果的,按合同约定的争议解决办法办理。
28、 作为应对施工风险的常用措施,应急储备的主要形式是( )
A.合同储备和技术储备
B.预算储备和时间储备
C.预算储备和技术储备
D.合同储备和时间储备
答案:B
解析:风险自留经常采用的措施是建立应急储备。应急储备是为应对风险而预留的时间或预算(资金)。因此,应急储备主要有两种:预算储备和时间储备。
29、 下列工程装用中属于质量控制成本的是( )
A.工程保修费
B.损失赔偿费
C.工程质量验收费
D.质量事故处理费
答案:C
解析:控制成本又可分为预防成本和鉴定成本。预防成本是指为防止工程质量缺陷和偏差出现,保证工程质量达到质量标准所采取的各项预防措施所支出的费用,包括质量规划费、工序控制费、新工艺鉴定费、质量培训费、质量信息费等:鉴定成本是指为保证工程质量而对工程本身及材料、构配件、设备等进行质量鉴定所支出的费用,包括施工图纸审查费,施工文件审查费,原材料、外购件检验试验费,工序检验费,工程质量验收费等。
30、 根据《建设工程安全生产管理条例》,对于达到一定规模危险性较大的分部分项工程专项施工方案应( )签字后方可实施
A.施工项目负责人和总监理工程师
B.施工单位技术负责人和总监理工程师
C.施工项目经理和建设单位代表
D.总监理工程师和建设单位代表
答案:B
解析:对达到一定规模的危险性较大的分部分项工程,施工单位应编制专项施工方案,并附具安全验算结果,经施工单位技术负责人、总监理工程师签字后实施,由专职安全生产管理人员进行现场监督。
31、 施工合同履行过程中对于按计日工计价的变更工作价款支付,应从( )中开支的。
A.暂列金额
B.工序控制费
C.暂估价
D.措施项目费
答案:A
解析:采用计日工计价的任何一项变更工作,应从暂列金额中支付,承包人应在该项变更的实施过程中,每天提交以下报表和有关凭证报送监理人审批。
32、 根据《招标投标法实施条例》,招标人发售资格预审文件的时间不得少于( )日。
A.5
B.3
C.7
D.10
答案:A
解析:发售资格预审文件。招标人应按照资格预审公告规定的时间、地点发售资格预审文件。资格预审文件的发售期不得少于5 日。
33、 理解当前和未来市场需求,有助于组织持续成功。这体现了质量管理的( )
A.关系管理
B.循证决策
C.全员积极参与
D.以顾客为关注焦点
答案:D
解析:以顾客为关注焦点:理解顾客和其他相关方当前和未来的需求,有助于组织的持续成功。
34、 施工项目进度、质量成本、安全和绿色目标系统中,任一目标发生变化都将对其他目标产生影响,这反映了施工项目的( )特性。
A.相互矛盾性
B.协调统一性
C.最佳匹配性
D.整体相关性
答案:D
解析:五大目标整体相关性。一般而言,五大目标中任何一个目标发生变化,都将会对其他目标产生一定影响。
35、 在施工投标环节,投标人需要通过市场调查系统分析施工承包风险并将对施工承包风险的应对体现在( )中。
A.风险调查报告
B.工程保险计划
C.项目实施策划
D.项目投标报价
答案:D
解析:就施工承包而言, 在施工投标环节需要通过市场调查系统分析施工承包风险,并将其对施工承包风险的应对体现在投标报价中。
36、 根据最高人民法院《关于审理建设工程施工合同纠纷案件适用法律问题的解(一)》,建设工程未经验收,发包人擅自使用的,认定的竣工日期是( )
A.提交工验收报告
B.工程竣工验收合格
C.工程完工交付使用
D.转移占有建设工程
答案:D
解析:实际竣工日期争议解决。当事人对建设工程实际竣工日期有争议的,人民法院应当按照以下情形予以认定:
①建设工程经峻工验收合格的,以竣工验收合格之日为竣工日期;
②承包人已经提交峻工验收报告,发包人拖延验收的,以承包人提交验收报告之日为竣工日期;
③建设工程未经竣工验收,发包人擅自使用的,以转移占有建设工程之日为竣工日期。
37、 某工程施工至6 月底,采用挣值分析获得以下数据:已完工程预算费用430 万元,已完工程实际费用460 万元,拟完工程预算费用440 万元,则该工程在6 月底的实际状况是( )。
A.费用节约10 万元
B.进度延误20 万元
C.费用超支30 万元
D.进度提前10 万元
答案:C
解析:
费用偏差(CV):CV=已完工程预算费用(BCWP)-已完工程实际费用(ACWP)。
将题目中的数据代入公式可得:CV=430-460=-30(万元)。当CV<0 时,意味着项目运行超出预算费用,即费用超支30 万元。
进度偏差(SV):SV=已完工程预算费用(BCWP)-拟完工程预算费用(BCWS)。
将题目中的数据代入公式可得:SV=430-440=-10(万元)。当SV<0 时,表示实际进度落后于计划进度,即进度延误10 万元。
38、 项目多目标体系中,下一级目标对上一级目标所起的作用是( )。
A.控制
B.制约
C.集成
D.保证或保护
答案:D
解析:在施工项目多级目标体系中,各级目标之间相互联系,上一级目标控制下一级目标,下一级目标保证上一级日标的实现,最终保证施工项目总目标的实现
39、 根据《建设工程文件归档规范》,进行施工文件立卷时,图纸卷不直超过的厚度是( )mm。
A.20
B.30
C.50
D.40
答案:C
解析:案卷不宜过厚,文字材料卷厚度不宜超过20mm,图纸卷厚度不宜超过50mm。
40、 施工单位确定施工项目目标的正确做法是( )。
A.始终以施工进度为第一保证目标
B.确保各个目标最优实现
C.根据项目情况确定各个目标的优先等级
D.始终以施工质量为优先保证目标
答案:C
解析:施工项目的进度、质量、成本目标的优先顺序并非固定不变。由于每
一个施工项目的建设背景、复杂程度、建设单位及其他利益相关者的需求等不同,决定了施工项目各个目标的重要性顺序不同。有的施工项目工期紧迫,
有的施工项目资金紧张,有的施工项目技术复杂等,从而决定了进度、质量、
成本目标在不同施工项目中具有不同的优先等级。
41、 下列施工质量统计分析方法中,可用来计算工序能力的是( )。
A.鱼刺图形
B.相关图形
C.排列图形
D.直方图形
答案:D
解析:直方图又称频数分布直方图,是用来反映产品质量数据分布状态和波
动规律的统计分析方法。直方图的主要用途是:判断工序的稳定性;推断工
序质量规格标准的满足程度;分析不同因素对质量的影响;计算工序能力等。
42、 为节省临时工程费用,应尽量提前建设可供工程施工使用的工程是( )。
A.降水工程
B.预制构件工程
C.永久性工程
D.装饰装修工程
答案:C
解析:尽量提前建设可供工程施工使用的永久性工程,以节省临时工程费用。
43、 某工程双代号网络计划如下图所示,其中关键工作的数量(不含虚工作)是( )项。
A.5
B.3
C.4
D.6
答案:A
解析:
44、 观测各项施工活动及结果是否偏离质量标准的行为,属于质量管理体系运行机制中的( )。
A.质量记录
B.质量监控
C.质量追溯
D.质量评审
答案:B
解析:质量管理体系在运行过程中,各项活动及其结果偏离保证的现象在所难免,为此,必须实施质量监控。
45、 某工程有3 个施工过程,分4 个施工段,如图所示施工过程Ⅱ到Ⅲ的步距是( )。
A.6
B.3
C.4
D.5
答案:A
解析:利用大差法,K1=5,K2=6。
46、 某施工企业承揽房屋建筑工程和市政公用工程,2024 年度完成建筑安装工程造价分别为5000 万元和8000 万元,该企业当时应提取的安生产费用是( )。
A.220
B.270
C.245
D.310
答案:B
解析:建设工程施工企业以建筑安装工程造价为依据,于月末按工程进度计算提取企业安全生产费用。提取标准为:
①矿山工程3.5%;
②铁路工程、房屋建筑工程、城市轨道交通工程3%;
③水利水电工程、电力工程2.5%;
④冶炼工程、机电安装工程、化工石油工程、通信工程2%;
⑤市政公用工程、港口与航道工程、公路工程1.5%。
5000×3%+8000×1.5%=270
47、 施工人员未及时投料所导致的停工时间属于( )。
A.多余工作的工时损失
B.停工时间
C.违背劳动纪律所引起的时间损失
D.不可避免的中断时间
答案:B
解析:停工时间是指工作班内停止工作造成的工时损失。按其性质不同,停工时间可分为施工本身造成的停工时间和非施工本身造成的停工时间两种。
施工本身造成的停工时间,是指由于施工组织不善、材料供应不及时、工作面准备工作不充分、工作地点组织不良等情况引起的停工时间。
48、 企业建立职业健康安全管理体系过程中,进行初始(状态)评审的主要目的是了的主要目的是( )。
A.评价企业现有职业健康安全管理的有效性
B.找出职业健康安全管理体系存在的问题
C.论证企业建立职业健康安全管理体系的可行性
D.分析职业健康安全管理体系标准对本企业的适用性
答案:A
解析:初始(状态)评审的步骤和内容:
(1)准备工作。界定初始(状态)评审范围,明确工作小组成员分工和职责,制定评审计划。
(2)现状调查。收集组织过去和现在有关职业健康安全及其管理状况的资料与信息等。
(3)危险源辨识及风险评价。识别和评价组织活动、产品或服务过程中的危险源,特别是重大危险源及其风险。
(4)法律法规要求和其他要求适用性评价。明确适用的法律、法规及其他要求,并评价组织的职业健康安全行为与法律、法规及其他要求的符合性。
(5)现有职业健康安全管理有效性评价。
49、 某土方工程计划施工至5 月底完成工程量9000 立方米,预算单价76 元/立方米,实际施工至5 月底完成工程量5600 立方米,实际单价78 元/立方米。采用挣值法分析,工程进度绩效指数为( )。
A.0.97
B.1.07
C.0.62
D.1.61
答案:C
解析:进度绩效指数=(5600×76)÷(9000×76)≈0.62。
50、 根据《建设工程施工项目经理岗位职业标准》,施工项目经理应履行的职责是( )。
A.编制施工日志和施工月报
B.定期组织召开施工例会
C.建立采购管理制度
D.考核评价项目团队管理绩效
答案:B
解析:《建设工程施工项目经理岗位职业标准》T/CCIAT0010—2019 规定,项目经理应履行但不限于下列职责:
(1)依据企业规定组建项目经理部,组织制定项目管理岗位职责,明确项目团队成员职责分工。
(2)执行企业各项规章制度,组织制定和执行施工现场项目管理制度。
(3)组织项目团队成员进行施工合同交底和项目管理目标责任分解。
(4)在授权范围内组织编制和落实施工组织设计、项目管理实施规划、施工进度计划、绿色施工及环境保护措施、质量安全技术措施、施工方案和专项施工方案。
(5)在授权范围内进行项目管理指标分解,优化项目资源配置,协调施工现场人力资源安排,并对工程材料、构配件、施工机具设备等资源的质量和安全使用进行全程监控。
(6)组织项目团队成员进行经济活动分析,进行施工成本目标分解和成本计划编制,制定和实施施工成本控制措施。
(7)建立健全协调工作机制,主持工地例会,协调解决工程施工问题。
(8)依据施工合同配合企业或受企业委托选择分包单位,组织审核分包工程款支
付申请。
(9)组织与建设单位、分包单位、供应单位之间的结算工作,在授权范围内签署
结算文件。
(10)建立和完善工程档案文件管理制度,规范工程资料管理及存档程序,及时
组织汇总工程结算和竣工资料,参与工程竣工验收。
(11)组织进行缺陷责任期工程保修工作,组织项目管理工作总结。
51、 下列危险源控制方法中,可用于控制第二类危险源的是( )。
A.采取应急救援方法
B.隔离危险物质
C.加强员工的安全意识教育
D.限制能量释放
答案:C
解析:第二类危险源主要通过管理手段加以控制,消除人的不安全行为、物的不安全状态,规避环境不良(不安全条件),包括建立健全危险源管理规章制度,做好危险源控制管理基础工作,明确责任,加强安全教育、危险源的日常管理,定期检查,做好危险源控制管理,实施考核评价和奖惩等。
52、 下列关于横道图的说法中,正确的是( )。
A.能反映影响工期的关键工作和关键线路
B.不能反映工作所具有的机动时间(时差)
C.能反映工程费用与工期之间的关系
D.不能反映各项工作之间的相互联系、相互制约关系
答案:B
解析:施工进度计划采用横道图表示形式,具有编制简单、使用方便等优点,但也有不足:①不能明确反映各项工作之间的相互联系、相互制约关系;
②不能反映影响工期的关键工作和关键线路;
③不能反映工作所具有的机动时间(时差);
④不能反映工程费用与工期之间的关系,因而不便于施工进度计划的优化。
53、 根据《建设工程施工合同(示范文本)》(GF-2017-0201)的规定,下列合同文件中的解释顺序优先的是( )。
A.中标示通知书
B.通用合同条款
C.合同协议书
D.专用合同条款
答案:C
解析:除专用合同条款另有约定外,解释合同文件的优先顺序如下:
①合同协议书;
②中标通知书;
③投标函及投标函附录;
④专用合同条款;
⑤通用合同条款;
⑥技术标准和要求;
⑦图纸;
⑧已标价工程量清单;
⑨其他合同文件。
54、 根据《标准材料采购招标文件》,合同生效后,买方应向卖方支付的预付款占签约合同价的比例是( )。
A.30%
B.10%
C.20%
D.5%
答案:B
解析:除专用合同条款另有约定外,买方应通过以下方式和比例向卖方支付合同价款。
①预付款:合同生效后,买方在收到卖方开具的注明应付预付款金额的财务收据正本一份并经审核无误后28 日内,向卖方支付签约合同价的10%作为预付款。
②进度款:卖方按照合同约定的进度交付合同材料并提供相关服务后,买方在收到卖方提交的单据并经审核无误后28 日内,应向卖方支付进度款,进度款支付至该批次合同材料的合同价格的95%。
③结清款:全部合同材料质量保证期届满后,买方在收到卖方提交的由买方签署的质量保证期届满证书并经审核无误后28 日内,向卖方支付合同价格5%的结清款。
55、 下列关于公式调价法中,非调价因子的说法正确的是( )。
A.非调价因子的系数越大,建设单位承担的价格风险大
B.非调价因子的系数越大,承包单位承担的工程量风险大
C.非调价因子的系数越大,承包商承担的价格风险越大
D.非调价因子的系数越大,建设单位承担的工程量风险大
答案:C
解析:C=C₀ (a₀ +a₁·M/M₀ +a₂·L/L₀ +…+a·T/T₀ -1)
a₀ 非调价因子的加权系数,即合同价格中不受市场价格变动影响或不允许调价部分在合同价格中所占比例。
56、 下列关于弱矩阵式组织的说法中,正确的是( )。
A.项目负责人权限大,需要对员工进行绩效考核
B.项目负责人和职能经理权限相同,不需要需要对员工进行绩效考核
C.项目负责人权限很小,需要对员工进行绩效考核
D.项目负责人权限很小,由职能经理对员工进行考核
答案:D
解析:弱矩阵式组织中,并未明确对项目目标负责的项目经理。即使有项目负责人,其角色也只是一个项目协调者或监督者,而不是一个管理者。同时,员工绩效由职能部门经理进行考核。
57、 发包人应在( )后退还承包人剩余的质量保证金。
A.工程接收证书颁发
B.缺陷责任期满
C.保修期满
D.竣工验收
答案:B
解析:在合同约定的缺陷责任期满时,承包人向发包人申请到期应返还承包人剩余的工程质量保证金金额。
58、 质量检查时,观感质量应符合要求的工程是( )。
A.检验批和分项工程
B.分项工程和分部工程
C.检验批和分部工程
D.分部工程和单位工程
答案:D
解析:
59、 单位工程施工组织设计中的劳动力配置计划包含在( )中。
A.施工准备
B.资源配置计划
C.施工进度计划
D.施工部署
答案:B
解析:主要资源配置计划。包括:劳动力配置计划和物资配置计划。
60、 下列关于关键工作和关键节点说法中,正确的是( )。
A.关键工作两端的节点一定是关键节点
B.关键节点所构成的工作一定是关键工作
C.关键节点只能在关键工作两端
D.关键工作两端的节点不一定是关键节点
答案:A
解析:B 项错误,关键节点所构成的工作不一定是关键工作,C 项错误,关键节点也可以在非关键工作两端。D 项错误,关键工作两端的节点一定是关键节点。
2、多选题
(每题的备选项中有2 个或2 个以上符合题意,至少有1 个错项。错选,本题不得分;少选,所选的每个选项得0.5 分)
61、 施工现场及生活区防触电的安全技术措施有( )。
A.电力系统工作接地
B.宿舍使用48V 安全电压
C.装设漏电保护器
D.电工持证上岗
E.电气设备保护接地
答案:ACE
解析:防触电相火灾的安全技术措施:①按规范设置配供电系统。②保护接地。③保护接零。④工作接地。⑤装设漏电保护器。⑥绝缘安全用具。
62、 根据《建筑与市政工程绿色施工评价标准》,下列施工现场环境保护措施中,属于绿色施工评价”优选项”的有( )。
A.绿色施工策划文件中包含环境保护内容
B.现场设置可移动环保厕所并定期清运、消毒
C.现场建立洒水清扫制度并配备洒水设备
D.现场采用自动喷雾(淋)降尘系统
E.现场设置动态连续噪声监测设施并保存昼夜噪声曲线
答案:BDE
解析:这里的“优选项”是指绿色施工过程中实施难度较大、要求较高的条款。对于施工现场环境保护而言,“优选项”包括以下内容:
(1)施工现场宜设置可移动环保厕所,并定期清运、消毒。
(2)现场宜采用自动喷雾(淋)降尘系统。
(3)施工场界宜设置扬尘自动监测仪,动态连续定量监测扬尘(总悬浮颗粒物TSP,PM₁₀ )。
(4)施工场界宜设置动态连续噪声监测设施,保存昼夜噪声曲线。
(5)装配式建筑施工的垃圾排放量不宜大于140t/ 万m²,非装配式建筑施工的垃圾排放量不宜大于210t/ 万m²。
(6)建筑垃圾回收利用率宜达到50%。
(7)施工现场宜采用地磅或自动监测平台,动态计量建筑废弃物重量。
(8)施工现场宜采用雨水就地渗透措施。
(9)施工现场宜采用生态环保泥浆、泥浆净化器反循环快速清孔等环境保护技术。
(10)施工现场宜采用水封爆破、静态爆破等高效降尘的先进工艺。
(11)土方施工宜采用水浸法湿润土壤等降尘方法。
(12)施工现场淤泥质渣土宜经脱水后外运。
63、 利用控制图判明生产过程是否处于稳定状态,以下可直接判定生产过程异常的情形有( )。
A.连续100 点中一点在控制图界限外
B.点子分布呈周期性变化
C.连续7 点在中心线同一侧
D.连续8 点呈上升趋势
E.连续25 点均随机落在控制界线内
答案:BCD
解析:析用控制图中的点子同时满足以下两个条件时,可以认为生产过程基本上处于稳定状态:①连续25 点中没有一点在界限外或连续35 点中最多一点在界限外或连续100 点中最多2 点在界限外;②控制界限内的点子随机排列且没有缺陷。
64、 施工现场劳动保护用品使用和管理的要求有( )。
A.劳动保护用品作为保障安全的预防性措施而不能替代工程防护设施
B.用人单位使用的劳务派遣人员由派遣单位管理并配备劳动保护用品
C.处于作业地点的外来人员应佩戴使用与作业者相同标准的劳动保护用品
D.基层作业人员的劳动保护用品由本人自备且应符合相关标准要求
E.用人单位应为接纳的实习人员配备符合标准的劳动保护用品
答案:ACE
解析:B 项错误,劳动保护用品的发放和管理,坚持“谁用工,谁负责”的原则。D 项错误。施工作业人员所在企业(包括总承包企业、专业承包企业、劳务企业等)必须按国家规定免费发放劳动保护用品,更换已损坏或已到使用期限的劳动保护用品,不得收取或变相收取任何费用。
65、 根据《生产安全事故罚款处罚规定》,发生一般生产安全事故后,事故发生单位将被处以100 万元以上150 万元以下罚款的行为有( )。
A.瞒报事故而贻误事故抢救
B.谎报或者瞒报事故
C.伪造事故现场影响事故调查
D.伪造或者故意破坏事故现场
E.在事故调查中作伪证
答案:BDE
解析:
事故发生单位有下列行为之一的,将根据事故等级处以不同额度的罚款:①谎报或者瞒报事故的;②伪造或者故意破坏事故现场的;③转移、隐匿资金、财产,或者销毁有关证据、资料的;④拒绝接受调查或者拒绝提供有关情况和资料的;⑤在事故调查中作伪证或者指使他人作伪证的。具体罚款额度如下:
(1)发生一般事故的,处100 万元以上150 万元以下的罚款。
(2)发生较大事故的,处150 万元以上200 万元以下的罚款。
(3)发生重大事故的,处200 万元以上250 万元以下的罚款。
(4)发生特别重大事故的,处250 万元以上300 万元以下的罚款。
66、 施工单位编制单位工程施工组织设计时,在施工部署中除确定工程管理组织结构形式外,针对项目经理部还需要确定的内容有( )。
A.工作岗位
B.职责划分
C.物资配置
D.奖罚制度
E.办公地点
答案:AB
解析:工程管理组织结构形式:根据工程项目规模、复杂程度、专业特点、人员素质和地域范围确定工程管理组织结构形式,并确定项目经理部的工作岗位设置及职责划分。
67、 施工项目管理机构组织采用矩阵式组织结构的优点有( )。
A.实现集权与分权的最优集合
B.组织结构稳定性好
C.业务人员工作岗位稳定
D.不易产生矛盾和扯皮
E.能调动各类工作人员的积极性
答案:AE
解析:矩阵式组织结构的优点是能够根据工程任务的实际情况灵活组建与之相适应的项目管理机构,实现集权与分权的最优结合,有利于调动各类人员的工作积极性,使项目管理工作顺利进行。但矩阵式组织结构的稳定性较差,尤其是业务人员的工作岗位调动频繁。此外,矩阵中每一位成员同时受项目经理和职能部门经理的双重领导,如果处理不当,会造成矛盾,产生扯皮现象。
68、 编制施工定额过程中,应列入人工定额的有( )。
A.供电中断造成的停工时间
B.材料供应不及时造成的停工时间
C.准备和结束工作时间
D.辅助工作时间
E.与施工工艺有关的不可避免的中断时间
答案:CDE
解析:人工定额包括基本工作时间、辅助工作时间、准备与结束时间、不可避免的中断时间,以及休息时间。
69、 造成施工质量事故的原因分析中,属于违背基本建设规律的有( )。
A.边设计、边施工
B.越级设计、越级施工
C.未经验收即交付使用
D.技术交底不清
E.地质勘察报告不详细
答案:ABC
解析:违背工程建设基本规律
(1)违反工程建设程序。工程建设程序是工程建设客观规律的反映,但有些工程不按工程建设程序办事,例如,未经可行性研究、不做调查分析就拍板定案;未搞清工程地质、水文情况等条件就仓促开工;边设计、边施工,任意修改设计,不按图纸施工;工程竣工不进行试车运行,未经验收就交付使用等,这些常常是导致工程质量事故的重要原因。
(2)违反有关法规和工程合同规定。例如,无证设计、无证施工、越级设计、越级施工,工程招标投标中不公平竞争,超低价中标,违法转包或分包,擅自修改设计,不按图纸施工等。
70、 建设工程组织异节奏流水施工时,可采用的具体方式有( )。
A.等步距异节奏流水施工
B.等节拍异节奏流水施工
C.固定节拍异节奏流水施工
D.异步距异节奏流水施工
E.异节拍异节奏流水施工
答案:AD
解析:
71、 根据《建设工程施工劳务分包合同(示范文本)》,属于承包人义务的是( )。
A.组织编制物资需用量计划表
B.负责工程测量定位和沉降观测
C.提供施工人员安全防护用品
D.编制劳务分包人月度施工计划
E.协调工作关系
答案:ABCE
解析:劳务分包合同有关各方义务
1)工程承包人义务
(1)组建与工程相适应的项目管理班子,全面履行总(分)包合同,组织实施施工管理的各项工作,对工程的工期和质量向发包人负责;负责与发包人、监理、设计及有关部门联系,协调现场工作关系。
(2)工程承包人完成劳务分包人施工前期的工作并承担相应费用。
(3)负责编制施工组织设计,统一制定各项管理目标,组织编制年、季、月施工计划,物资需用量计划表,实施对工程质量、工期、安全生产、文明施工、计量检测、实验化验的控制、监督、检查和验收。
(4)负责工程测量定位、沉降观测、技术交底,组织图纸会审,统一安排技术档案资料的收集整理及交工验收;按时提供图纸,及时交付应供材料、设备,所提供的施工机械设备、周转材料、安全设施保证施工需要。
(5)统筹安排、协调解决非劳务分包人独立使用的生产、生活临时设施、工作用水、用电及施工场地。
(6)按劳务分包合同约定,向劳务分包人支付劳动报酬。
72、 根据《标准设备采购招标文件》,卖方的合同义务有( )。
A.承担买方派出的设备监造人员交通食宿费用
B.承担设备在施工场地卸货的风险和费用
C.免费为交货前检验的买方代表提供工作条件及便利
D.按约定时间出具合同设备的质量保证期届满证书
E.承担公司设备交付之前包括运输在内的所有风险
答案:CE
解析:A 项错误,买方监造人员的交通、食宿费用由买方承担。
B 项错误,买方对卖方交付的包装的合同设备的外观及件数进行清点核验后应签发收货清单,并自负风险和费用进行卸货。
C 项正确,卖方应免费为买方代表提供工作条件及便利,包括但不限于必要的办公场所、技术资料、检测工具及出入许可等。
D 项错误,质量保证期届满后,买方应在7 日内或专用合同条款另行约定的时间内向卖方出具合同设备的质量保证期届满证书。
E 项正确,合同设备交付给买方之前包括运输在内的所有风险均由卖方承担。
73、 项目管理协会(PMI)发布的《项目管管理知识体系指南(第7 版)》中,项目管理绩效所包含的内容有( )。
A.团队
B.利益相关者
C.环境风险
D.测量
E.技术成熟度
答案:ABD
解析:项目管理8 个绩效域:①利益相关者;②团队;③开发方法和生命周期;④规划;⑤项目工作;⑥交付;⑦测量;⑧不确定性。
74、 根据《标准施工招标文件》,承包人应编制的工程实施措施计划有( )。
A.施工安全措施计划
B.施工组织设计
C.施工环保措施计划
D.施工进度计划
E.竣工验收组织方案
答案:ABCD
解析:编制工程实施措施计划主要包括:
(1)施工组织设计和施工进度计划。
(2)工程质量保证措施文件。
(3)施工安全管理措施计划。
(4)环境保护措施计划。
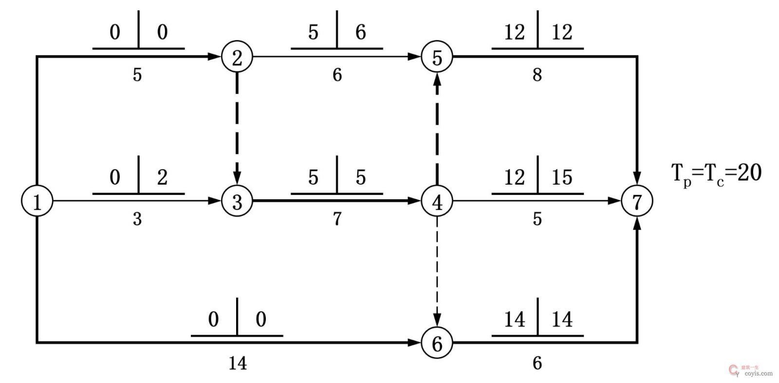
75、 某工程双代号网络图计划如下图所示,图中算线上方数字为相应工作的最早开始时间和最迟开始时间,该网络计划显示的正确信息有( )。
A.工作1-6 的总时差与自由时差相等
B.工作4-7 的自由时差为3
C.工作1-3 的自由时差为零
D.工作2-5 的总时差为零
E.工作5-7 为关键工作
答案:ABE
解析:C 项错误,工作1-3 的自由时差为2。D 项错误,工作②-⑤的总时差为1。
76、 根据《建设工程监理范围和规模标准规定》,必须实行监理的国家重点建设工程有( )。
A.高科技并能带动行业技术进步的工程
B.使用国外政府贷款资金的工程
C.基础产业和支柱产业中的大型项目
D.跨地区且经济效益突出的工程
E.对生态环境影响较大的工程
答案:ACD
解析:国家重点建设工程是指对国民经济和社会发展有重大影响的骨干项目,包括:
(1)基础设施、基础产业和支柱产业中的大型项目;
(2)高科技并能带动行业技术进步的项目;
(3)跨地区并对全国经济发展或者区域经济发展有重大影响的项目;
(4)对社会发展有重大影响的项目;
(5)其他骨干项目。
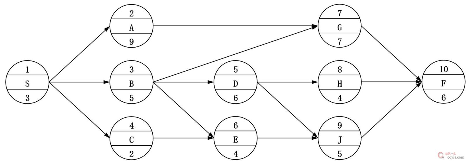
77、 某工程单代号网络计划如下图所示,图中节点下方数字为相应工作的持续时间。下列工作中属于关键工作的有( )。
A.工作A
B.工作B
C.工作C
D.工作D
E.工作E
答案:ABD
解析:
78、 施工企业结合平衡积分卡进行成本管理绩效考核时,可在财务绩效维度设置的考核指标有( )。
A.成本控制流程
B.项目预算完成情况
C.成本分析和预测能力
D.成本控制率
E.成本偏差和利润率
答案:DE
解析:企业可以结合平衡积分卡的四个维度来设定适当的指标。
①财务绩效指标。如成本控制率、成本偏差和利润率等,以评估企业在成本管理方面的财务效果。
②客户满意度指标。如项目按预算完成情况和变更管理的效果等,以衡量客户对成本管理的满意程度。
③内部流程效率指标。如成本核算流程的准确性、资源利用效率和成本控制流程的执行情况等。
④学习与成长方面的指标。如成本分析和预测能力的发展、员工培训和知识管理等。
79、 根据建设工程工程量清单编制规则,综合单价的构成要素有( )。
A.利润
B.增值税
C.企业管理费
D.施工机具使用费
E.材料费
答案:ACDE
解析:综合单价是指除规费、税金以外的所有费用及利润。
80、 施工单位编制施工组织总设计的依据有( )。
A.工程招标投标文件
B.工程水文地质条件
C.分包单位技术水平
D.工程技术经济指标
E.工程有关资源供应情况
答案:ABDE
解析:施工组织设计的编制依据有:①工程建设有关法律法规及政策;②工程建设标准和技术经济指标;③工程设计文件;④工程招标投标文件或施工合同文件;⑤工程现场条件,工程地质及水文地质、气象等自然条件;⑥与工程有关的资源供应情况;⑦施工单位的生产能力、机具设备状况及技术水平等。
历年真题下载地址
本文附件下载地址
下载链接:https://pan.baidu.com/s/1xwL39JgB1QnBei4QRWiIYg
提取码,获取方式如下
验证码获取教程(如您不知如何操作,请点击)
声明:建筑一生网提供的所有资料均来自互联网下载,纯属学习交流。如侵犯您的版权请联系我们,我们会尽快整改。请网友下载后24小时内删除!
联系方式:发送邮件至 coyis@qq.com


















