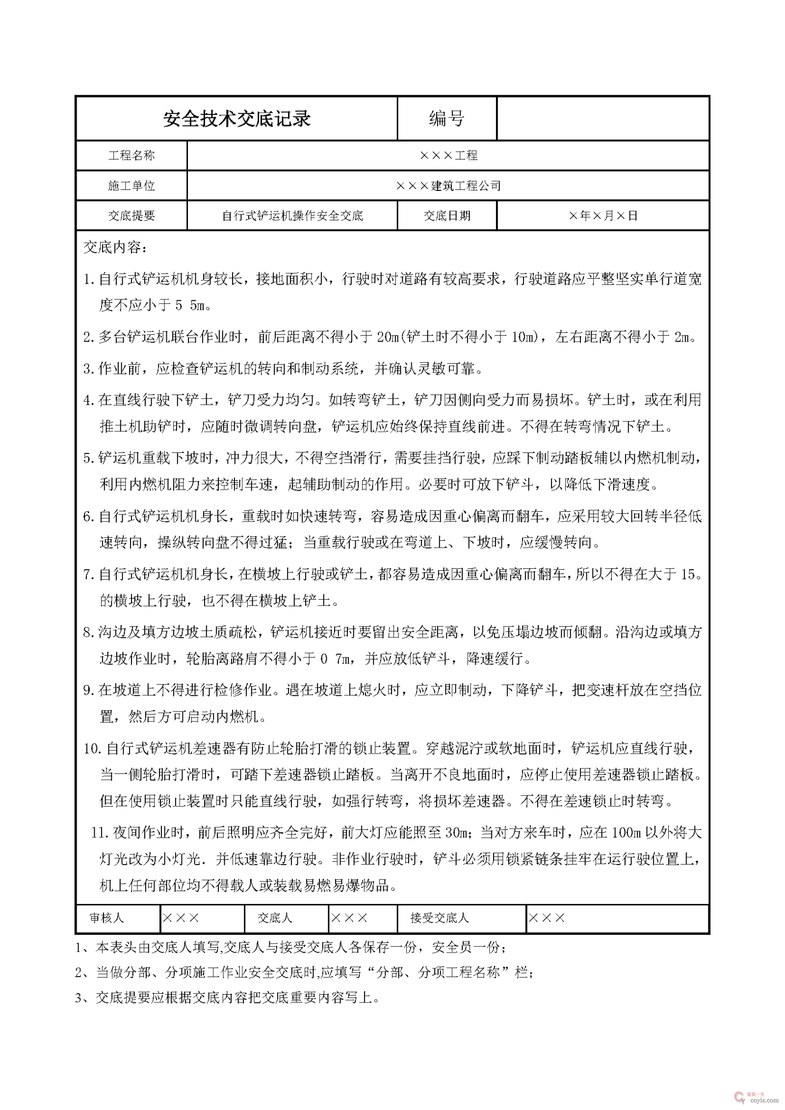
交底内容
1.自行式铲运机机身较长,接地面积小,行驶时对道路有较高要求,行驶道路应平整坚实单行道宽度不应小于5 5m。
2.多台铲运机联台作业时,前后距离不得小于20m(铲土时不得小于10m),左右距离不得小于2m。
3.作业前,应检查铲运机的转向和制动系统,并确认灵敏可靠。
4.在直线行驶下铲土,铲刀受力均匀。如转弯铲土,铲刀因侧向受力而易损坏。铲土时,或在利用推土机助铲时,应随时微调转向盘,铲运机应始终保持直线前进。不得在转弯情况下铲土。
5.铲运机重载下坡时,冲力很大,不得空挡滑行,需要挂挡行驶,应踩下制动踏板辅以内燃机制动,利用内燃机阻力来控制车速,起辅助制动的作用。必要时可放下铲斗,以降低下滑速度。
6.自行式铲运机机身长,重载时如快速转弯,容易造成因重心偏离而翻车,应采用较大回转半径低速转向,操纵转向盘不得过猛;当重载行驶或在弯道上、下坡时,应缓慢转向。
7.自行式铲运机机身长,在横坡上行驶或铲土,都容易造成因重心偏离而翻车,所以不得在大于15。的横坡上行驶,也不得在横坡上铲土。
8.沟边及填方边坡土质疏松,铲运机接近时要留出安全距离,以免压塌边坡而倾翻。沿沟边或填方边坡作业时,轮胎离路肩不得小于0 7m,并应放低铲斗,降速缓行。
9.在坡道上不得进行检修作业。遇在坡道上熄火时,应立即制动,下降铲斗,把变速杆放在空挡位置,然后方可启动内燃机。
10.自行式铲运机差速器有防止轮胎打滑的锁止装置。穿越泥泞或软地面时,铲运机应直线行驶,当一侧轮胎打滑时,可踏下差速器锁止踏板。当离开不良地面时,应停止使用差速器锁止踏板。但在使用锁止装置时只能直线行驶,如强行转弯,将损坏差速器。不得在差速锁止时转弯。
ll.夜间作业时,前后照明应齐全完好,前大灯应能照至30m;当对方来车时,应在100m以外将大灯光改为小灯光.并低速靠边行驶。非作业行驶时,铲斗必须用锁紧链条挂牢在运行驶位置上,机上任何部位均不得载人或装载易燃易爆物品。
交底预览
下载地址
本文附件下载地址
更多规范获取方式:关注本站官方微信公众号,回复规范编号如 “50300” 获取下载链接。
相关文章
- 机械设备安全生产标准化图册
- 塔吊使用、维修、保养技术方案
- 机械设备一览表
- 高处作业吊篮安全管理,228页PPT可下载
- 建筑施工安全规范图解,图文并茂,用作安全教育再合适不过!
- 建筑起重机械安全监督管理规定(2008年版丨建设部令第166号)
- 施工升降机(物料提升机)安全技术要点
- 常用施工机械安全技术操作规程培训讲义PPT
- 各种压缩机的动态原理图
- 2021年版常规建筑起重机械安全管理丨175P+PPT,可下载
- 安全交底丨施工机械使用安全交底
- 安全交底丨电焊工具和使用安全交底
- 安全交底丨附着式、平板式振动器安全交底
- 安全交底丨插入式振动器操作安全交底
- 安全交底丨混凝土泵车操作安全交底
- 安全交底丨混凝土泵操作安全交底
- 安全交底丨混凝士搅拌输送车操作安全交底
- 安全交底丨混凝土搅拌机操作安全交底
- 安全交底丨螺旋钻孔机操作安全交底
- 安全交底丨履带式打桩机操作安全交底
- 安全交底丨柴油打桩锤操作安全交底
- 安全交底丨桩工机械操作安全交底
- 安全交底丨叉车安全交底
- 安全交底丨皮带输送机安全交底
- 安全交底丨机动翻斗车安全交底
- 安全交底丨散装水泥车安全交底
- 安全交底丨油罐车安全交底
- 安全交底丨平板拖车安全交底
- 安全交底丨自卸汽车安全交底
- 安全交底丨载重汽车安全交底
- 安全交底丨振动冲击夯操作安全交底
- 安全交底丨蛙式夯机操作安全交底
- 安全交底丨轮胎式装载机操作安全交底
- 安全交底丨自行式铲运机操作安全交底
- 安全交底丨拖式铲运机操作安全交底









