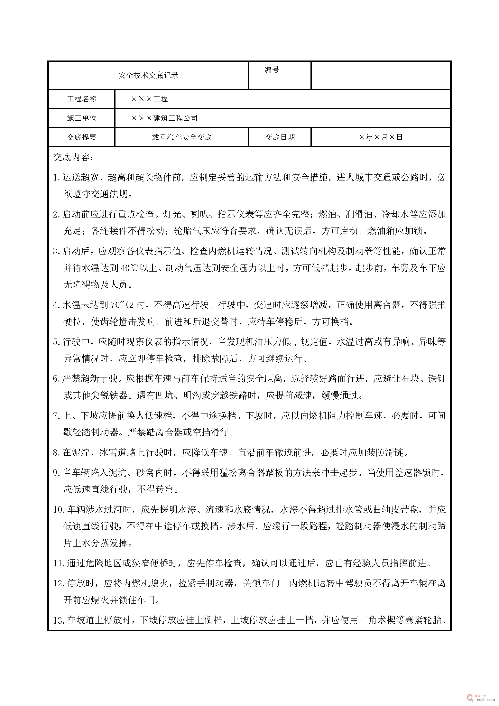
交底内容
1.运送超宽、超高和超长物件前,应制定妥善的运输方法和安全措施,进人城市交通或公路时,必须遵守交通法规。
2.启动前应进行重点检查。灯光、喇叭、指示仪表等应齐全完整;燃油、润滑油、冷却水等应添加充足;各连接件不得松动;轮胎气压应符合要求,确认无误后,方可启动。燃油箱应加锁。
3.启动后,应观察各仪表指示值、检查内燃机运转情况、测试转向机构及制动器等性能,确认正常并待水温达到40℃以上、制动气压达到安全压力以上时,方可低档起步。起步前,车旁及车下应无障碍物及人员。
4.水温未达到70″(2时,不得高速行驶。行驶中,变速时应逐级增减,正确使用离台器,不得强推硬拉,使齿轮撞击发响。前进和后退交替时,应待车停稳后,方可换档。
5.行驶中,应随时观察仪表的指示情况,当发现机油压力低于规定值,水温过高或有异响、异昧等异常情况时,应立即停车检查,排除故障后,方可继续运行。
6.严禁超新亍驶。应根据车速与前车保持适当的安全距离,选择较好路面行进,应避让石块、铁钉或其他尖锐铁器。遇有凹坑、明沟或穿越铁路时,应提前减速,缓慢通过。
7.上、下坡应提前换人低速档,不得中途换档。下坡时,应以内燃机阻力控制车速,必要时,可间歇轻踏制动器。严禁踏离合器或空挡滑行。
8.在泥泞、冰雪道路上行驶时,应降低车速,宜沿前车辙迹前进,必要时应加装防滑链。
9.当车辆陷入泥坑、砂窝内时,不得采用猛松离合器踏板的方法来冲击起步。当使用差速器锁时,应低速直线行驶,不得转弯。
10.车辆涉水过河时,应先探明水深、流速和水底情况,水深不得超过排水管或曲轴皮带盘,并应低速直线行驶,不得在中途停车或换档。涉水后.应缓行一段路程,轻踏制动器使浸水的制动蹄片上水分蒸发掉。
11.通过危险地区或狭窄便桥时,应先停车检查,确认可以通过后,应由有经验人员指挥前进。
12.停放时,应将内燃机熄火,拉紧手制动器,关锁车门。内燃机运转中驾驶员不得离开车辆在离开前应熄火并锁住车门。
13.在坡道上停放时,下坡停放应挂上倒档,上坡停放应挂上一档,并应使用三角术楔等塞紧轮胎。
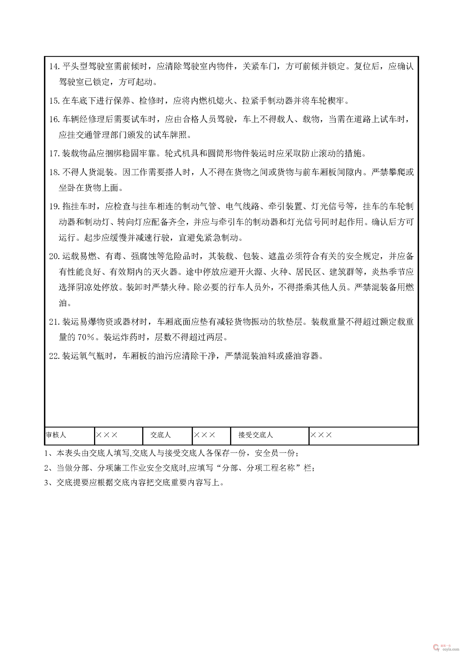
14.平头型驾驶室需前倾时,应清除驾驶室内物件,关紧车门,方可前倾并锁定。复位后,应确认驾驶室已锁定,方可起动。
15.在车底下进行保养、检修时,应将内燃机熄火、拉紧手制动器并将车轮楔牢。
16.车辆经修理后需要试车时,应由合格人员驾驶,车上不得载人、载物,当需在道路上试车时,应挂交通管理部门颁发的试车牌照。
17.装载物品应捆绑稳固牢靠。轮式机具和圆筒形物件装运时应采取防止滚动的措施。
18.不得人货混装。因工作需要搭人时,人不得在货物之间或货物与前车厢板间隙内。严禁攀爬或坐卧在货物上面。
19.拖挂车时,应检查与挂车相连的制动气管、电气线路、牵引装置、灯光信号等,挂车的车轮制动器和制动灯、转向灯应配备齐全,并应与牵引车的制动器和灯光信号同时起作用。确认后方可运行。起步应缓慢并减速行驶,宜避免紧急制动。
20.运载易燃、有毒、强腐蚀等危险品时,其装载、包装、遮盖必须符合有关的安全规定,并应备有性能良好、有效期内的灭火器。途中停放应避开火源、火种、居民区、建筑群等,炎热季节应选择阴凉处停放。装卸时严禁火种。除必要的行车人员外,不得搭乘其他人员。严禁混装备用燃油。
21.装运易爆物资或器材时,车厢底面应垫有减轻货物振动的软垫层。装载重量不得超过额定载重量的70%。装运炸药时,层数不得超过两层。
22.装运氧气瓶时,车厢板的油污应清除干净,严禁混装油料或盛油容器。
交底预览
下载地址
本文附件下载地址
更多规范获取方式:关注本站官方微信公众号,回复规范编号如 “50300” 获取下载链接。
相关文章
- 机械设备安全生产标准化图册
- 塔吊使用、维修、保养技术方案
- 机械设备一览表
- 高处作业吊篮安全管理,228页PPT可下载
- 建筑施工安全规范图解,图文并茂,用作安全教育再合适不过!
- 建筑起重机械安全监督管理规定(2008年版丨建设部令第166号)
- 施工升降机(物料提升机)安全技术要点
- 常用施工机械安全技术操作规程培训讲义PPT
- 各种压缩机的动态原理图
- 2021年版常规建筑起重机械安全管理丨175P+PPT,可下载
- 安全交底丨施工机械使用安全交底
- 安全交底丨电焊工具和使用安全交底
- 安全交底丨附着式、平板式振动器安全交底
- 安全交底丨插入式振动器操作安全交底
- 安全交底丨混凝土泵车操作安全交底
- 安全交底丨混凝土泵操作安全交底
- 安全交底丨混凝士搅拌输送车操作安全交底
- 安全交底丨混凝土搅拌机操作安全交底
- 安全交底丨螺旋钻孔机操作安全交底
- 安全交底丨履带式打桩机操作安全交底
- 安全交底丨柴油打桩锤操作安全交底
- 安全交底丨桩工机械操作安全交底
- 安全交底丨叉车安全交底
- 安全交底丨皮带输送机安全交底
- 安全交底丨机动翻斗车安全交底
- 安全交底丨散装水泥车安全交底
- 安全交底丨油罐车安全交底
- 安全交底丨平板拖车安全交底
- 安全交底丨自卸汽车安全交底
- 安全交底丨载重汽车安全交底
- 安全交底丨振动冲击夯操作安全交底
- 安全交底丨蛙式夯机操作安全交底
- 安全交底丨轮胎式装载机操作安全交底
- 安全交底丨自行式铲运机操作安全交底
- 安全交底丨拖式铲运机操作安全交底










