一 真题
一 单选题
每题的备选项中,只有1 个最符合题意
1、 在工程总承包模式下,负责施工图准备工作的单位是( )
A、工程设计单位
B、工程建设单位
C、工程总承包单位
D、工程总承包管理单位
答案:C
解析:在工程总承包模式下,施工图纸的准备也将由工程总承包单位完成。
2、 关系国计民生、公共属性较强的项目采用政府和社会资本合作方式时,民营企业股权的最低占比原则上是( )
A、30%
B、35%
C、40%
D、45%
答案:B
解析:关系国计民生、公共属性较强的项目,民营企业股权占比原则上不低
于35%
3、 建设工程采用CM 模式时,代理型合同和非代理型合同的共同点是( )
A、CM单位均不赚取总包与分包之间的差价
B、CM 单位均须负责工程分包的发包工作
C、均采用保证最大工程费用(GMP)加酬金合同形式
D、建设单位控制工程造价的风险均较小
答案:A
解析:CM 单位不赚取总包与分包之间的差价。与总分包模式相比,CM 单位与分包单位或供货单位之间的合同价是公开的,建设单位可以参与所有分包工程或设备材料采购招标及分包合同或供货合同的谈判。CM 单位在进行分包谈判时,会努力降低分包合同
价。经谈判面降低合同价的节约部分全部归建设单位所有,CM 单位可获得部分奖
励,这样,有利于降低工程费用。
4、 根据固定资产投资项目资本金制度,水泥项目的最低资本金比例是( )。
A、30%
B、35%
C、40%
D、45%
答案:B
解析:
5、 施工单位做好施工准备后,应向项目监理机构提交( )
A、工程开工时间确认书
B、开工通知
C、工程开工报审表
D、开工报告
答案:C
解析:施工单位做好施工准备后,应向项目监理机构报送工程开工报审表及相关资料申请开工。
6、 工程质量监督机构核验工程质量保证资料的目的是( )
A、跟踪质量形成过程
B、验证责任主体行为
C、推查质量事故隐患
D、验证工程实体质量
答案:D
解析:核验工程质量保证资料的目的是验证工程实体质量。
7、 与业主方相比,工程总承包方项目管理目标不同点( )
A、质量目标
B、进度目标
C、成本目标
D、绿色目标
答案:C
解析:业主方项目管理是指站在业主角度,通过有效控制工程建设进度、质量和投资目标,最终实现工程项目的价值。工程总承包方依靠自身的技术和管理优势或实力,在工程设计、采购、施工、试运行等各个环节,有效管理其承包工程的进度、质量、成本、安全及绿色目标,全面履行工程总承包合同,为业主交付合格且富有价值的工程项目。
8、 从施工承包单位角度看,工程成本是指以货币表示的( )阶段资源耗费。
A、投标、施工及竣工验收
B、投标、设计、采购、施工及竣工验收
C、决策、设计、施工及竣工验收
D、决策、设计、采购、施工及竣工验收
答案:A
解析:对于施工承包单位而言,工程成本就是投标阶段、施工阶段及竣工验收阶段的资源耗费;
9、 施工成本分析过程中,将同类指标不同时期的数值进行对比后求出比率方法是( )。
A、构成比率法
B、相关比率法
C、综合比率法
D、动态比率法
答案:D
解析:动态比率法是将同类指标不同时期的数值进行对比,求出比率,以分析该项指标的发展方向和发展速度。
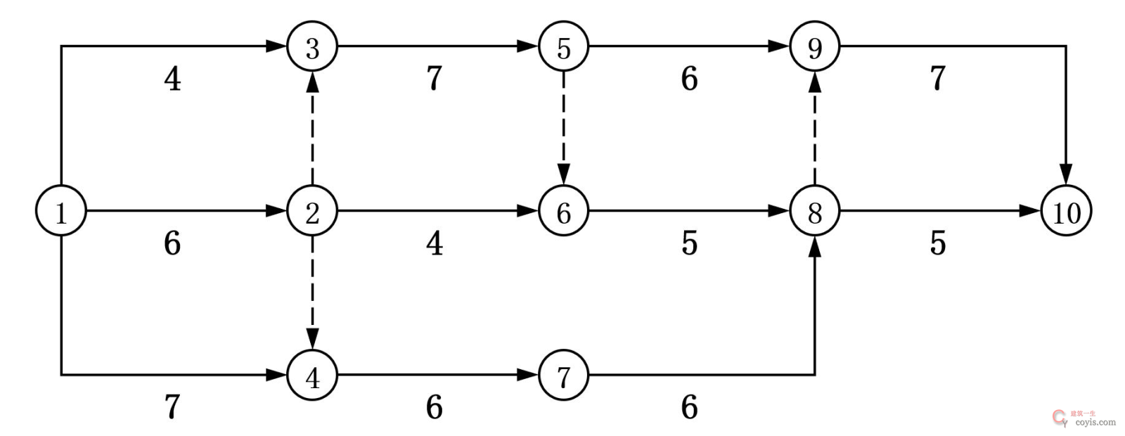
10、 其中包含关键工作(不含虚工作)的是( )项。

A、7
B、5
C、6
D、8
答案:A
解析:由图可知,存在两条关键线路,所以有7个关键工作。
11、 施工投标人在投标截上时间前撤回投标文件的,招标人应在收到该投标人书面撤回通知之日起( )日内退还其投标保证金。
A、7
B、10
C、14
D、5
答案:D
解析:招标人已收取投标保证金的,应自收到投标人书面撤回通知之日起5日内退还。
12、 工程项目目标体系中,通常采用定性方法进行分析论证的是( )。
A、安全目标、绿色目标
B、质量目标、进度目标
C、绿色目标、成本目标
D、进度目标、成本目标
答案:A
解析:在工程项目目标体系中,质量、安全及绿色目标通常会采用定性分析方法,而进度、成本目标则需要采用定量分析方法。
13、 承包商通过优化施工方案降低其复杂性属于施工风险管理中的( )策略。
A、风险规避
B、风险减轻
C、风险转移
D、风险自留
答案:B
解析:在工程施工中,可通过降低施工方案的复杂性来减小风险事件发生的概率。
14、 根据FIDIC《施工合同条件》(新红皮书),合同组成文件包括:1 图纸;2资料表;3 规范要求。仅就上述合同文件而言,正确的优先解释顺序是( )。
A、1-2-3
B、2-3-1
C、3-1-2
D、2-1-3
答案:C
解析:
根据FIDIC《施工合同条件》(新红皮书),施工合同由如下文件组成,如有矛盾、歧义或不一致,优先解释顺序如下:①合同协议书;②中标函;③投标函;④专用条件A 部分–合同数据;⑤专用条件B 部分–特别规定;⑥通用条件;⑦规范要求;⑧图纸;⑨资料表;⑩联营体承诺书(如果承包商是联营体);⑪构成合同组成部分的任何其他文件。
15、 清洁生产“三清一控”,一控是指( )。
A、减量化
B、全过程
C、全要素
D、碳排放
答案:B
解析:清洁生产的主要内容可归纳为“三清一控”:①清洁的原料与能源;②清洁的生产过程;③清洁的产品;④贯穿于清洁生产的全过程控制。
16、 为保护施工现场环境,在装饰装修阶段的作业区目测扬尘高度应小于( )m。
A、1.0
B、0.5
C、1.5
D、2.0
答案:B
解析:结构施工、安装装饰装修阶段,作业区目测扬尘高度小于0.5m。
17、 根据《标准施工招标文件》,关于计日工价款的说法,正确的是( )。
A、计日工价款应由承包人汇总后,按合同约定列入进度付款申请单
B、采用计日工计价的变更工作,相应价款应从暂估价中支付
C、承包人应按月提交变更工作人员名单,并向监理人报送计日工价款支付报表
D、计日工单价应按照成本加利润的原则,由监理人与承包人商定
答案:A
解析:B 选项说法错误,采用计日工计价的任何一项变更工作,应从暂列金额中支付。
C 选项书法错误,承包人应在该项变更的实施过程中,每天提交以下报表和有关凭证报送监理人审批。
D 选项说法错误,其价款按列人已标价工程量清单中的计日工计价子目及其单价进行计算。
18、 计划月浇筑砼8000m³,预算单价500 元/m³,实际浇砼7000m³,实际单价540/m³,进度绩效为( )。
A、0.810
B、1.058
C、0.875
D、1.143
答案:C
解析:SPI=已完工作预算费用/拟完工作预算费用=7000*500/8000*500=0.875
19、 施工单位将施工责任成本从施工合同价中分离出来后,最终完成施工责任成本分解工作的部门是( )。
A、商务部门
B、工程部门
C、财务部门
D、技术部门
答案:A
解析:标价分离完成后,根据项目综合情况, 施工单位管理部门与施工项目经理共同确认标价分离、成本降低率,商务部门完成施工责任成本分解。
20、 下列施工现场发生的损失中,属于建筑工程一切险除外责任的是( )。
A、工艺不善引起的事故损失
B、矫正原材料缺陷造成的损失
C、火灾引起的在建工程损失
D、水灾引起的施工机械损坏
答案:B
解析:建筑工程一切险保单中的除外贵任通常包括:
①设计错误引起的损失和费用;
②自然磨损、内在或潜在缺陷、物质本身变化、自燃、自热、氧化、锈蚀、渗漏、鼠咬、虫蛀、大气(气候或气温)变化、正常水位变化或其他渐变原因造成的保险财产自身的损失和费用;
③因原材料缺陷或工艺不善引起的保险财产本身的损失以及为换置,修理或矫正这些缺点错误所支付的费用;
④非外力引起的机械或电气装置损坏,或施工用机具、设备、机械装置失灵造成的本身损失;
⑤维修保养或正常检修的费用;
⑥档案、文件、账簿、票据、现金、各种有价证券、图表资料及包装物料的损失;
⑦货物盘点时发现的盘亏损失;
⑧领有公共运输行驶执照的,或已由其他保险予以保障的车辆、船舶和飞机的损失;
⑨在保险单保险期限终止前,被保险财产中已由工程所有人签发完工验收证书或验收合格或实际占有或使用或接收的部分。
21、 编制单位工程施工进度计划时需要进行的工作有:1 确定施工顺序:2 划分工作;3 确定工作持续时间。仅就上述工作而言,正确的工作程序是( )。
A、1-3-2
B、2-1-3
C、1-2-3
D、2-3-1
答案:B
解析:单位工程施工进度计划可按以下程序和方法编制:
(1)划分工作。
(2)确定施工顺序。
(3)计算工程量。
(4)计算劳动量和机械台班数。
(5)确定工作的持续时间。
(6)编制初始施工进度计划。
(7)施工进度计划的调整和优化。
22、 编制施工成本计划的关键是( )。
A、明确责任成本
B、进行成本分析
C、分解综合成本
D、确定目标成本
答案:D
解析:施工成本计划的编制应以成本预测为基础,关键是确定目标成本。
23、 成文信息分为要求保持和要求保留两类。下列成文信息中,属于要求保持的是( )。
A、设计评审
B、人员能力证据
C、质量方针
D、外部供方评价
答案:C
解析:①要求保持的成文信息。包括:质量管理体系的范围、质量方针、质量目标。
②要求保留的成文信息。包括:监视和测量资源的校准与检定证据,人员能力证据,与产品和服务有关要求的评审,设计与开发输人,设计与开发的评审、验证和确认,设计与开发输出设计与开发的变更,外部供方的评价、选择和重新选择,可追溯性的唯一性标识,外部供方或顾客财产发生丢失、损坏的情况,生产和服务提供的变更,产品和服务放行的证据,不合格输出控制的证据,管理体系绩效和有效性评价结果的证据,内审实施及其结果的证据,不合格与纠正措施的证据。
24、 下列工程进度计划中,能够对全工地性工程的施工期限及开竣工日期作出安排的是( )。
A、单位工程施工进度计划
B、工程项目建设总进度计划
C、分部工程施工进度计划
D、施工总进度计划
答案:D
解析:施工总进度计划是指根据施工部署中施工方案和施工项目开展程序,对承包范围内所有单位工程作出时间上的安排。其目的在于确定各单位工程及全工地性工程的施工期限及开竣工日期,进而确定施工现场劳动力、材料、成品、半成品、施工机械的需求数量和调配情况,以及现场临时设施的数量、水电供应量和能源、交通需求量。
25、 下列建设工程招标投标行为中,属于要约行为的是( )
A、招标人发布招标公告
B、招标人发售招标文件
C、投标人提交投标文件
D、招标人发出中标通知书
答案:C
解析:根据《中华人民共和国民法典》,要约和承诺是订立合同的必经环节。
建设单位招标属于要约邀请,建筑企业投标即属于要约,这是签订工程合同的重要环节。
26、 为推动对外承包工程转型升级和高质量发展,除坚持企业主体、互利共赢和规范有序原则外,还应坚持的原则是( )。
A、属地经营
B、性价合理
C、多边合作
D、质量优先
答案:D
解析:指导意见提出如下基本原则:
(1)坚持企业主体。
(2)坚持质量优先。
(3)坚持互利共赢。
(4)坚持规范有序。
27、 工程网络计划工期优化的基本方法是通过( )来达到优化目标。
A、改变关键工作之间的逻辑关系
B、压缩关键工作的持续时间
C、增加非关键工作的资源投入
D、降低非关键工作的资源强度
答案:B
解析:工期优化的基本方法是在不改变网络计划中各项工作之间逻辑关系的前提下,通过压缩关键工作的持续时间来达到优化目标。
28、 工程施工临边作业时,作业面距坠落基准准面高度达到2m 及以上的,应在临空一侧采取的防护措施是( )。
A、设置高度不小于1.2m 的防护栏杆,并设置挡脚板
B、设置防护栏杆,并采用密目式安全立网封闭
C、设置警示标志,并安排专人值守
D、采用工具式栏板封闭,并设置挡脚板
答案:B
解析:距坠落基准面高度2m 及以上进行临边作业时,应在临空一侧设置防护栏杆,并应采用密目式安全立网或工具式栏板封闭。
29、 承包人提出索赔的期限自( )时终止。
A、承包人接受竣工付款证书
B、承包人提交最终结清申请单
C、承包人提交竣工验收报告
D、承包人接受最终结清证书
答案:D
解析:承包人按合同约定提交的最终结清申请单中,只限于提出工程接收证书颁发后发生的索赔。提出索赔的期限自接受最终结清证书时终止。
30、 下列施工合同计价方式中,施工单位基本没有费用风险的是( )
A、总价合同
B、成本加固定酬金合同
C、目标成本加奖罚合同
D、单价合同
答案:B
解析:

31、 工程施工过程中,每一分项工程实施前的技术交底书应由( )编制。
A、企业技术负责人
B、项目质量管理人员
C、施工班组负责人
D、项目技术人员
答案:D
解析:每一分项工程开始实施前均要进行交底。为做好技术交底,应由项目技术人员编制技术交底书,并经项目技术负责人批准。
32、 除施工单位项目负责人和项目技术负责人外,参加地基与基础、主体结构等分部工程验收的施工单位人员是( )
A、合同、技术部门负责人
B、技术、质量部门负责人
C、质量、安全部门负责人
D、合同、质量部门负责人
答案:B
解析:勘察、设计单位项目负责人和施工单位技术、质量部门负责人应参加地基与基础分部工程的验收。
33、 某工程施工管理人员检查质量时,发现混凝士结构板表面有宽度为0.4mm且较深的裂缝。经分析研究后判定不影响结构安全和使用,对此可采用的返修处理方法是( )。
A、表面密封法
B、嵌缝密闭法
C、灌浆修补法
D、增大截面法
答案:C
解析:当裂缝较深时,则应采取灌浆修补的方法。
34、 建筑信息模型中的信息可以随着工程建设进展和变化而更新和调整。这反映了建筑信息模型的( )特征。
A、完备性
B、关联性
C、动态性
D、一致性
答案:C
解析:模型信息的动态性:建筑信息模型中的信息可以随着工程建设不同阶段和变化而更新和调整。它强调了建筑信息模型作为一个动态的数据存储和管理工具的特性。
35、 采用生命周期评估(LCA)方法评价绿色施工时、需进行的工作有:①清单分析;②解释说明;③影响评估。仅就上述工作而言,正确的工作程序是( )。
A、1-2-3
B、2-3-1
C、1-3-2
D、2-1-3
答案:C
解析:LCA 方法应用可分为以下四个阶段:
(1)目的与范围确定;
(2)清单分析;
(3)影响评估;
(4)解释说明。
36、 承包人应在( )前负责维护和照管工程。
A、竣工清场完成
B、工程接收证书颁发
C、缺陷责任期届满
D、竣工付款证书颁发
答案:B
解析:工程接收证书颁发前,承包人应负责照管和维护工程。工程接收证书颁发时尚有部分未峻工工程的,承包人还应负责未竣工工程的照管和维护工作,直至竣工后移交给发包人为止。
37、 下列无损检测方法中,适用于检测混凝士结构内部质量缺陷的是( )
A、X射线应力测试法
B、超声波探伤法
C、光弹性薄膜法
D、电磁感应检测法
答案:B
解析:在常规无损检测方法中,超声和射线照相方法主要用于探测被检物的内部缺陷;
38、 除专用合同条款另有约定外,解释顺序排在”承包人建议书”之后的合同文件是( )。
A、发包人要求
B、通用合同条款
C、专用合同条款
D、价格清单
答案:D
解析:设计施工总承包合同文件包括:合同协议书、中标通知书、投标函及投标函附录、专用合同条款、通用合同条款、发包人要求、承包人建议书、价格清单及组成设计施工总承包合同的其他文件。
39、 夜间场界环境噪声不得超过( )。
A、60dB(A)
B、65dB(A)
C、55dB(A)
D、70dB(A)
答案:C
解析:现场噪声排放不得超过国家标准《建筑施工场界噪声限值》GB 12523—2011的规定,昼间场界环境噪声不得超过70dB(A),夜间场界环境噪声不得超过55dB(A)。
40、 对于投资主体直接或通过控制的境外企业开展的敏感类项目,应实行的投资管理方式是( )。
A、审批制
B、备案制
C、核准制
D、登记制
答案:C
解析:实行核准管理的范围是投资主体直接或通过其控制的境外企业开展的敏感类项目,核准机关是国家发展和改革委员会。
41、 工程网络计划中,可判定为关键线路的是( )的线路。
A、双代号网络计划中由关键节点组成
B、单代号网络计划中由关键工作组成
C、单代号搭接网络计划中无虚工作
D、双代号时标双络计划中无波形线
答案:D
解析:A 选项错误,双代号网络计划中由关键节点组成的线路不一定是关键线路。
B 选项错误,单代号网络计划中由关键工作组成的线路不一定是关键线路,且时间间隔为0的线路才是关键线路。
C 选项错误,关键线路可以路过虚工作。
42、 下列环境管理体系核心内容中需要明确组织环境方针的是( )。
A、领导作用
B、绩效评价
C、体系策划
D、组织所处环境
答案:A
解析:领导作用包括三方面内容:①领导作用和承诺;②环境方针;③组织的角色、职责和权限。
43、 下列施工过程中的行为或状态,属于第一类危险源的是( )
A、建筑工人违章进入危险区域
B、施工现场管理人员违章指挥
C、施工现场存在有毒有害物质
D、高空作业平台未设防护栏杆
答案:C
解析:第一类危险源是指施工现场及施工生产过程中存在的,可能发生意外释放能量(机械能、电能、势能、化学能、热能等)的根源,包括施工现场及施工生产过程中各种能量或危险物质。
①能量源:直接产生、供给能量的装置和设备,如变电站、锅炉;具有较高势能的装置、设备、场所,如起重/提升机械、高度差较大的场所;可能发生能量蓄积或突然释放的装置、设备、场所,如压力容器、受压设备、封闭的金属加工空间、炸药/化学物质储存空间等;运行或作业过程中拥有能是的人或物(能量载体),如带电导体、行驶中的车辆、作业中的施工机具。
②危险物质:一类是干扰人体与外界能量交换的有害物质,如一氧化碳、氮气;另一类是具有化学能的危险物质,分为可燃烧爆炸危险物质和有毒、有害危险物质两类,如炸药、氯气、苯、二氧化硫等。
44、 造成下列损失的施工安全事故中属于重大事故的是( )
A、5人死亡、65人重伤,1.2亿元直接经济损失
B、9人死亡,45人重伤,2000万元直接经济损失
C、1人死亡、49人重伤,3000万元直接经济损失
D、2人死亡、53人重伤,4000万元直接经济损失
答案:D
解析:依据《生产安全事故报告和调查处理条例》,生产安全事故分为以下等级:
(1)特别重大事故,是指造成30 人及以上死亡,或者100 人及以上重伤(包括急性工业中毒,下同),或者1 亿元及以上直接经济损失的事故。
(2)重大事故,是指造成10 人及以上30 人以下死亡,或者50 人及以上100 人以下重伤,或者5000 万元及以上1 亿元以下直接经济损失的事故。
(3)较大事故,是指造成3 人及以上10 人以下死亡,或者10 人及以上50 人以下重伤,或者1000 万元及以上5000 万元以下直接经济损失的事故。
(4)一般事故,是指造成3 人以下死亡,或者10 人以下重伤,或者1000 万元以下直接经济损失的事故。
A 选项属于特别重大事故。B、C 选项属于较大事故。
45、 下列风险管理原则中,有助于风险管理获得一致和可比较结果的是( )
A、整合和定制化
B、定制化和包容性
C、结构化和全面性
D、动态性和持续改进
答案:C
解析:用结构化和全面性的方法开展风险管理,有助于获得一致和可比较的结果。
46、 工程项目管理中应用责任矩阵的目的是( )
A、避免职责不清而出现推诿扯皮现象
B、避免各管理部门之间信息沟通不畅
C、促进工程项目管理专业人员培养
D、便于评价工程项目管理绩效
答案:A
解析:工项目管理中运用责任矩阵主要有以下作用:
(1)将工程项目管理的具体任务分配、落实到相关职能部门或人员,使工程项目部人员分工一目了然。
(2)清楚地显示出工程项目部各部门或个人的角色、职责和相互关系,避免职责不清而出现推诿、扯皮现象。
(3)有利于项目经理从总体上分析管理任务的分配是否平衡适当,以便进行必要的调整和优化,确保最适合的人员去做最适当的事情,从而提高项目管理工作效率。
47、 根据《建设工程施工专业分包合同(示范文本)》,分包人应完成的工作是( )。
A、负责整个施工场地的管理工作
B、对分包工程进行设计并承担相应设计费用
C、为运至施工场地内用于分包工程的材料办理保险
D、向承包人提交一份详细施工组织设计
答案:D
解析:分包人应完成的工作有:
①按照分包合同约定,对分包工程进行设计(分包合同有约定时)、施工、峻工和保修。
②按照合同专用条款约定的时间,完成规定的设计内容,报承包人确认后在分包工程中使用。承包人承担由此发生的费用。
③向承包人提交一份详细施工组织设计,承包人应在专用条款约定的时间内批准,分包人方可执行。分包人不能按承包人批准的进度计划施工的,应根据承包人的要求提交一份修订的进度计划,以保证分包工程如期竣工。
④分包人应允许承包人、发包人、项目监理机构及其三方中任何一方授权的人员在工作时间内,合理进入分包工程施工场地或材料存放的地点,以及施工场地以外与分包合同有关的分包人的任何工作或准备的地点,分包人应提供方便。
⑤已竣工工程未交付承包人之前,分包人应负责已完分包工程的成品保护工作,保护期间发生损坏,分包人自费予以修复;承包人要求分包人采取特殊措施保护的工程部位和相应的追加合同价款,双方在合同专用条款内约定。
此外,分包人必须为从事危险作业的职工办理意外伤害保险,并为施工场地内自有人员生命财产和施工机械设备办理保险,支付保险费用。
48、 下列施工质量统计分析方法中,可用来分析、追溯质量缺陷产生原因的是( )。
A、鱼刺图法
B、直方图法
C、分层法
D、相关图法
答案:A
解析:因果分析图又称为质量特性因果图、鱼刺图或树枝图,是一种反映质量特性与质量缺陷产生原因之间关系的图形工具,可用来分析、追溯质量缺陷产生的最根本原因。
49、 施工投标文件编制完成后,按招标文件要求全面校对投标文件的正确做法是( )。
A、合理化建议内容无须进行多人次校对
B、编制人员校对后无需交由相关负责人审核
C、工程总报价至少应由两人分别校对一遍
D、校对时只是重点检查投标文件页码是否有误
答案:C
解析:特别是对于较关键的内容,如工程总报价、优惠条件、合理化建议、工程总工期及质量目标、项目经理部及主要组成人员简介、特殊工程施工方法等,至少应由两人各自分别校对一遍。
50、 下列危险源辨识与评价方法中,仅用于风险评价的是( )
A、LEC评价法
B、安全检查表法
C、事故树分析法
D、危险与可操作性分析法
答案:A
解析:评价法侧重于风险评价,该方法用与风险有关的三种因素指标值的乘积来评价操作人员伤亡风险的大小。
51、 进行施工质量检验时,将检验对象总体中的抽样单元按某种次序排列,在规定范围内随机抽取一个或一组初始单元,然后按一套规则确定其他样本单元的抽样方法是( )
A、分级随机抽样
B、系统随机抽样
C、分层随机抽样
D、整群随机抽样
答案:B
解析:
系统随机抽样是指将总体中的抽样单元按某种次序排列,在规定范围内随机抽取一个或一组初始单元,然后按一套规则确定其他样本单元的抽样方法。如每隔一定时间或空间抽取一个样本,其第一个样本是随机的,所以又称为机械随机抽样。
用系统随机抽样得到的样本称为系统样本。
52、 根据施工质量验收标准,检验批质量应按( )验收。
A、主控项目和一般项目
B、关键项目和一般项目
C、观感质量和关键项目
D、主控项目和观感质量
答案:A
解析:检验批质量应按主控项目和一般项目验收,并应符合下列规定:
①主控项目和一般项目的确定应符合国家现行强制性工程建设标准和现行相关标准的规定;
②主控项目的质量经抽样检验应全部合格;
③一般项目的质量应符合国家现行相关标准的规定;
④应具有完整的施工操作依据和质量验收记录。
53、 下列项目群关键角色和责任者中,负责整个项目群战略和支持的是( )。
A、项目群经理
B、项目群协调人
C、项目群管理团队负责人
D、项目群发起人
答案:D
解析:关键角色和责任者包括:项目群发起人、项目群经理及项目群管理团队。项目群发起人对整个项目群战略和项目群支持负责任;
54、 施工项目经理具有的权限是( )
A、组建项目经理部并选用项目团队成员
B、负责项目投标并参与签订施工合同
C、负责确定分包单位并签订分包合同
D、组织项目团队成员绩效考核评价
答案:D
解析:施工项目经理应具有但不限于下列权限:
①参与项目投标及施工合同签订;
②参与组建项目经理部,提名项目副经理、项目技术负责人,选用项目团队成员;
③主持项目经理部工作,组织制定项目经理部管理制度;
④决定企业授权范围内的资源投入和使用;
⑤参与分包合同和供货合同签订;
⑥在授权范围内直接与项目相关方进行沟通;
⑦根据企业考核评价办法组织项目团队成员绩效考核评价,按企业薪酬制度拟定
项目团队成员绩效工资分配方案,提出不称职管理人员解聘建议。
55、 在资源投入允许的条件下,施工项目可采取下列不同的施工组织方式:1平行施工:2 流水施工:3 依次施工。按施工期由长至短排序,三种施工组织方式的正确排序是( )。
A、3-2-1
B、1-2-3
C、2-3-1
D、3-1-2
答案:A
解析:平行施工方式工期最短,其次是流水施工,工期最长的是依次施工。
56、 施工成本指标控制过程包含的工作有:1 采集成本数据:2 确定成本管理分层次目标:3 调整改进成本管理方法。仅就上述工作而言正确的工作程序是( )。
A、1-2-3
B、2-1-3
C、2-3-1
D、1-3-2
答案:B
解析:施工成本指标控制过程:
(1)确定成本管理分层次目标。
(2)采集成本数据,监测成本形成过程。
(3)找出偏差,分析原因。
(4)制定对策,纠正偏差。
(5)调整改进成本管理方法。
57、 智慧工地总体架构可分为不同层次,其中的核心层是( )
A、感知层
B、网络层
C、门户层
D、应用层
答案:D
解析:应用层:这一层是智慧工地的核心,主要包括各种基于数据的智能应用。
58、 某分部工程有3个施工过程,划分为4个施工段组织非节奏流水施工,流水节拍见下表,则流水施工工期是( )天。

A、26
B、21
C、22
D、25
答案:A
解析:根据大差法可计算出K12=4,K23=4,所以流水施工工期=4+4+5+4+5+4=26天。
59、 关于本质安全化系统的说法,正确的是( )
A、狭义的本质安全是指人、物和系统的安全可靠性
B、可依靠控制系统、报警系统、自联锁系统减小事故发生概率
C、本质安全是绝对安全的理想状态,实际运行中很难达到
D、广义的本质安全系统不具有”失误一安全功能”和”故障-安全功能”
答案:C
解析:A 选项错误,本质安全化,狭义上讲是指机器、设备和工艺本身所具有的安全性能。
B 选项错误,本质安全的理念是从工艺源头上永久地消除风险,而不是仅仅靠控制系统、报警系统、联锁系统的使用来减小事故发生概率和减轻事故后果的严重性。
D 选项错误,狭义的本质安全系统固有两项功能:①失误一安全功能。指设备、设施和技术工艺本身具有自动防止人的不安全行为的功能,即使人的行为失误,也不会发生事故或伤害;②故障–安全功能。指设备、设施或技术工艺发生故障或损坏时,还能暂时维持正常工作或自动转变为安全状态。
广义的本质安全系统仍然具有”失误一安全功能”和“故障一安全功能”,只是其范围更广泛,包括人的安全可靠性、物的安全可靠性、系统的安全可靠性和制度的规范性。
60、 下列工程进度比较方法中,仅适用于比较工程进度计划中某项工作实际进度与计划进度的是( )。
A、横道图比较法
B、S曲线比较法
C、前锋线比较法
D、赢得值比较法
答案:A
解析:在施工进度计划执行过程中,只需将检查收集的实际进度数据加工整理后直接以横道线形式平行绘制于原计划横道线下方,即可形象直观地反映各项工作的实际进度、计划进度及其偏差情况。B、C 选项,还能对整个进度进行预测。D 选项属于成本控制的方法。
61、 建设工程组织流水施工时,用来区别流水施工组织方式的特征参数是( )。
A、流水强度
B、流水节拍
C、流水段数
D、流水步距
答案:B
解析:在流水施工中,由于流水节拍的规律不同,决定了流水步距、流水施工工期的计算方法等也不同,甚至影响各施工过程的专业工作队数目。流水节拍表明流水施工的速度和节奏性。流水节拍小,其流水速度快,节奏感强;反之则相反。流水节拍决定单位时间的资源供应量,同时,流水节拍也是区别流水施工组织方式的特征参数。
62、 处理施工变更的正确做法是( )
A、监理人应提前7天向劳务分包人发出变更通知
B、承包人项目经理应提前14 天向劳务分包人发出变更通知
C、劳务分包人不得对原工程设计进行变更
D、承包人承担变更所增加的劳务报酬,但工期不予顺延
答案:C
解析:A、B 选项错误,施工中如发生对原工作内容进行变更,工程承包人项目经理应提前7天以书面形式向劳务分包人发出变更通知。
D 选项错误,因变更导致劳务报酬的增加及造成的劳务分包人损失,由工程承包人承担,延误的工期相应顺延。
63、 下列影响质量的环境因素中,属于技术环境因素的是( )
A、质量检验制度
B、水文地质条件
C、质量评价标准
D、周边建筑工程
答案:C
解析:技术环境包括施工所依据的规范、规程、设计图纸、质量评价标准等因素。A 选项属于管理环境因素。B、D 选项属于自然环境因素。
64、 根据《项目管理知识体系指南(第7版)》衡量项目成功的标志是( )
A、按期交付项目成功
B、可交付成果得到相关验收
C、实现收益并获取价值
D、达到预期目标并实现品质提升
答案:C
解析:《项目管理知识体系指南(第7 版)》提出了以价值为导向的项目管理,认为衡量项目成功的标志应由传统项目管理所强调的范围、进度、成本三重要素(“铁三角”)约束下满足质量要求从而成功地交付项目可交付成果,转变为实现收益并获取价值。
65、 根据国家标准《建筑与市政工程绿色施工评价标准》的“一般项”要求,建筑垃圾回收利用率应达到的标准是( )
A、30%
B、20%
C、40%
D、50%
答案:A
解析:建筑垃圾回收利用率宜达到30%。
66、 工程项目管理采用强矩阵式组织结构的优点是( )
A、有利于从各职能部门择优选定项目经理
B、有利于加强各职能部门之间的协调配合
C、有利于各职能部门考核项目组成员绩效
D、有利于打通各职能部门之间的技术壁垒
答案:B
解析:采用强矩阵式组织结构有利于加强各职能部门之间的协调配合。
67、 英国土木工程师学会(ICE)颁布的工程施工合同(ECC)所建立的合作机制具有的特征是( )。
A、合作伙伴、目标合同、避免诉讼
B、早期警告、补偿事件、合作伙伴
C、目标合同、避免诉讼、早期警告
D、避免诉讼、早期警告、补偿事件
答案:B
解析:ECC 通过建立以合作伙伴(Partners)、早期警告(Early Warning)、补偿事件(Compeneation Events)为特征的合作机制,让项目各方致力于提高整个工程项目的管理水平。
68、 特种作业人员连续从事本工种不满10年的,对其特种作业操作证的复审要求是( )。
A、每年复审1次
B、每2年复审1次
C、每6年复审1次
D、每3年复审1次
答案:D
解析:特种作业操作证每3年复审1次。
69、 职业健康安全管理体系标准应用灵活性的表现是( )
A、与其他管理体系兼容
B、强调预防为主和持续改进
C、只对方针、目标和体系要素做出要求
D、基于PDCA 循环保证管理规范化
答案:C
解析:应用的灵活性。职业健康安全管理体系标准适用于组织控制下的职业健康安全风险,这些风险必须考虑到诸如组织运行所处环境、组织工作人员和其他相关方的需求和期望等因素。因此,职业健康安全管理体系标准只对方针、目标和管理体系要素做出要求,既不规定具体的职业健康安全绩效准则,也不提供职业健康安全管理体系的设计规范。
70、 根据FIDIC《施工台同条件》,承包商未能在规定时间收到其应得最终付款的。除合同另有约定外,承包商有权按未得付款的( )年利率收取延误期融资费用。
A、4%
B、3%
C、5%
D、6%
答案:B
解析:如果承包商未能在规定时间收到应得到的期中付款或最终付款,承包商有权就未得到的付款按月计算复利,除非合同另有规定,应按3%年利率向业主收取延误期的融资费用。
二、多选题
每题的备选项中有2 个或2 个以上符合题意,至少有1 个错项。错选,本题不得分;少选,所选的每个选项得0.5 分
71、 下列流水施工参数中,属于空间参数的有( )。
A、流水强度
B、施工过程数
C、流水步距
D、施工段数
E、工作面
答案:DE
解析:空间参数是指在组织流水施工时,用以表达流水施工在空间布置上开展状态的参数。空间参数通常包括工作面和施工段数。
72、 全面质量管理具有的基本特点有( )
A、管理手段的先进性
B、管理内容的全面性
C、管理目标的多样性
D、管理范围的全面性
E、管理方法的多样性
答案:BDE
解析:三全一多样”就是全面质量管理的基本特点。
(1)管理内容的全面性。
(2)管理范围的全面性。
(3)参加管理人员的全面性。
(4)管理方法的多样性。
73、 实施工程项目目标动态控制可采取的技术措施有
A、完善控制工作流程
B、及时办理工程款支付手续
C、审查论证施工方案
D、建立目标控制工作考评机制
E、采用价值工程方法
答案:CE
解析:A、D 选项属于组织措施,B 选项属于经济措施。
74、 下列施工环节中,需要设置质量控制点的有
A、预应力混凝士结构的钢筋张拉工序
B、钢筋混凝士结构中的钢筋架立
C、预应力混凝士结构中的模板支撑
D、预应力混凝土结构表面涂饰
E、地下防水层施工
答案:ABCE
解析:质量控制点的设置应遵循以下原则:
① 施工过程中的关键工序或环节及隐蔽工程,例如【预应力结构的张拉工序】、【钢筋混凝土结构中的钢筋架立】等。
②施工中的薄弱环节或质量不稳定的工序、部位或对象,例如【地下防水层施工】等
③ 对后续工程施工或对后续工序质量或安全有重大影响的工序、部位或对象,例如【预应力结构中的预应力钢筋质量、模板的支撑与固定】等。
④采用新技术、新工艺、新材料的部位或环节。
⑤施工无足够把握、施工条件困难或技术难度大的工序或环节,例如复杂曲线模板的放样等。
75、 建筑企业对项目管理机构可控责任成本考核的内容有( )
A、项目成本计划编制和落实情况
B、项目成本管理工作制度建立情况
C、项目成本管理责任制落实情况
D、项目成本目标和阶段成本目标完成情况
E、各施工队和班组责任成本检查和考核情况
答案:ACDE
解析:企业对项目管理机构可控责任成本的考核包括:
①项目成本目标和阶段成本目标完成情况;
②建立以项目经理为核心的成本管理责任制的落实情况;
③成本计划的编制和落实情况;
④对各部门、各施工队和班组责任成本的检查和考核情况;
⑤在成本管理中贯彻责权利相结合原则的执行惰况。
76、 工程总承包招标文件应包含的内容有( )
A、合同条款及格式
B、发包人提供的资料
C、评标办法
D、图纸和工程量清单
E、投标资格审查办法
答案:ABC
解析:工程总承包招标文件应包括下列内容:①招标公告或投标邀请书;②投标人须知;③评标办法;④合同条款及格式;⑤发包人要求;⑥发包人提供的资料;⑦投标文件格式;⑧投标人须知前附表规定的其他材料。此外,招标人对招标文件的澄清、修改,也构成招标文件的组成部分。
77、 下列施工进度控制工作中,属于施工进度监测系统过程的有( )
A、分析进度偏差产生原因
B、比较分析实际进度与计划进度
C、确定后续工作的限制条件
D、收集整理实际进度数据
E、预测进度偏差对总工期的影响
答案:BD
解析:
78、 工程施工方案中的”施工安排”应包含的内容有( )
A、工程施工条件
B、项目管理机构及其职责
C、工程施工重点和难点分析
D、工程施工顺序及施工流水段
E、施工方法及工艺要求
答案:BCD
解析:(1)工程施工目标。
(2)工程施工顺序及施工流水段。
(3)工程施工的重点和难点分析,并简述主要的管理和技术措施。
(4)项目管理机构及其职责。
79、 EPC 总承包模式中的”E”(Engineering)除一般意义上的工程设计外,所包含的工作内容有( )。
A、工艺流程设计
B、工程管理
C、工程策划
D、工程估算
E、工程融资
答案:ABC
解析:在EPC(设计一采购一施工)模式中,工程总承包单位还要负责材料设备的采购工作,且其中的设计(Engineering)也不是一般意义上的工程设计,含有工艺流程设计、策划和管理等。
80、 除实现源头减量目标外,编制施工现场建筑垃圾减量化专项方案还应实现的目标有( )。
A、集中处理
B、过程控制
C、影响评估
D、循环利用
E、快速处置
答案:BD
解析:应编制施工现场建筑垃圾减量化专项方案,实现建筑垃圾源头减量、过程控制、循环利用。
81、 企业国际承包时,为应对汇率风险可采用的金融工具( )
A、远期合约
B、期权合约
C、货币期货
D、税务优惠
E、货币互换
答案:ABCE
解析:企业可以根据自身情况和需要选择合适的应对汇率风险的金融工具,主要有:①远期合约,即与银行或金融机构签订远期合约,锁定未来一定期限内的汇率,以防汇率波动风险;
②期权合约,即与银行或金融机构签订外汇期权合约,获得在未来约定日期或一定时间内,按照规定汇率买进或卖出一定数量外币的选择权;
③货币期货(又称外汇期货),即与银行或金融机构签订以汇率为标的物的期货合约,根据合同规定的到期日内按约定的汇率进行外汇交割,以规避汇率风险;
④货币互换(又称货币掉期),是指交易双方就两笔金额相同、期限相同、但货币不同的债务资金之间的调换,同时也进行不同利息额的货币调换,以降低筹资成本及规避汇率风险。
82、 中标人在签订施工合同前应进行的谈判准备工作有( )。
A、收集发包人资信情况
B、分析发包人经济实力
C、研判合同双方地位和优劣势
D、草拟施工合同条款
E、拟订合同谈判方案
答案:ABCE
解析:合同谈判工作的成功与否,通常取决于谈判准备工作的充分程度及谈判策略或技巧的运用程度。谈判准备工作包括:收集发包人资信情况、履约能力及施工项目其他背景资料;分析发包人技术、经济实力及发包人谈判人员的身份、地位、性格、喜好、权限等;研判合同双方地位和优劣势;拟订合同谈判方案等。
83、 工程现场文明施工管理应遵循的原则有( )
A、科学规划
B、综合效益
C、规范整齐
D、环保达标
E、整体和谐
答案:ACDE
解析:施工现场管理应以“科学规划、规范整齐、环保达标、整体和谐”为原则,结合施工环境条件,认真进行施工现场文明形象管理的总体策划、设计、布置、使用和管理,做到布局合理,文明施工、安全有序、整洁卫生、不扰民、不损害公众利益。
84、 下列本质安全化控制措施中,属于物的本质安全控制措施的有( )
A、开展预先危险性分析
B、落实安全风险分级管控和隐患排查治理双重预防机制
C、运用人机匹配法分析最佳人机组合
D、运用”四新”淘汰落后工艺、设备和材料
E、通过合理的现场平面布局避免人与物的运动轨迹交叉
答案:ABD
解析:进工程项目物的本质安全的主要控制措施有:
①开展预先危险性分析。
②落实安全风险分级管控和隐患排查治理双重预防机制。
③严格工程质量全过程、全方位管理,避免工程质量问题或质量事故引发安全生产事故。
④运用“四新”技术提高物的本质安全,海汰施工现场落后工艺、设备和材料。
⑤严把设备设施选用关,采用适应现场作业条件和环境、稳定可靠的设备设施。
⑥严把设备、设施使用前的验收关,避免有危险状态的设备、设施未验收前投入运行。
85、 施工项目经理在施工过程管理中,应进行的工作有( )
A、进行项目实施策划
B、建立工程项目管理体系
C、指派专人记录施工日志
D、定期组织召开施工例会
E、提交施工进展分析报告
答案:CDE
解析:施工项目经理应指派专人记录施工日志,定期编制施工月报,按规定向工程项目相关方提交施工进展分析报告。
86、 根据系统理论,关于系统安全管理的说法,正确的有( )。
A、应将人、机械、环境作为一个整体进行研究,追求系统安全
B、应在规定的功能、时间、成本条件下,使人员和设备的伤害和损失最小
C、安全管理工作的目标是控制危险源,努力将事故发生概率降到最低
D、安全管理主要是消除几种选定的危险源,而不是减少总的危险性
E、通常所说的安全或危险只是一种主观判断,没有一种事物是绝对安全的
答案:ABCE
解析:对于这些理论把人、机械、环境作为一个整体(系统)看待,研究人、机械、环境之间的相互作用、反馈和调整机理,从中发现事故的致因,揭示出预防事故的途径,所以,也有人将它们统称为系统理论。系统理论将人、机器、环境作为一个整体(系统)进行研究,目标是追求系统安全。所谓系统安全是指在系统寿命周期内应用系统安全管理及系统安全工程原理,识别危险源并使其危险性减至最小,使系统在规定的性能、时间和成本范围内达到最佳的安全程度。换言之,系统安全追求某系统在功能、时间、成本等规定的条件下,人员和设备所受到的伤害和损失为最少。
87、 工程质量成本可分为控制成本和损失成本。下列施工成本中,属于工程质量控制成本的有( )
A、质量规划费
B、质量培训费
C、工程保修费
D、质量事故处理费
E、工序检验费
答案:ABE
解析:控制成本又可分为预防成本和鉴定成本。预防成本是指为防止工程质量缺陷和偏差出现,保证工程质量达到质量标准所采取的各项预防措施所支出的费用,包括质量规划费、工序控制费、新工艺鉴定费、质量培训费、质量信息费等;鉴定成本是指为保证工程质量而对工程本身及材料、构配件、设备等进行质量鉴定所支出的费用,包括施工图纸审查费,施工文件审查费,原材料、外购件检验试验费,工序检验费,工程质量验收费等。C、D 选项属于工程损失成本。
88、 组织实施卓越绩效管理的基本理念可分为三个层面,其中阐明组织经营行为层面的基本理念有( )。
A、合作共赢
B、战略导向
C、社会责任
D、系统管理
E、以人为本
答案:ACE
解析:阐明组织经营行为的基本理念。包括:社会责任;以人为本;合作共赢。
89、 建设工程组织加快的成倍节拍流水施工的特点有( )。
A、施工段之间可能存在空闲时间
B、相邻施工过程的流水步距均相等
C、不同施工过程的流水节拍为倍数关系
D、流水步距为流水节拍的最小值
E、专业工作队数大于施工过程数
答案:BCE
解析:加快的成倍节拍流水施工具有以下特点:
①同一施工过程在各个施工段上的流水节拍均相等;不同施工过程的流水节拍为倍数关系。
②相邻施工过程的流水步距相等,且等于流水节拍的最大公约数。
③专业工作队数大于施工过程数。对于流水节拍大的施工过程,可按其倍数增加相应专业工作队数目。
④各专业工作队在施工段上能够连续作业,施工段之间没有空闲时间。
90、 对于符合要求的分包工作,承包商应在不少于28 天前向业主通知的事项有( )。
A、与分包商签订的分包合同文本
B、分包商承担现场工作的拟定完工日期
C、分包商完成工作的费用清单
D、拟雇用的分包商及其相关经验资料
E、分包商承担工作的拟定开工日期
答案:DE
解析:银皮书规定,对符合要求的分包工作,承包商应在不少于28 天前向业主通知以下事项:
①拟雇用的分包商,并附包括其相关经验的详细资料;
②分包商承担工作的拟定开工日期;
③分包商承担现场工作的拟定开工日期。
91、 施工单位需报送项目监理机构检查复核的施工控制测量成果有( )。
A、施工平面控制网测量成果
B、高程控制网测量成果
C、用地红线控制桩测量成果
D、临时水准点测量成果
E、进场道路测量成果
答案:ABD
解析:项目监理机构将会检查、复核以下内容:①施工单位测量人员的资格证书及测量设备检定证书;②施工平面控制网、高程控制网和临时水准点的测量成果及控制桩的保护措施。
92、 承包人应编制并报送监理人市批的工程实施措施计划有( )。
A、施工成本控制措施文件
B、施工组织设计
C、工程质量保证措施文件
D、施工安全管理措施计划
E、环境保护措施计划
答案:BCDE
解析:工程实施措施计划主要包括:施工组织设计和施工进度计划、工程质量保证措施文件、施工安全管理措施计划、环境保护措施计划。
93、 采用相关图法分析混凝土结构质量时,根据不同风力与混凝士结构强度实测数据绘制的相关图中,数据点形成由左至右向下较为分散的直线带,则该相关图表明的正确信息有( )。
A、风力对混凝土强度有一定程度的影响
B、风力与强度数据之间存在强相关关系
C、风力与强度数据之间存在相互制约关系
D、除风力外还存在影响混凝士强度的其他因素
E、风力与强度数据之间存在负相关关系
答案:ADE
解析:散布点形成由左至右向下分布的较分散的直线带。说明风力与混凝土结构强度的相关关系较弱,且变化趋势相反,应考虑寻找影响混凝土结构强度的其他更重要的因素。
94、 关于合同价格及价款支付的说法,正确的有( )。
A、供货周期不超过24个月的,应签订固定价合同
B、向卖方支付的预付款应为签约合同价的10%
C、向卖方支付的结清款应为合同价格的5%
D、供货周期超过6个月的,应签订可调价合同
E、向卖方支付的进度款应为合同价格的80%
答案:BC
解析:A 选项说法错误,供货周期不超过12个月的签约合同价通常为固定价格;
D 选项错误,供货周期超过12个月且合同材料交付时材料价格变化超过专用合同条款约定的幅度的,双方应按照专用合同条款中约定的调整方法对合同价格进行调整。
E 选项说法错误,向卖方支付的进度款应为合同价格的85%。
95、 关于竣工试验的说法,正确的有( )。
A、承包人应在竣工试验中进行适当的检查和功能性试验
B、承包人应提前14天将申请竣工试验通知送达监理人
C、监理人应在接到竣工试验通知后21天内确定竣工试验时间
D、除专用合同条款另有约定外,竣工试验应按三阶段进行
E、承包人应在竣工试验前提交竣工记录、正式操作和维修手册
答案:AD
解析:B 选项错误,承包人应提前21天将申请竣工试验的通知送达监理人;
C选项说法错误,理人应在14天内,确定竣工试验的具体时间。
E 选项说法错误,竣工试验完成后,承包人再完善、补充相关内容,完成正式的操作和维修手册。
96、 工程承包风险管理中,在风险评估环节需进行的工作有( )。
A、风险等级判定
B、工程本身条件分析
C、风险因素发生概率分析
D、风险损失量分析
E、风险发生部位判定
答案:ACD
解析:风险评估应在风险识别的基础上进行。项日管理机构应根据风险因素发生的概率和损失量,确定风险量并进行分级。
97、 下列工作内容中,属于技术复核工作的有( )。
A、施工工艺修改后的论证
B、施工方案修改后的审核
C、图纸会审
D、工程定位引测点的复测
E、工程实物量变动的认可
答案:CD
解析:如图纸会审或设计交底,工程定位引测点的复测,钢筋混凝土结构中钢筋的安装位置、规格、数量、连接及锚固情况的复核等,都属于技术复核的工作内容。
98、 建设单位申请办理工程质量监督手续时需提供的资料有( )。
A、工程监理合同
B、施工投标文件
C、施工组织设计
D、中标通知书
E、工程质量评估报告
答案:ACD
解析:设单位在申请办理工程质量监督手续时,需提供下列资料:
(1)施工图设计文件审查报告和批准书;
(2)中标通知书和施工、监理合同;
(3)建设单位、施工单位和工程监理单位的项目负责人和机构组成;
(4)施工组织设计和监理规划(监理实施细则);
(5)其他需要的文件资料。
99、 关于危险性较大的分部分项工程专项施工方案的说法,正确的有( )
A、实行施工总承包的,专项施工方案应由施工总承包单位编制
B、实行施工总承包的,专项施工方案专家论证会应由施工总承包单位组织召开
C、实行专业分包的,专项施工方案应由相关专业分包单位组织编制
D、专项施工方案论证结论为”修改后通过”的施工单位宜按专家意见修改
E、专项施工方案经施工单位技术负责人和总监理工程师签字后方可实施
答案:AB
解析:C 项错误,实行施工总承包的,专项施工方案应由施工总承包单位组织编制。危险性较大的分部分项工程实行分包的,专项施工方案可由相关专业分包单位组织编制。
D 项错误,结论为“修改后通过”的,专家意见要明确具体修改内容,施工单位应按照专家意见进行修改,修改情况应及时告知专家。
E 项错误,专项施工方案应由施工单位技术负责人审核签字、加盖单位公章,并由总监理工程师审查签字、加盖执业印章后方可实施。
100、 某工程双代号网络计划如下图所示(节点上方数字分别为节点最早时间和最迟时间),图中表明的正确信息有( )。

A、工作②→⑦的总时差等于自由时差
B、工作⑤→⑧的自由时差为2
C、工作①→③为关键工作
D、工作①→④的总时差为4
E、工作⑥→⑧的总时差为0
答案:AB
解析:C 项错误,关键工作为①→②、③→⑤、⑦→⑧。D 项错误,工作①→④的总时差为5。E 项错误,工作⑥→⑧的总时差为1。
二、下载地址
本文附件下载地址
验证码获取教程(如您不知如何操作,请点击)
声明:建筑一生网提供的所有资料均来自互联网下载,纯属学习交流。如侵犯您的版权请联系我们,我们会尽快整改。请网友下载后24小时内删除!
联系方式:发送邮件至 coyis@qq.com
三、历年真题
- 2025年一级建造师考试《建设工程项目管理》真题及解析
- 2025年一级建造师《建设工程经济》考试真题及答案解析
- 2025年一级建造师考试《建设工程法规及相关知识》真题及答案
- 2024年一级建造师考试《水利水电工程管理与实务》真题与答案
- 2024年一级建造师《公路工程管理与实务》真题答案与解析丨案例分析不完整版丨 建筑一生
- 2024年一级建造师考试《机电工程管理与实务》真题与解析
- 2024年一级建造师考试《市政公用工程管理与实务》真题及参考答案丨缺案例
- 2024年一级建造师考试《建筑工程管理与实务》真题及答案
- 2024年一级建造师考试《建设工程经济》真题及答案
- 2024年一级建造师考试《建设工程项目管理》真题及解析
- 2024年一级建造师考试《建设工程法规及相关知识》真题及答案
- 2022年一级建造师考试《水利水电工程管理与实务》真题与答案
- 2023年一级建造师《水利实务》考试真题及答案解析(校验完整版)
- 2023年一级建造师《公路工程管理与实务》考试真题及答案解析(校验完整版)
- 2023年一级建造师《市政公用工程管理与实务》考试真题及答案解析(网友完整版)
- 2023年一级建造师《 机电工程管理与实务》考试真题及答案解析(校验完整版)
- 2023年一级建造师《建筑工程管理与实务》真题答案及解析
- 2023年一级建造师《建设工程项目管理》真题答案及解析
- 2023年一级建造师《工程法规》考试真题及答案解析(网友回忆完整版)
- 2023年一级建造师《工程经济》考试真题及答案解析(网友回忆完整版)
- 2022年一级建造师《建设工程管理》补考真题收集(2.0)【完整版 学天】
- 2022年一级建造师通信与广电考试(补考)真题及答案解析
- 2022年一级建造师《市政工程管理与实务》补考真题答案及解析
- 2022年一级建造师《建筑工程管理与实务》补考真题答案及解析
- 2022年一级建造师《机电工管理与实务》补考真题答案及解析












